江西正邦作物、山东绿霸双双冲刺主板IPO

作者:农化种业洞察 2022/9/7 9:22:34
深市主板!江西「正邦作物」提交IPO申请募投项目预计投产后新增营收近9亿元正邦作物近年主营业务收入按区域销售情况研发上,正邦作物2021年投入4884.38万元,占营收总额2.78%。截至5月末,正邦作物拥有33项专利,其中发明专利20项;境内农药产品登记证320个。作为工信部专精特新“小巨人”企业、国家级知识产权优势企业,正邦作物建有省级企业技术中心和工程研发中心,拥有较强的技术能力。正邦作物目

深市主板!江西「正邦作物」提交IPO申请

募投项目预计投产后新增营收近9亿元

图片


图片

正邦作物近年主营业务收入按区域销售情况

图片

图片

研发上,正邦作物2021年投入4884.38万元,占营收总额2.78%。截至5月末,正邦作物拥有33项专利,其中发明专利20项;境内农药产品登记证320个。作为工信部专精特新“小巨人”企业、国家级知识产权优势企业,正邦作物建有省级企业技术中心和工程研发中心,拥有较强的技术能力。

图片


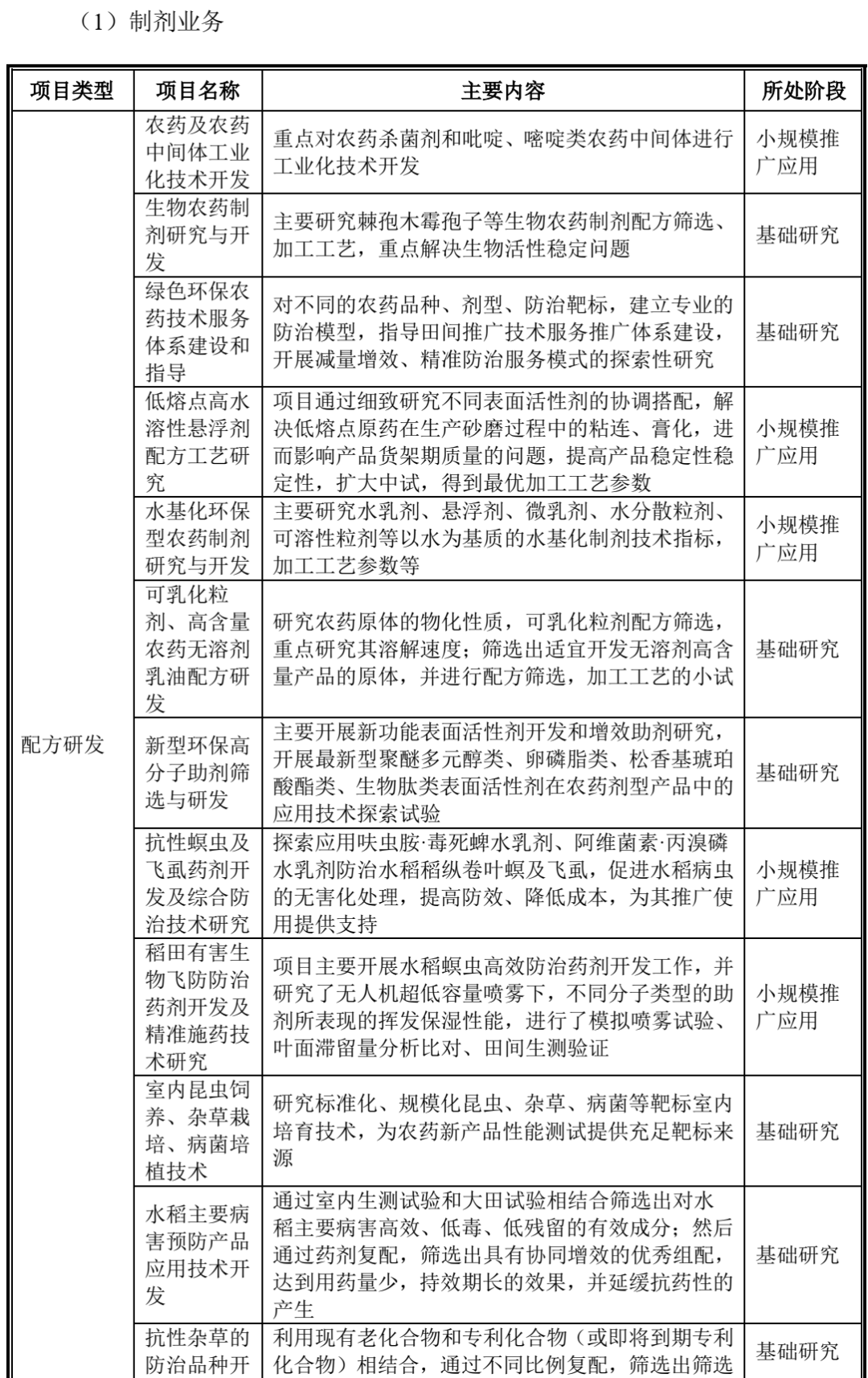
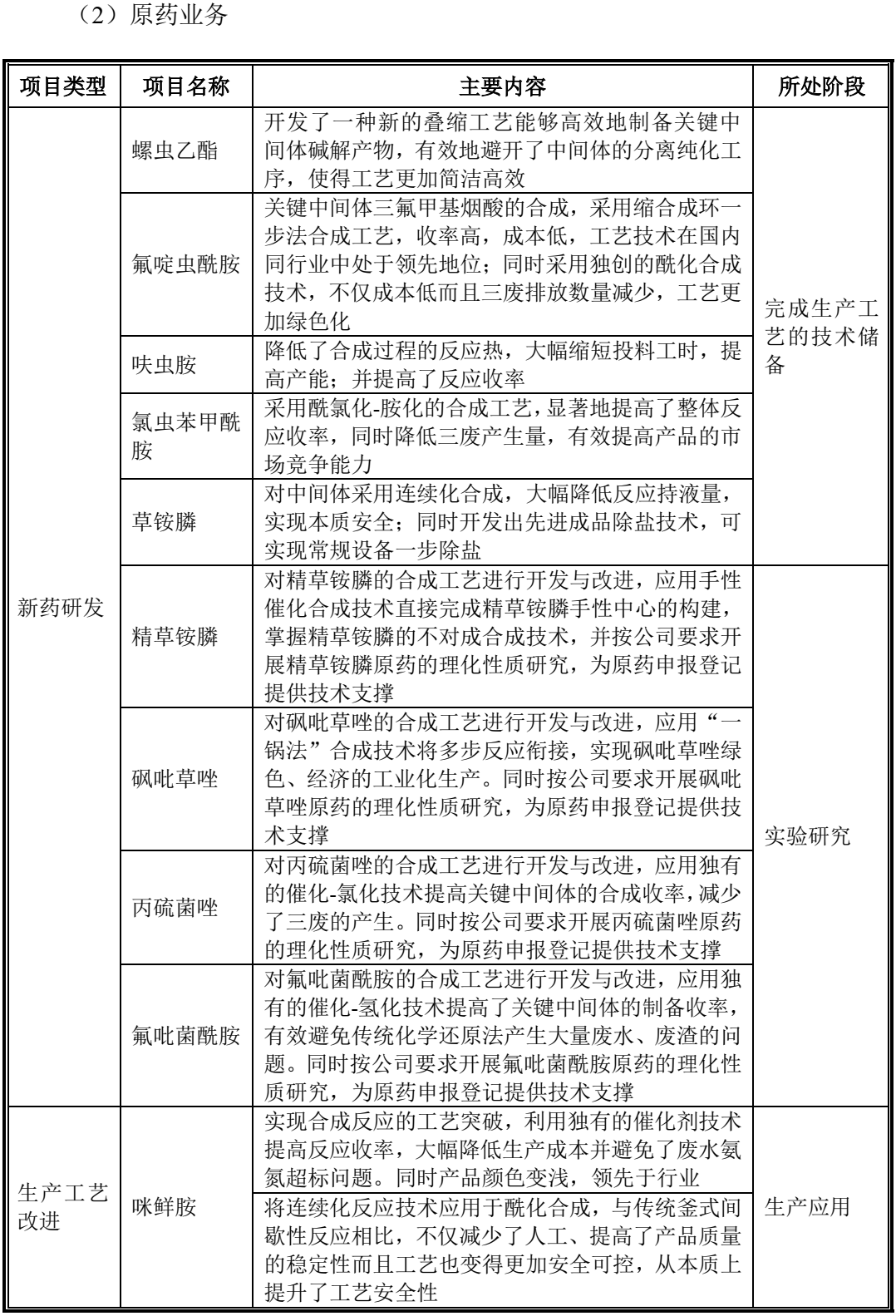
正邦作物目前主要研发项目

图片

图片


图片


图片

在未来发展上,正邦作物计划通过不断提升研发、销售、市场推广等核心竞争力,在农药制剂领域,继续保持和扩大领先优势,成为中国规模与品质一流的农药企业在农药原药领域,在维护和巩固咪鲜胺产品品质及市场份额的基础上,继续开发氯虫苯甲酰胺、啶氧菌酯、螺虫乙酯、氟啶虫酰胺等次新化合物。同时,逐步开拓特种肥料业务。

图片


正邦作物未来三年经营目标

图片

「山东绿霸」冲刺上交所主板IPO!

公司以吡啶产业链和灭生性除草剂为特色

图片

山东绿霸IPO募投项目图片

图片


山东绿霸具体产品线路图

图片


图片

据了解,山东绿霸销售规模及主要单品的产量均排名行业前列。根据中国农药工业协会公布的农药行业排名,2021年度公司销售额位列“中国农药行业销售百强”第26名、“中国农药出口额TOP50”第33名。2021年山东绿霸营收29.16亿元,较上年增长25.71%。

图片

山东绿霸2019—2021年主营业务按照产品类型销售收入图片

图片

山东绿霸2019—2021年农药原药按照产品类型销售收入图片

图片

山东绿霸农药销售主要以国内市场为主,不过公司境外销售比例逐年增加,山东绿霸表示,公司外销主要客户包括先正达、纽发姆、UPL等,主要出口国家和地区包括美国、印度尼西亚、巴西和澳大利亚。

图片


山东绿霸2019—2021年主营业务按照区域销售收入图片

图片

2021年山东绿霸在研发上投入6252.01万元,占营收比例达到2.14%。山东绿霸表示,公司以吡啶系列原药、吡啶类化合物和开发新品类产品为主攻方向,与此同时改进工艺,提高产品质量、降低生产过程中安全风险及三废排放量。山东绿霸还积极与高校院所展开合作进行新技术的开发。

图片

山东绿霸目前在研项目

图片


图片

在未来发展上,山东绿霸计划通过扩产现有优势项目、研发投产新产品方式,加大市场开发力度,不断扩大公司的经营规模,力争在本次发行后2年内进入国内农药行业综合实力排名前15名,5年内向世界农药前20强迈进,成为全球吡啶产业链和灭生性除草剂的龙头企业


相关推荐