湖南规范“农光互补”项目建设管理

作者:红网时刻、湖南省发改委 2024/7/4 15:29:11
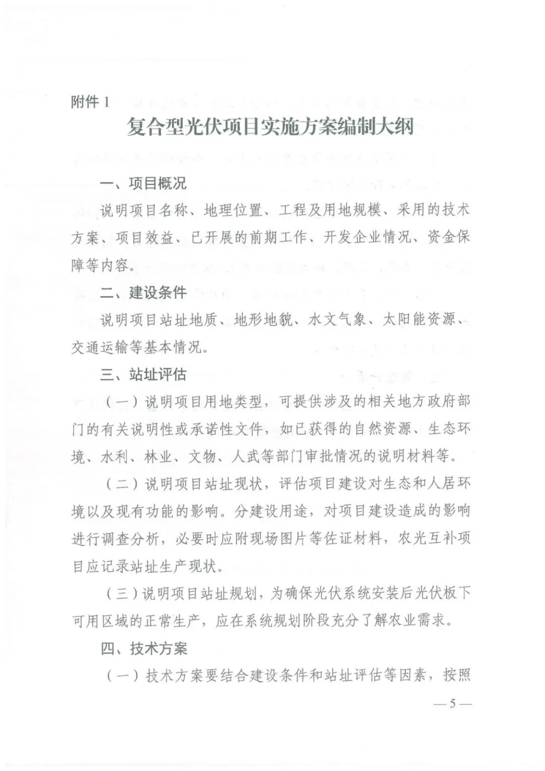
湖南省日前发布《关于规范“农光互补”项目建设管理有关事项的通知(试行)》,对湖南省的“农光互补”项目建设进行了进一步规范和指导。《通知》对农光互补电站提出具体技术要求。规定农光互补项目建设应充分评估站址作物现状及作物规划,选取适宜种植的作物,原则上单位面积生产产值应不低于周边种植该类作物生产产值的80%。其场区范围分为农业可用区域和农业不可用区域,应尽量减少农业不可用区域在农光互补区域总面积中的占

图片

湖南省日前发布《关于规范“农光互补”项目建设管理有关事项的通知(试行)》,对湖南省的“农光互补”项目建设进行了进一步规范和指导。

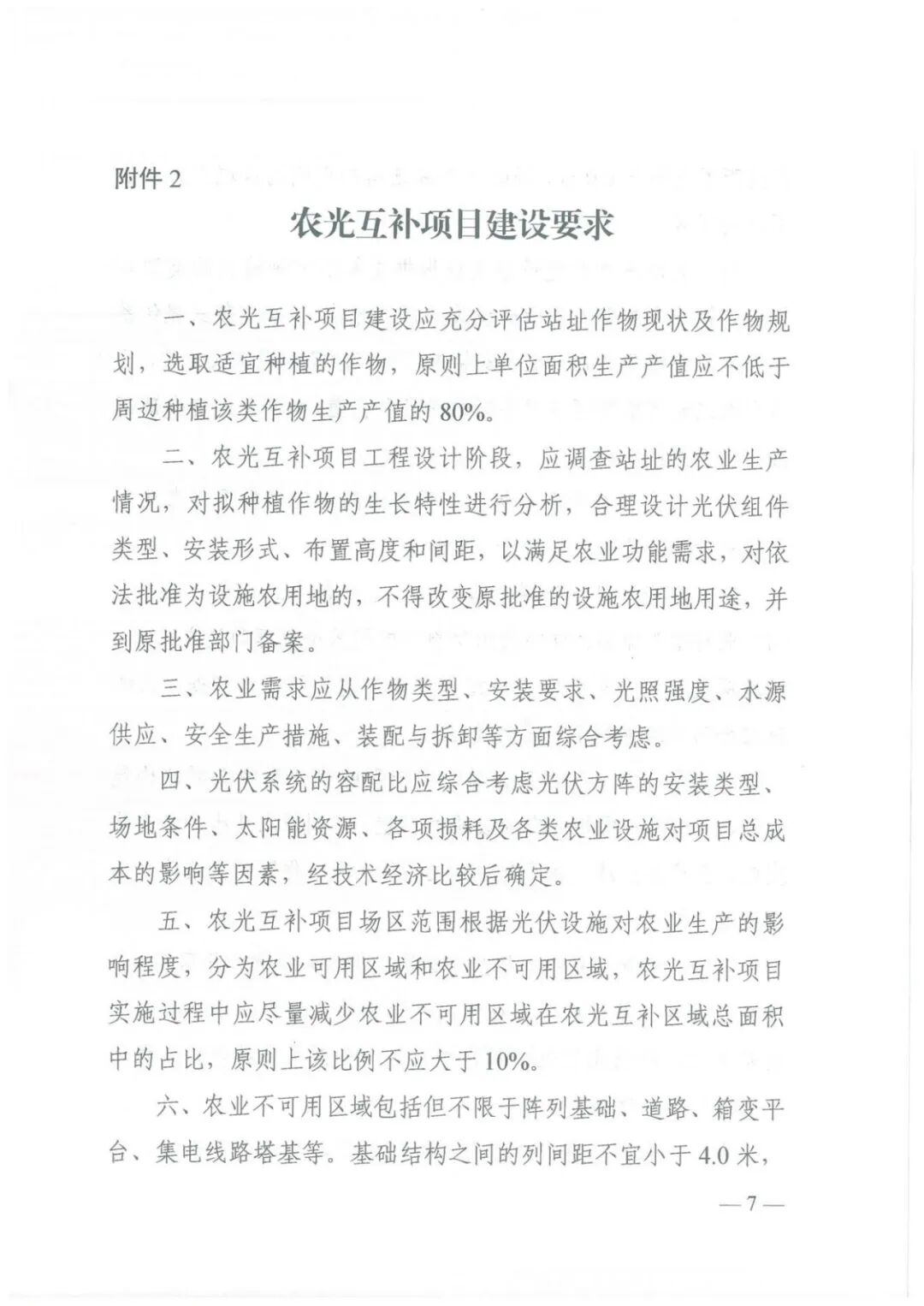
《通知》对农光互补电站提出具体技术要求。规定农光互补项目建设应充分评估站址作物现状及作物规划,选取适宜种植的作物,原则上单位面积生产产值应不低于周边种植该类作物生产产值的80%。其场区范围分为农业可用区域和农业不可用区域,应尽量减少农业不可用区域在农光互补区域总面积中的占比,原则上该比例不应大于10%。农业不可用区域包括但不限于阵列基础、道路、箱变平台、集电线路塔基等。逆变器、汇流箱及箱变的布置,以不影响农业种植为原则。防雷接地材料、电缆采用直埋敷设方式时,地埋深度应以不影响农业种植、不改变地表形态为前提。

同时要求阵列基础结构之间的列间距不宜小于4.0米,行间距不宜小于6.0米,否则2个基础结构之间的区域列为农业不可用区域。光伏板下沿离地高度应根据下方农业生产需求确定,原则上不低于2.0米。根据支架下方种植物的类型与特点,选择抬高支架式光伏或设施大棚式光伏。抬高支架式光伏系统,可采用特定角度的固定式安装或可调节倾角的跟踪式安装。设施大棚式光伏系统,可采用不同的角度和位置,可部分或者全部遮盖农业可用区域。

设置种植大棚时,大棚应采用不燃或阻燃材质。项目的交通运输、供水和排水、场区照明、监控设备等公共设施,应在确定站址和落实站内各个主要系统的基础上。项目水源应稳定可靠,光伏组件清洗系统用水应与农业灌溉用水统筹考虑。

一、农光互补电站的具体技术要求

1、单位面积产量不低于周边作物产值80%

农光互补项目建设应充分评估站址作物现状及作物规划,选取适宜种植的作物,原则上单位面积生产产值应不低于周边种植该类作物生产产值的80%。

2、“农业不可用区域”面积占比低于10%

农光互补项目场区范围分为农业可用区域和农业不可用区域,应尽量减少农业不可用区域在农光互补区域总面积中的占比,原则上该比例不应大于10%。

农业不可用区域,包括但不限于:阵列基础、道路、箱变平台、集电线路塔基等。

逆变器、汇流箱及箱变的布置,以不影响农业种植为原则。

防雷接地材料、电缆采用直埋敷设方式时,地埋深度应以不影响农业种植、不改变地表形态为前提。

3、阵列高度、间距要求

阵列基础结构之间的列间距不宜小于4.0米,行间距不宜小于6.0米,否则2个基础结构之间的区域列为农业不可用区域。

光伏板下沿离地高度应根据下方农业生产需求确定,原则上不低于2.0米。

4、阵列形式要求

根据支架下方种植物的类型与特点,选择:抬高支架式光伏或设施大棚式光伏。

抬高支架式光伏系统,可采用特定角度的固定式安装或可调节倾角的跟踪式安装,

设施大棚式光伏系统,可采用不同的角度和位置,可部分或者全部遮盖农业可用区域。

设置种植大棚时,大棚应采用不燃或阻燃材质。

5、农业灌溉要求

项目的交通运输、供水和排水、场区照明、监控设备等公共设施,应在确定站址和落实站内各个主要系统的基础上。

项目水源应稳定可靠,光伏组件清洗系统用水应与农业灌溉用水统筹考虑。

二、农光互补项目的实施过程要求

1、农业相关设施应与光伏发电工程同时设计、同时施工、同时投入生产和使用。

2、光伏方阵用地不得改变原地表形态,项目到期拆除、终止或放弃后,应对使用的土地进行复垦、复绿,复垦、复绿后的农业亩产值不应低于项目建设前标准。

3、项目全容量并网后两年内,应开展后评价工作,对农业生产效率、土地综合利用效率等指标进行评估,形成后评价报告。

4、项目建设过程中未按实施方案实施的,投产时未能达到本通知要求的,开发企业限期整改,未完成整改或拒不整改的,视情节轻重,可采取约谈、通报、责令停工等措施。

文件原文如下

图片

图片

图片

图片

图片

图片

图片

图片

图片

相关推荐