地卫士、郑氏化工、撒尔夫等7个农药项目入选2026年河南省化工重点建设项目

作者:农资导报农药 内容团队 2026/4/10 9:10:53
4月2日,河南省发展和改革委员会公布了2026年河南省重点建设项目名单,明确2026年省重点项目1,418个、总投资约3.2万亿元,力争年度完成投资1万亿元以上。2026年,河南省重点项目数量较2025年增加381个,同比增加36.7%。其中,制造业项目个数、总投资和年度计划投资分别占全部项目的57.1%、47%和56.8%。涉农药领域项目共有7个:河南省要求,从项目切入、以项目推动、用项目支撑,
图片


4月2日,河南省发展和改革委员会公布了2026年河南省重点建设项目名单,明确2026年省重点项目1,418个、总投资约3.2万亿元,力争年度完成投资1万亿元以上。


2026年,河南省重点项目数量较2025年增加381个,同比增加36.7%。其中,制造业项目个数、总投资和年度计划投资分别占全部项目的57.1%、47%和56.8%。


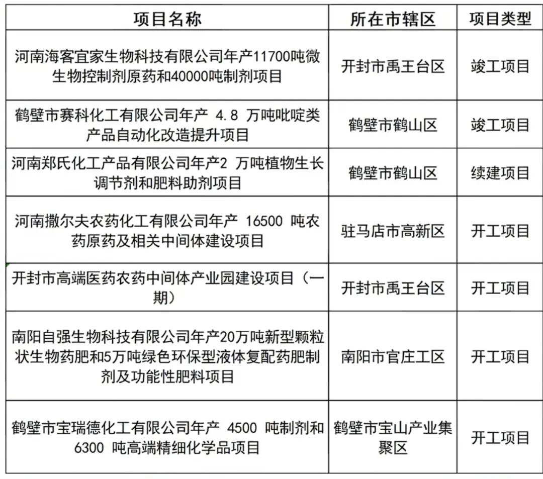
涉农药领域项目共有7个:

图片


河南省要求,从项目切入、以项目推动、用项目支撑,完善重点项目协调推进机制,在审批服务、要素保障、进展调度、问题协调等方面靠前发力、持续用力,切实营造良好建设环境,保障每一个省重点项目顺利实施,为圆满完成全年目标任务提供强力项目支撑。

相关推荐