氟吡菌酰胺原药产能将达3000吨!哪些企业正在布局?

作者:原料药情报局 2026/3/31 11:47:54
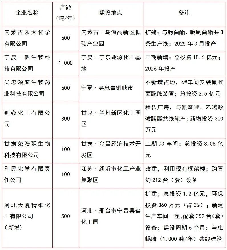
氟吡菌酰胺(fluopyram)为拜耳研发的SDHI类杀菌剂 ,其化合物专利已于2023年8月到期。目前,国内有7家企业布局原药生产,规划原药总产能3,000吨/年。氟吡菌酰胺国内原药企业产能布局产能汇总:7家企业规划原药产能合计约 3,000吨/年。宁夏地区1,500吨/年(最大);内蒙古500吨/年;甘肃400吨/年;河北500吨/年(新入局);江苏100吨/年。关键中间体配套布局

氟吡菌酰胺(fluopyram)为拜耳研发的SDHI类杀菌剂 ,其化合物专利已于2023年8月到期。目前,国内有7家企业布局原药生产,规划原药总产能3,000吨/年。

氟吡菌酰胺国内原药企业产能布局

产能汇总:7家企业规划原药产能合计约 3,000吨/年。宁夏地区1,500吨/年(最大);内蒙古500吨/年;甘肃400吨/年;河北500吨/年(新入局);江苏100吨/年。

 关键中间体配套布局

氟吡菌酰胺合成的关键中间体包括:3-氯-5-三氟甲基-2-吡啶乙胺(吡啶端)和邻三氟甲基苯甲酰氯(苯甲酰氯端)。

内蒙古道可化学有限公司

项目:2万吨/年新型低毒高效农药中间体项目;相关中间体5,000吨/年,位于鄂尔多斯市达拉特旗·内蒙古鄂尔多斯达拉特经济开发区,总投资6亿元,建设周期为2023年7月至2025年7月。以2-氯-5-甲基吡啶、氯气为原料,经氯化、氟化等工序生产。备注:产品可用于生产啶虫隆、氟啶胺等含氟吡啶类农药,亦可配套氟吡菌酰胺合成。

甘肃威尔盛药业有限公司

项目:年产8,000吨农药原药、农药中间体、医药中间体(一期)生产项目,其中包括邻三氟甲基苯甲酰氯关联产品2,000吨/年,位于甘肃·玉门市建材化工工业园区,总投资10亿元,其中一期3亿元,由浙江威尔达化工等股东出资。备注:邻三氟甲基苯甲酰氯是氟吡菌酰胺合成的核心中间体,可为下游原药企业提供配套供应。

 氟吡菌酰胺在国内的登记情况


相关推荐