水稻抗稻瘟病的基因是Ptr,而不是之前认为的Pi-ta

作者:杂交水稻全国重点实验室 2024/6/5 10:38:44
6月4日,杂交水稻全国重点实验室吴俊团队、国际水稻研究所周波团队、法国蒙彼利埃大学Thomas Kroj团队合作在《自然·植物》期刊在线发表了题为 “The unconventional resistance protein PTR recognizes the Magnaporthe oryzaeeffector AVR-Pita in an allele-specific manner”研究论
6月4日,杂交水稻全国重点实验室吴俊团队、国际水稻研究所周波团队、法国蒙彼利埃大学Thomas Kroj团队合作在《自然·植物》期刊在线发表了题为 “The unconventional resistance protein PTR recognizes the Magnaporthe oryzaeeffector AVR-Pita in an allele-specific manner”研究论文,揭示了一种非传统抗性蛋白Ptr如何在等位基因特异性层面上识别水稻稻瘟病菌(Magnaporthe oryzae)的效应子AVR-Pita。

图片

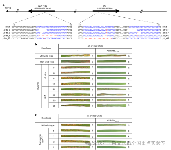
稻瘟病作为全球水稻生产的头号威胁,对粮食安全构成了严重挑战。传统上,抗病基因Pi-ta被认为通过编码一种含有核苷酸结合和亮氨酸丰富重复结构域的蛋白质(NLR),直接识别AVR-Pita。然而,本研究颠覆了这一观念,揭示Pi-ta抗性实际上依赖于非传统抗性基因Ptr。

图片


通过对水稻中的NLR Pi-ta和Ptr进行RNA干扰和CRISPR/Cas9敲除实验,该研究发现AVR-Pita的识别完全依赖于Ptr,而NLR Pi-ta在此过程中并不起作用。表明真正赋予Pi-ta抗性的是Ptr的不同等位基因。具体而言,Ptr的A等位基因(PtrA)能够识别所有自然变异的AVR-Pita,并赋予水稻Pi-ta2抗性,而Ptr的B等位基因(PtrB)仅能识别特定的AVR-Pita变异,从而提供Pi-ta抗性。此外,还发现在AVR-Pita序列中存在一个特定的多态性,它决定了病原菌是否能够逃避PtrB介导的抗性。这些重要发现不仅颠覆了人们对水稻抗稻瘟病机制的传统理解,还为未来通过基因工程和育种手段提升水稻抗病性指明了新方向。

图片

杂交水稻全国重点实验室为该论文第一完成单位,实验室肖贵研究员为论文的第一作者,法国蒙彼利埃大学Nutthalak Laksanavilat博士和Stella Cesari博士为论文共同一作。杂交水稻全国重点实验室吴俊研究员(现湖南农业大学)、国际水稻所周波研究员和法国蒙彼利埃大学Thomas Kroj教授为论文的共同通讯作者。该研究得到了国家自然科学基金和湖南省科技重大专项等项目支持。

吴俊研究员团队近年来在水稻稻瘟病研究中取得了一系列成果,克隆了稻瘟病菌无毒基因AvrPi9并解析了其与抗病基因Pi9之间的互作机制 (Wu et al., New Phyto., 2015);挖掘了具有广谱抗性的3个Pi2/9位点的等位基因,并在水稻稻瘟病抗病育种中得到应用(Xiao et al., Rice, 2017);对我国推广面积排名前列的水稻品种中稻瘟病抗性基因进行了详细的鉴定,发现这些品种中稻瘟病抗性基因的利用并没有我们所想象的普遍(Xiao et al., Rice, 2020);克隆一个新的Pik等位基因Piks,并发现Piks打破了固有的Pik/AvrPik识别模型 (Xiao et al., JIPB, 2023)。

相关推荐