樱桃的主要病毒病都有哪些症状?怎么防治?

作者:樱桃信息网 2024/4/22 11:30:52
樱桃病毒病一直是困扰着果农的一个难题,发病植株叶片出现花叶、斑驳、扭曲、卷叶、丛生,叶片功能衰退,座果少、果实小,主枝或整株死亡,关键是它还会通过带病毒的接穗、种子和花粉传播,去年可能只有几棵树上病,今年可能是几十棵树上病,一直砍树也不是办法,小编给你支个招。一、李属坏死环斑病毒(PNRSV)危害症状:一般仅只在春季末展开的少数叶片上出现症装,叶片上出现黄绿色或浅绿色的环纹或带纹,环内有褐色坏死斑

樱桃病毒病一直是困扰着果农的一个难题,发病植株叶片出现花叶、斑驳、扭曲、卷叶、丛生,叶片功能衰退,座果少、果实小,主枝或整株死亡,关键是它还会通过带病毒的接穗、种子和花粉传播,去年可能只有几棵树上病,今年可能是几十棵树上病,一直砍树也不是办法,小编给你支个招。

图片一、李属坏死环斑病毒(PNRSV)

危害症状:一般仅只在春季末展开的少数叶片上出现症装,叶片上出现黄绿色或浅绿色的环纹或带纹,环内有褐色坏死斑点,后期脱落,形成穿孔,感染后的前1~2年为冲击型症状,叶面可整个坏死。强毒株系侵染时会使幼树致死。病毒混合侵染时结果树上叶片会出现耳突。有些株系会使马扎德F12/1叶片出现弥散性黄化,叶面如同喷布一层黄色锈粉;酸樱桃感染坏死环斑病毒,大多数花芽不能开放,变褐、失水、脱落。花梗很短,花朵紧贴在果枝上。新梢枯死严重,叶片上出现坏死斑点,脱落后穿孔,全叶呈碎状。后期为慢性症状,叶片变绿,仅在叶背形成大量深绿色的舟形耳突,然后树势缓慢衰退直至整株死亡 传播和潜伏期:该病毒通过带毒的接穗、种子和花粉传播,其中酸樱桃种子带率最高。该病毒附着在花粉表面,非活花粉也可传毒,甚至花粉不萌发、不穿过花柱时也可以受精传毒。一般该病毒潜伏期均长达数周。夏季嫁接传毒的,要待次年春季才会出现冲击型症状。花粉传毒的当年就可在新梢端出现症状。但多数要延迟到授粉后的2~3年,症状才会出现。感染坏死环斑病毒后苗木嫁接成活率降低60%,马扎德F12/1树高降低16%,干周减少27.3%,商品果率减少30~57%。   

图片防治措施:一是栽植无病毒樱桃苗,移除带毒病树;二是繁殖接穗的母树,要疏除花朵,以防感染;三是初果期樱桃树开花前要仔细检查,发现具有典型症状的植株,必须在开花前移除,以防花粉传毒;同时在中心母本园中,剪除带毒花芽也是至关重要的。

二、李矮缩病毒(PDV)
危害症状:叶片退绿、坏死、扭曲、矮缩和流胶,常与其他病毒混合侵染,在较低温度条件下该病症状更为明显。甜樱桃感染李矮缩病毒后,出现以下几种症状:一是春季叶片出现黄绿色环斑或带纹;二是春季未充分展开的叶片上产生退绿环纹或坏死斑点,脱落后形成穿孔;三是叶片产生淡绿色或黄绿色的环花叶病症状;四是叶片出现淡绿色斑点和环纹斑驳。五是病叶产生亮黄色透明组织和黄色环纹斑,有些品种幼树叶片的叶背,沿主脉和侧脉产生鸡冠状肉质耳突,叶片常扭曲;六是叶片产生黄绿色或黄色线、环斑驳。酸樱桃感染李缩病毒后症状与甜樱桃症状相同。该病毒与樱桃卷叶病毒混合浸染时危害性更大。带该病毒樱桃树枝条和芽发育少,耐寒性和抗旱性明显下降。传播和潜伏期:该病毒主要通过切接和芽接传播,甜樱桃、酸樱桃和马哈利酸樱桃等,均可由种子传毒。花粉也可将病毒传播至酸樱桃上。早春侵染的,当年即可表现症状。夏末侵染的要至翌年才会出现症状。酸樱桃上的潜伏期是数周至1年。
防治措施:使用无病毒繁殖材料,是最基本的防治措施。1~5年生幼龄园,要彻底移除病树。10年以上的成龄园,移除病树无效。

图片三、樱桃卷叶病毒(CLRV)

危害症状:受该病毒侵染的樱桃树展叶和开花延迟且数量减少。花梗短其长度仅为健康花梗的一半。叶片边缘向上卷缩,病枝摇动易折断。有些樱桃品种的叶片,生长早期呈紫红色。甜樱桃的实生苗、马扎德 F12/1砧木苗和宾库品种的叶片会产生绿色环斑。若病树与李属矮化病毒复合侵染,则扁果、绿色增生等症状加重。易感病品种树皮开裂且流胶,病枝枯死。
传播和潜伏期:主要通过嫁接传染,但也可通过黑樱桃及桦木属植物的种子传染。病毒的潜育期约8个月。
防治措施:最有效的防治措施是栽植脱毒苗木;另外樱桃树萌芽前夕,可在树干上涂抹一圈环氧树脂,以阻止蚂蚁向树上运送蚜虫的通道,可在一定程度上能避免樱桃卷叶病。

图片四、樱桃小果病毒(LChV)

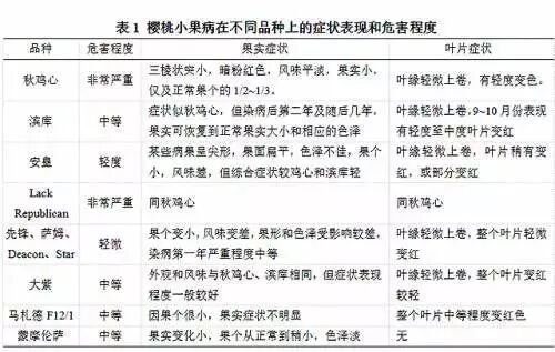
危害症状:在果实上的症状,一般是深红色品种比浅红色品种重;白色品种比黑色品种轻。生长季开始时,果实发育正常,但在采收时,病果大小仅及正常果的1/2~1/3,成熟期延后数周,果实呈三角形,由三个扁平面向果顶渐尖,呈暗红色或粉红色。感病树的果实大小和色泽即使与正常樱桃果相同,风味也较淡薄。叶片症状一般先出现在新梢下部的叶片上,在晚夏季节叶片常会变为红色,特别是在夜间冷凉而昼间阳光普照的日子里,叶片变红更甚,但是叶脉及中脉保持正常绿色,这种现象尤以9~10月份更为明显。另外,缺锌会加重樱桃小果病症状的发生,单纯缺锌也会引起果实的小果症状,但是这种症状只发生在缺锌枝条上。樱桃小果病症状的严重程度,常因品种、年份、地区和果园而有变化,不同品种的症状表现和危害程度(见表1)不同。

图片传播:樱桃小果病毒不仅可以通过切接和芽接传播,还可通过根蘖传播。传播媒介有叶跳蝉和苹果粉蚧等。在一些地区观赏樱花也是樱桃小果病的侵染源之一。

防治措施:

一是清除毒源;

二是防治叶跳蝉和苹果粉蚧等传毒媒介昆虫,可在樱桃树冬季休眠期,喷布一次油乳剂,对苹果粉蚧的杀虫率可达70~80%;

三是栽植无病毒樱桃苗;

四是选育抗性品种。

相关推荐