山东农大科研团队揭秘 “植物逆境求生秘籍”

作者:山东农大 2024/8/10 13:42:13
环境一直是影响植物生存的重要因素之一。植物在有利的生长环境下会顺利生长,反之,不利的环境(逆境胁迫)会制约植物的生长,对农业生产也会受到极大的影响。随着全球气候变化,高温、干旱等极端天气频发且持续时间增长,给植物生存及农业生产带来极大挑战。为了有效应对各种不利的生长环境, 植物进化出了一系列复杂的分子机制, 包括信号转导、转录调控等。目前认为,1963年发现的植物激素脱落酸(abscisic ac

环境一直是影响植物生存的重要因素之一。植物在有利的生长环境下会顺利生长,反之,不利的环境(逆境胁迫)会制约植物的生长,对农业生产也会受到极大的影响。


随着全球气候变化,高温、干旱等极端天气频发且持续时间增长,给植物生存及农业生产带来极大挑战。为了有效应对各种不利的生长环境, 植物进化出了一系列复杂的分子机制, 包括信号转导、转录调控等。


目前认为,1963年发现的植物激素脱落酸(abscisic acid,ABA)是调控植物适应长期不利环境的关键激素,其合成、代谢以及信号转导在植物响应逆境胁迫的生理过程中至关重要。当逆境胁迫(高温、干旱等)来临时,植物会大量合成ABA,同时ABA会与其受体结合完成ABA信号的识别,随后会激活下游的蛋白激酶SnRK2s引起ABA信号的转导,最终提高植物抵抗逆境胁迫的能力。


然而,逆境胁迫往往是长期存在的,ABA如何帮助植物适应长期逆境胁迫的机制却知之甚少。


8月5日,Nature Communications在线发表了来自山东农业大学题为:“N-glycosylation of SnRK2s affects NADPH maintenance in peroxisomes during prolonged ABA signalling”的研究长文,首次揭示了ABA信号转导途径如何由早期的应激反应过渡至长期适应的分子机制。


图片


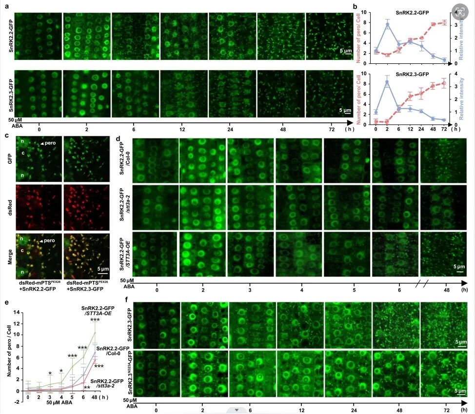
该团队通过突变体筛选发现N-糖基化修饰酶的突变体对外源施加ABA时表现为敏感的表型。同时发现当长期ABA处理时,N-糖基化修饰酶表达量升高。随后通过分子生物学以及细胞生物学等技术,发现延长ABA处理时间,N-糖基化修饰酶可以结合 SnRK2.2/2.3并将其进行N-糖基化修饰。


SnRK2.2/2.3是ABA信号转导途径关键因子,在短期ABA处理时, SnRK2.2/2.3主要定位于细胞核,激活ABA响应基因的表达,快速提高植物的抗逆性。延长ABA处理时间, SnRK2.2/2.3发生N-糖基化修饰,并促使SnRK2.2/2.3逐渐由细胞核定位过渡到过氧化物酶体定位。


图片


众所周知,无论植物、动物,氧化胁迫是逆境造成的一种普遍结果。严重的氧化胁迫会抑制植物生长,细胞最终都要通过适应氧化胁迫,从而达到适应长期逆境胁迫的目的。


目前普遍认为,过氧化物酶体是细胞感应氧化胁迫、调控氧化-还原平衡的关键细胞器,是细胞在胁迫条件下代谢的中心。那么,SnRK2是如何通过过氧化物酶体调控氧化还原平衡呢?


该团队通过生物化学以及细胞生物学技术发现定位到过氧化物酶体的SnRK2,通过调控磷酸戊糖途径的代谢,增加了细胞还原力NADPH的积累;通过维持细胞氧化还原状态的动态平衡,保障植物适应长期胁迫的生长环境。SnRK2亚细胞定位的动态变化构建了ABA信号转导,由短期的细胞核转录应激响应过渡到长期的过氧化物酶体代谢调控,最终达成与环境相适应。高盐和渗透胁迫会造成同样的SnRK2亚细胞定位动态变化。


图片


该研究论文阐明了ABA如何介导植物与环境信号由相识(短期应激响应)到相知(长期适应)过程中的分子调控机制。证明了ABA诱导SnRK2定位于过氧化物酶体,启动过氧化物酶体代谢以维持细胞氧化还原状态的动态平衡,促进植物适应长期胁迫。过氧化物酶体SnRK2的发现,为ABA信号转导新机制的挖掘、植物适应长期胁迫的分子机制的深入解析、以及作物抗逆性遗传改良提供了新思路。


山东农业大学为本论文的唯一完成单位和通讯单位,路俊尧博士为论文第一作者,杨国栋和郑成超为论文通讯作者。另外,吴长艾、黄金光、颜康和张世忠教授也参与了该工作。


论文链接:https://doi.org/10.1038/s41467-024-50720-3

相关推荐