近年来显著的气候变化改变了全球环境,给农业生产和实践带来了巨大挑战。干旱、土壤盐渍化、高温、土壤养分缺乏等因素是严重影响植物生长和作物产量的主要环境压力因素。寻找开发相关关键遗传因子以发展新型生物技术调控植物生长及增强植物抗逆性已成为当前高效改良作物提高作物产量之最重要途径之一。图1 MiR169通过其靶基因 (e)负向调控植物生长(a),但正向调控植物对干旱和盐胁迫的抗性(b-d)近
近年来显著的气候变化改变了全球环境,给农业生产和实践带来了巨大挑战。干旱、土壤盐渍化、高温、土壤养分缺乏等因素是严重影响植物生长和作物产量的主要环境压力因素。寻找开发相关关键遗传因子以发展新型生物技术调控植物生长及增强植物抗逆性已成为当前高效改良作物提高作物产量之最重要途径之一。

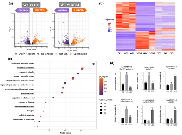
图1 MiR169通过其靶基因 (e)负向调控植物生长(a),但正向调控植物对干旱和盐胁迫的抗性(b-d)
近日,国际知名期刊Plant Biotechnology Journal 在线发表了美国克莱姆森大学罗宏实验室研究文章 “MicroRNA169 integrates multiple factors to modulate plant growth and abiotic stress responses”。该研究采草坪草匍匐剪股颖(Agrostis stolonifera)为模型,应用转基因技术过表达(OE)及敲除目的基因(MIM)探究了在多年生草本植物中miR169如何调控植物生长和非生物胁迫响应。结果表明,高水平的miR169对植物生长和生物量产量产生负面影响,但显著提高了草坪草对干旱和盐胁迫的抗性(图1a-d)。反之,低水平miR169促进植物发育,但增加了干旱及盐胁迫的敏感性(图1a-d)。这些相异之表型同时伴随着改变了的植物激素累积,钠,钾及信号传导因子钙离子吸收。几个推定的 AsNFYA 基因经实验验证为 miR169g 的直接靶标(图1e)。此外,转录组测序分析(RNA-Seq)进一步揭示了 miR169-NFY 模块对转录组的影响,并发现 miR169 直接或间接影响了编码膜运输组分、激素调节剂、抗氧化剂和一些如 AsWRKYs、AsHsfA 和 AsERFs 等调节胁迫的转录因子的基因表达水平(图2)。这些数据提供了 miR169介导的植物生长和非生物胁迫响应的分子机制的新见解;证明了miR169 通过广泛影响转录后基因调控在植物发育和环境适应中发挥重要作用。这一信息将有助于开发生物技术新方法,通过精准调控 miR169 的表达(借由自定义合成启动子)以获得满足各种农业需求的作物特性。
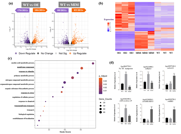
图2 MiR169-NFY 模块广泛参与影响转录后基因调控, 直接或间接影响了编码膜运输组分、激素调节剂、抗氧化剂和一些如 AsWRKYs、AsHsfA 和 AsERFs 等调节胁迫的转录因子的基因表达水平。
克莱姆森大学博士研究生陈晓彤为该文第一作者,罗宏教授为本文通讯作者。Nishanth Tharayil教授实验室帮助测定植物激素变化。罗宏教授实验室部分研究生及本科生也参与了此项研究。本研究得到了美国农业部生物技术风险性评估项目的资助。