2023最新禁限用农药完整名单!涉及70种农药!

作者:农业技术 2023/5/18 13:48:20
近些年,为保障农业生产安全、农产品质量安全和生态环境安全,有效预防、控制和降低农药使用风险,我国对于农药方面的监管越来越严,农业农村部及相关主管当局陆续发布了许多禁用和限用的农药产品清单。截至2022年3月底,我国已禁限用70种农药(详细禁限用农药名录及相关依据见下文)。《农药管理条例》规定,农药生产应取得农药登记证和生产许可证,农药经营应取得经营许可证,农药使用应按照标签规定的使用范围、安全间隔
近些年,为保障农业生产安全、农产品质量安全和生态环境安全,有效预防、控制和降低农药使用风险,我国对于农药方面的监管越来越严,农业农村部及相关主管当局陆续发布了许多禁用和限用的农药产品清单。截至2022年3月底,我国已禁限用70种农药(详细禁限用农药名录及相关依据见下文)


《农药管理条例》规定,农药生产应取得农药登记证和生产许可证,农药经营应取得经营许可证,农药使用应按照标签规定的使用范围、安全间隔期用药,不得超范围用药。剧毒、高毒农药不得用于防治卫生害虫,不得用于蔬菜、瓜果、茶叶、菌类、中草药材的生产,不得用于水生植物的病虫害防治。

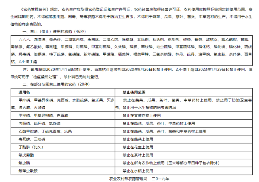
一、禁止(停止)使用的农药(50种)

六六六、滴滴涕、毒杀芬、二溴氯丙烷、杀虫脒、二溴乙烷、除草醚、艾氏剂、狄氏剂、汞制剂、砷类、铅类、敌枯双、氟乙酰胺、甘氟、毒鼠强、氟乙酸钠、毒鼠硅、甲胺磷、对硫磷、甲基对硫磷、久效磷、磷胺、苯线磷、地虫硫磷、甲基硫环磷、磷化钙、磷化镁、磷化锌、硫线磷、蝇毒磷、治螟磷、特丁硫磷、氯磺隆、胺苯磺隆、甲磺隆、福美胂、福美甲胂、三氯杀螨醇、林丹、硫丹、溴甲烷、氟虫胺、杀扑磷、百草枯、2,4-滴丁酯、甲拌磷、甲基异柳磷、水胺硫磷、灭线磷。

注:2,4-滴丁酯自2023年1月23日起禁止使用。溴甲烷可用于“检疫熏蒸梳理”。杀扑磷已无制剂登记。甲拌磷、甲基异柳磷、水胺硫磷、灭线磷,2024年9月1日禁止销售和使用。
二、在部分范围禁止使用的农药(20种)

图片
禁限用农药名录依据(详尽版)

01  农业部、化工部、全国供销合作总社关于停止生产、销售、使用除草醚农药的通知(1997年10月30日农农发〔1997〕17号)

自2000年12月31日起停止生产除草醚、撤销除草醚农药登记证。
02  农业部关于禁止在茶树上使用氰戊菊酯的通知(1999年11月24日农农发〔1999〕20号)

从2000年起 , 禁止在茶树上使用含有氰戊菊醋(包括各种异构体的农药(包括混合制剂

03  中华人民共和国农业部公告第194号(2002年4月22日)

一、停止受理甲拌磷等11种高毒、剧毒农药新增登记:自公告之日起,停止受理甲拌磷、氧乐果、水胺硫磷、特丁硫磷、甲基硫环磷、治螟磷、甲基异柳磷、内吸磷、涕灭威、克百威、灭多威等11种高毒、剧毒农药(包括混剂)产品的新增临时登记申请;已受理的产品,其申请者在3个月内,未补齐有关资料的,则停止批准登记。通过缓释技术等生产的低毒化剂型,或用于种衣剂、杀线虫剂的,经农业部农药临时登记评审委员会专题审查通过,可以受理其临时登记申请。对已经批准登记的农药(包括混剂)产品,我部将商有关部门,根据农业生产实际和可持续发展的要求,分批分阶段限制其使用作物。

二、停止批准高毒、剧毒农药分装登记:自公告之日起,停止批准含有高毒、剧毒农药产品的分装登记。对已批准分装登记的产品,其农药临时登记证到期不再办理续展登记。  


三、撤销部分高毒农药在部分作物上的登记:自2002年6月1日起,撤销下列高毒农药(包括混剂)在部分作物上的登记:氧乐果在甘蓝上,甲基异柳磷在果树上,涕灭威在苹果树上,克百威在柑桔树上,甲拌磷在柑桔树上,特丁硫磷在甘蔗上。

04  中华人民共和国农业部公告第199号(2002年5月24日)

一、国家明令禁止使用的农药:六六六,滴滴涕,毒杀芬,二溴氯丙烷,杀虫脒,二溴乙烷,除草醚,艾氏剂,狄氏剂,汞制剂,砷、铅类,敌枯双,氟乙酰胺,甘氟,毒鼠强,氟乙酸钠,毒鼠硅。
二、在蔬菜、果树、茶叶、中草药材上不得使用和限制使用的农药:甲胺磷,甲基对硫磷,对硫磷,久效磷,磷胺,甲拌磷,甲基异柳磷,特丁硫磷,甲基硫环磷,治螟磷,内吸磷,克百威,涕灭威,灭线磷,硫环磷,蝇毒磷,地虫硫磷,氯唑磷,苯线磷19种高毒农药不得用于蔬菜、果树、茶叶、中草药材上。三氯杀螨醇,氰戊菊酯不得用于茶树上。任何农药产品都不得超出农药登记批准的使用范围使用。
        
05  中华人民共和国农业部公告第274号(2003年4月30日)

一、撤销甲胺磷等5种高毒有机磷农药混配制剂登记。自2003年12月31日起,撤销所有含甲胺磷、对硫磷、甲基对硫磷、久效磷和磷胺5种高毒有机磷农药的混配制剂的登记(具体名单由农业部农药检定所公布)。自公告之日起,不再批准含以上5种高毒有机磷农药的混配制剂和临时登记有效期满4年的单剂的续展登记。自2004年6月30日起,不得在市场上销售含以上5种高毒有机磷农药的混配制剂。

二、撤销丁酰肼在花生上的登记。自公告之日起,撤销丁酰肼(比久)在花生上的登记,不得在花生上使用含丁酰肼(比久)的农药产品。相关农药生产企业在2003年6月1日前到农业部农药检定所换取农药临时登记证。

三、自2003年6月1日起,停止批准杀鼠剂分装登记,已批准的杀鼠剂分装登记不再批准续展登记。

06  中华人民共和国农业部公告第322号(2003年12月30日)

分三个阶段削减甲胺磷、对硫磷、甲基对硫磷、久效磷和磷胺5种高毒有机磷农药(以下简称甲胺磷等5种高毒有机磷农药)的使用,自2007年1月1日起,全面禁止甲胺磷等5种高毒有机磷农药在农业上使用。现将有关事项公告如下:

一、自2004年1月1日起,撤销所有含甲胺磷等5种高毒有机磷农药的复配产品的登记证(具体名单另行公布)。自2004年6月30日起,禁止在国内销售和使用含有甲胺磷等5种高毒有机磷农药的复配产品。

二、自2005年1月1日起,除原药生产企业外,撤销其他企业含有甲胺磷等5种高毒有机磷农药的制剂产品的登记(具体名单另行公布)。同时将原药生产企业保留的甲胺磷等5种高毒有机磷农药的制剂产品的作用范围缩减为:棉花、水稻、玉米和小麦4种作物。

三、自2007年1月1日起,撤销含有甲胺磷等5种高毒有机磷农药的制剂产品的登记证(具体名单另行公布),全面禁止甲胺磷等5种高毒有机磷农药在农业上使用,只保留部分生产能力用于出口。

07  中华人民共和国农业部、国家发展和改革委员会、 国家工商行政管理总局、国家质量监督检验检疫总局第632号(2006年4月4日)

一、自2007年1月1日起,全面禁止在国内销售和使用甲胺磷等5种高毒有机磷农药。撤销所有含甲胺磷等5种高毒有机磷农药产品的登记证和生产许可证(生产批准证书)保留用于出口的甲胺磷等5种高毒有机磷农药生产能力,其农药产品登记证、生产许可证(生产批准证书)发放和管理的具体规定另行制定。

08  对含甲磺隆、氯磺隆和胺苯磺隆等除草剂产品实行管理措施(2006年6月13日农业部公告第671号)

一、自2006年6月1日起,停止批准新增含甲磺隆、氯磺隆和胺苯磺隆等除草剂产品(包括原药、单剂和复配制剂)的登记。对已批准田间试验或已受理登记申请的产品,相关生产企业应在规定的期限前提交相应的资料。在规定期限内未获得批准的产品不再继续审查。

二、各甲磺隆、氯磺隆和胺苯磺隆原药生产企业,要提高产品质量,严格控制杂质含量。对甲磺隆含量低于96%、氯磺隆含量低于95%、胺苯磺隆含量低于95%、杂质含量过高的,要限期改进生产工艺。在2007年 12月31日前不能达标的,将依法撤销其登记。

09  进一步加强对含有八氯二丙醚农药产品的管理(2006年11月20日农业部公告第747号)

农药增效剂八氯二丙醚生产、使用过程中对人畜安全具有较大风险和危害。

一、自本公告发布之日起,停止受理和批准含有八氯二丙醚的农药产品登记。

二、自2007年3月1日起,撤销已经批准的所有含有八氯二丙醚的农药产品登记。

三、自2008年1月1日起,不得销售含有八氯二丙醚的农药产品。对已批准登记的农药产品,如果发现含有八氯二丙醚成分,我部将根据《农药管理条例》有关规定撤销其农药登记。

10  国家发展改革委2008年第1号公告(2008年1月9日)

为保障农产品质量安全,经国务院批准,决定停止甲胺磷等五种高毒农药的生产、流通、使用。现就有关事项公告如下:

一、五种高毒农药为:甲胺磷、对硫磷、甲基对硫磷、久效磷、磷胺,
二、自本公告发布之日起,废止甲胺磷、对硫磷、甲基对硫磷、久效磷、磷胺的农药产品登记证、生产许可证和生产批准证书。
三、本公告发布之日起,禁止甲胺磷、对硫磷、甲基对硫磷、久效磷、磷胺在国内的生产、流通。
四、本公告发布之日前已签定有效出口合同的生产企业,限于履行合同,可继续生产至2008年12月31日,其生产、出口等按照《危险化学品安全管理条例》、《化学品首次进口及有毒化学品进出口管理规定)等法律法规执行。
五、本公告发布之日起,禁止甲胺磷、对硫磷、甲基对硫磷、久效磷、磷胺在国内以单独或与其他物质混合等形式的使用。

11  环境保护部公告2009年第23号,关于禁止生产、流通、使用和进出口滴滴涕、氯丹、灭蚁灵及六氯苯的公告

滴滴涕、氯丹、灭蚁灵和六氯苯是《关于持久性有机污染物的斯德哥尔摩公约》规定限期淘汰的持久性有机污染物。目前,我国滴滴涕主要用于应急病媒防治、三氯杀螨醇生产和防污漆生产,氯丹和灭蚁灵用于白蚁防治,六氯苯用于五氯酚钠生产。

一、自2009年5月17日起,禁止在中华人民共和国境内生产、流通、使用和进出口滴滴涕、氯丹、灭蚁灵及六氯苯。紧急情况下用于病媒防治的滴滴涕其生产和使用问题,由有关部门协商解决。

二、一旦发现生产、销售、使用和进出口滴滴涕、氯丹、灭蚁灵、六氯苯及含有这些物质的化学制品或物品的,应依法进行查处。

12  中华人民共和国农业部公告第1586号

为保障农产品质量安全、人畜安全和环境安全,经国务院批准,决定对高毒农药采取进一步禁限用管理措施。现将有关事项公告如下:

一、自本公告发布之日起,停止受理苯线磷、地虫硫磷、甲基硫环磷、磷化钙、磷化镁、磷化锌、硫线磷、蝇毒磷、治螟磷、特丁硫磷、杀扑磷、甲拌磷、甲基异柳磷、克百威、灭多威、灭线磷、涕灭威、磷化铝、氧乐果、水胺硫磷、溴甲烷、硫丹等22种农药新增田间试验申请、登记申请及生产许可申请;停止批准含有上述农药的新增登记证和农药生产许可证(生产批准文件)。

二、自本公告发布之日起,撤销氧乐果、水胺硫磷在柑橘树,灭多威在柑橘树、苹果树、茶树、十字花科蔬菜,硫线磷在柑橘树、黄瓜,硫丹在苹果树、茶树,溴甲烷在草莓、黄瓜上的登记。本公告发布前已生产产品的标签可以不再更改,但不得继续在已撤销登记的作物上使用。

三、自2011年10月31日起,撤销(撤回)苯线磷、地虫硫磷、甲基硫环磷、磷化钙、磷化镁、磷化锌、硫线磷、蝇毒磷、治螟磷、特丁硫磷等10种农药的登记证、生产许可证(生产批准文件),停止生产;自2013年10月31日起,停止销售和使用。

13  对氯磺隆等七种农药采取进一步禁限用措施(2013年12月9日  农业部公告第2032号) 

一、自2013年12月31日起,撤销氯磺隆(包括原药、单剂和复配制剂,下同)的农药登记证,自2015年12月31日起,禁止氯磺隆在国内销售和使用。

二、自2013年12月31日起,撤销胺苯磺隆单剂产品登记证,自2015年12月31日起,禁止胺苯磺隆单剂产品在国内销售和使用;自2015年7月1日起撤销胺苯磺隆原药和复配制剂产品登记证,自2017年7月1日起,禁止胺苯磺隆复配制剂产品在国内销售和使用。

三、自2013年12月31日起,撤销甲磺隆单剂产品登记证,自2015年12月31日起,禁止甲磺隆单剂产品在国内销售和使用;自2015年7月1日起撤销甲磺隆原药和复配制剂产品登记证,自2017年7月1日起,禁止甲磺隆复配制剂产品在国内销售和使用;保留甲磺隆的出口境外使用登记,企业可在2015年7月1日前,申请将现有登记变更为出口境外使用登记。

四、自本公告发布之日起,停止受理福美胂和福美甲胂的农药登记申请,停止批准福美胂和福美甲胂的新增农药登记证;自2013年12月31日起,撤销福美胂和福美甲胂的农药登记证,自2015年12月31日起,禁止福美胂和福美甲胂在国内销售和使用。

五、自本公告发布之日起,停止受理毒死蜱和三唑磷在蔬菜上的登记申请,停止批准毒死蜱和三唑磷在蔬菜上的新增登记;自2014年12月31日起,撤销毒死蜱和三唑磷在蔬菜上的登记,自2016年12月31日起,禁止毒死蜱和三唑磷在蔬菜上使用。

14  草甘膦管理措施(2012年3月26日农业部公告第 1744号)

一、自本公告发布之日起,停止受理和批准草甘膦含量低于30%的草甘膦混配水剂的田间试验、农药登记(包括临时登记、正式登记和续展登记)。

二、已批准登记的草甘膦混配水剂,草甘膦含量低于30%的,应当按照本公告第四条的规定,在2012年8月31日前将含量变更至30%以上,并完成相应登记证的变更。逾期不再保留原农药登记证、农药临时登记证。

三、已取得农药田间试验批准证书而尚未申请登记的产品,在申请登记时进行草甘膦含量变更。

四、2012年8月31日前按原农药登记证、农药临时登记证生产的草甘膦含量低于30%的草甘膦混配水剂,在其产品质量保证期内可以销售和使用。

15  百草枯管理措施(2012年3月26日农业部公告第 1745号)

一、自本公告发布之日起,停止核准百草枯新增母药生产、制剂加工厂点,停止受理母药和水剂(包括百草枯复配水剂,下同)新增田间试验申请、登记申请及生产许可(包括生产许可证和生产批准文件,下同)申请,停止批准新增百草枯母药和水剂产品的登记和生产许可。

二、自2014年7月1日起,撤销百草枯水剂登记和生产许可、停止生产,保留母药生产企业水剂出口境外使用登记、允许专供出口生产,2016年7月1日停止水剂在国内销售和使用。

三、重新核准标签,变更农药登记证和农药生产批准文件。标签在原有内容基础上增加急救电话等内容,醒目标注警示语。农药登记证和农药生产批准文件在原有内容基础上增加母药生产企业名称等内容。百草枯生产企业应当及时向有关部门申请重新核准标签、变更农药登记证和农药生产批准文件。自2013年1月1日起,未变更的农药登记证和农药生产批准文件不再保留,未使用重新核准标签的产品不得上市,已在市场上流通的原标签产品可以销售至2013年12月31日。

16  农业部、工业和信息化部、环境保护部公告第1157号(2009年2月25日)

一、自本公告发布之日起,除卫生用、玉米等部分旱田种子包衣剂和专供出口产品外,停止受理和批准用于其他方面含氟虫腈成分农药制剂的田间试验、农药登记(包括正式登记、临时登记、分装登记)和生产批准证书。

二、自2009年4月1日起,除卫生用、玉米等部分旱田种子包衣剂和专供出口产品外,撤销已批准的用于其他方面含氟虫腈成分农药制剂的登记和(或)生产批准证书。同时,农药生产企业应当停止生产已撤销登记和生产批准证书的农药制剂。

三、自2009年10月1日起,除卫生用、玉米等部分旱田种子包衣剂外,在我国境内停止销售和使用用于其他方面的含氟虫腈成分的农药制剂。农药生产企业和销售单位应当确保所销售的相关农药制剂使用安全,并妥善处置市场上剩余的相关农药制剂。

17  农业部、工业和信息化部、环境保护部、国家工商行政管理总局、国家质量监督检验检疫总局公告第1586号(2011年6月15日)

一、自本公告发布之日起,停止受理苯线磷、地虫硫磷、甲基硫环磷、磷化钙、磷化镁、磷化锌、硫线磷、蝇毒磷、治螟磷、特丁硫磷、杀扑磷、甲拌磷、甲基异柳磷、克百威、灭多威、灭线磷、涕灭威、磷化铝、氧乐果、水胺硫磷、溴甲烷、硫丹等22种农药新增田间试验申请、登记申请及生产许可申请;停止批准含有上述农药的新增登记证和农药生产许可证(生产批准文件)。

二、自本公告发布之日起,撤销氧乐果、水胺硫磷在柑橘树灭多威在柑橘树、苹果树、茶树、十字花科蔬菜硫线磷在柑橘树、黄瓜,硫丹在苹果树、茶树,溴甲烷在草莓、黄瓜上的登记。本公告发布前已生产产品的标签可以不再更改,但不得继续在已撤销登记的作物上使用。

三、自2011年10月31日起,撤销(撤回)苯线磷、地虫硫磷、甲基硫环磷、磷化钙、磷化镁、磷化锌、硫线磷、蝇毒磷、治螟磷、特丁硫磷等10种农药的登记证、生产许可证(生产批准文件),停止生产;自2013年10月31日起,停止销售和使用。

18  杀扑磷等3种农药管理措施(2015年8月22日农业部公告第2289号)

一、自2015年10月1日起,撤销杀扑磷在柑橘树上的登记,禁止杀扑磷在柑橘树上使用。
二、自2015年10月1日起,将溴甲烷、氯化苦的登记使用范围和施用方法变更为土壤熏蒸,撤销除土壤熏蒸外的其他登记。溴甲烷、氯化苦应在专业技术人员指导下使用。

19  对2,4-滴丁酯、百草枯、三氯杀螨醇、氟苯虫酰胺、克百威、甲拌磷、甲基异柳磷、磷化铝等8种农药采取管理措施(2016年9月7日农业部公告第2445号)

一、自本公告发布之日起,不再受理、批准2,4-滴丁酯(包括原药、母药、单剂、复配制剂,下同)的田间试验和登记申请;不再受理、批准2,4-滴丁酯境内使用的续展登记申请。保留原药生产企业2,4-滴丁酯产品的境外使用登记,原药生产企业可在续展登记时申请将现有登记变更为仅供出口境外使用登记。

二、自本公告发布之日起,不再受理、批准百草枯的田间试验、登记申请,不再受理、批准百草枯境内使用的续展登记申请。保留母药生产企业产品的出口境外使用登记,母药生产企业可在续展登记时申请将现有登记变更为仅供出口境外使用登记。

三、自本公告发布之日起,撤销三氯杀螨醇的农药登记,自2018年10月1日起,全面禁止三氯杀螨醇销售、使用。

四、自本公告发布之日起,撤销氟苯虫酰胺在水稻作物上使用的农药登记;自2018年10月1日起,禁止氟苯虫酰胺在水稻作物上使用。

五、自本公告发布之日起,撤销克百威、甲拌磷、甲基异柳磷在甘蔗作物上使用的农药登记;自2018年10月1日起,禁止克百威、甲拌磷、甲基异柳磷在甘蔗作物上使用。

六、自本公告发布之日起,生产磷化铝农药产品应当采用内外双层包装。外包装应具有良好密闭性,防水防潮防气体外泄。内包装应具有通透性,便于直接熏蒸使用。内、外包装均应标注高毒标识及“人畜居住场所禁止使用”等注意事项。自2018年10月1日起,禁止销售、使用其他包装的磷化铝产品。

20  氟虫胺管理措施(2019年3月22日农业农村部公告第148号)

一、自本公告发布之日起,不再受理、批准含氟虫胺农药产品(包括该有效成分的原药、单剂、复配制剂,下同)的农药登记和登记延续。
二、自2019年3月26日起,撤销含氟虫胺农药产品的农药登记和生产许可。
三、自2020年1月1日起,禁止使用含氟虫胺成分的农药产品。

21  限制使用农药名录(2017版)中华人民共和国农业部公告第2567号,2017年8月31日 


一、列入本名录的农药,标签应当标注“限制使用”字样,并注明使用的特别限制和特殊要求;用于食用农产品的,标签还应当标注安全间隔期。

二、本名录中前22种农药实行定点经营,其他农药实行定点经营的时间由农业部另行规定。

三、农业部已经发布的限制使用农药公告,继续执行。

四、本公告自2017年10月1日起施行。

图片
图片

22  禁限用农药名录 (2019年11月29日)
图片

23  甲拌磷、甲基异柳磷、水胺硫磷、灭线磷等4种高毒农药采取淘汰措施(农业农村部公告 第536号 2022年3月16日) 

2022年9月1日起,撤销甲拌磷、甲基异柳磷、水胺硫磷、灭线磷原药及制剂产品的农药登记,禁止生产。已合法生产的产品在质量保证期内可以销售和使用,自2024年9月1日起禁止销售和使用。 



相关推荐