氯虫苯甲酰胺、二氯异噁草酮等26个产品将获登记

作者:中国农药信息网 2022/3/4 14:38:49
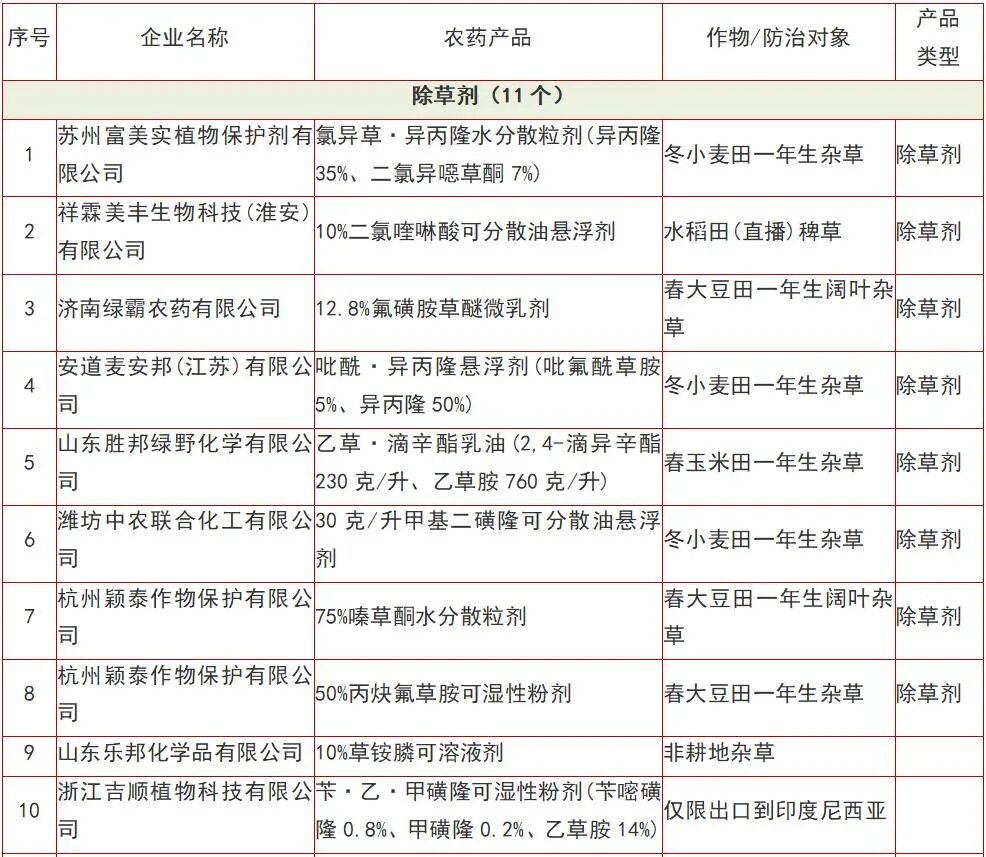
2022年3月3日,农业农村部农药检定所公示了2022年第2批拟批准登记农药产品名单。根据《行政许可法》《农药管理条例》有关规定,农业农村部农药检定所将审议通过的申请登记的26个农药产品、151个登记变更农药产品相关信息予以公示。公示时间为:2022年3月3日至2022年3月9日。26个拟批准登记产品包括11个除草剂、5个杀虫剂、1个杀虫杀菌剂、3个杀菌剂、1个杀螨剂、5个植调剂。涉及的有效成分有

2022年3月3日,农业农村部农药检定所公示了2022年第2批拟批准登记农药产品名单。


根据《行政许可法》《农药管理条例》有关规定,农业农村部农药检定所将审议通过的申请登记的26个农药产品、151个登记变更农药产品相关信息予以公示。公示时间为:2022年3月3日至2022年3月9日。


26个拟批准登记产品包括11个除草剂、5个杀虫剂、1个杀虫杀菌剂、3个杀菌剂、1个杀螨剂、5个植调剂。涉及的有效成分有:二氯异噁草酮、草铵膦、丙炔氟草胺等除草剂,氯虫苯甲酰胺、噻虫嗪、氟虫腈等杀虫剂,氟吡菌胺、代森锰锌等杀菌剂,螺虫乙酯等杀螨剂,调环酸钙、S-诱抗素等植调剂。


表1  26个拟批准登记农药产品名单

图片
图片
图片




相关推荐