一省出台玉米、大豆审定标准

作者:种业商务网 2024/11/28 10:45:06
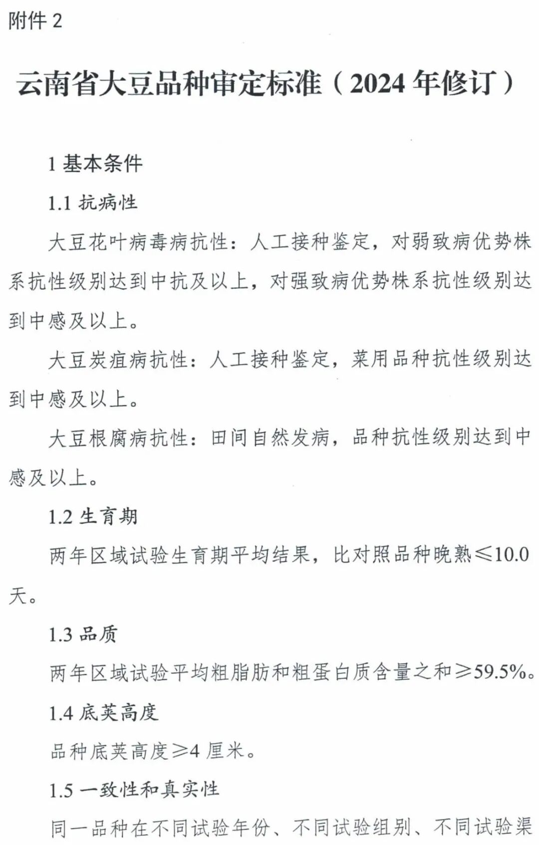
云南省农作物品种审定委员会关于印发玉米、大豆品种审定标准的通知云南省农作物品种审定委员会各专业委员会:根据《中华人民共和国种子法》和《主要农作物品种审定办法》,现将2024年修订的云南省玉米、大豆品种审定标准印发给你们,于2024年12月1日起实施。请遵照执行。附件:1.云南省玉米品种审定标准(2024年修订)2.云南省大豆品种审定标准(2024年修订)云南省农作物品种审定委员会2024年11月2

云南省农作物品种审定委员会关于印发玉米、大豆品种审定标准的通知

云南省农作物品种审定委员会各专业委员会:
根据《中华人民共和国种子法》和《主要农作物品种审定办法》,现将2024年修订的云南省玉米、大豆品种审定标准印发给你们,于2024年12月1日起实施。请遵照执行。
附件:1.云南省玉米品种审定标准(2024年修订)
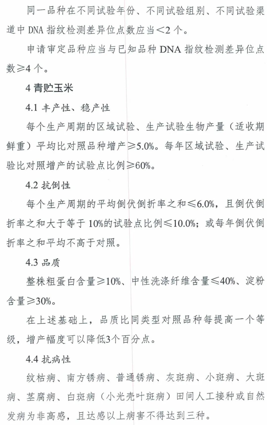
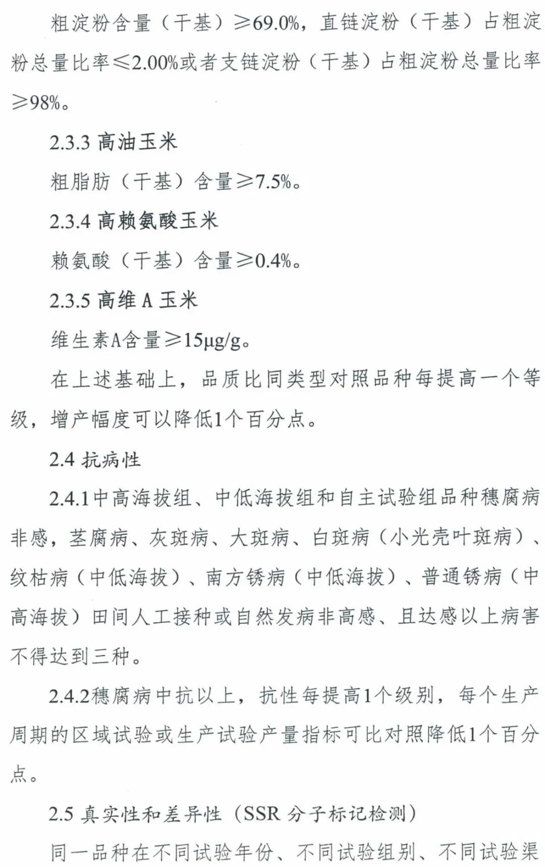
2.云南省大豆品种审定标准(2024年修订)
云南省农作物品种审定委员会
2024年11月22日

图片

图片

图片

图片

图片

图片

图片

图片

图片

图片

图片

图片

来源:云南种业信息网
相关推荐