【安徽、内蒙古】182个+146个主要农作物品种通过审定

作者:安徽省农业农村厅 内蒙古自治区农牧厅 2024/7/3 10:38:24
2024年安徽省主要农作物品种审定第二批公告安徽省农作物品种审定委员会于2024年5月10日召开六届十次主任委员会会议,审定通过稻、玉米、大豆、棉花品种181个,现予公告。安徽省农业农村厅2024年6月30日附件1安徽省农作物品种审定委员会六届十次主任委员会会议审定通过品种一览表关于2024年主要农作物品种审定结果的公告内蒙古自治区第八届农作物品种审定委员会第三次会议审定通
2024年安徽省主要农作物品种审定第二批公告

安徽省农作物品种审定委员会于2024年5月10日召开六届十次主任委员会会议,审定通过稻、玉米、大豆、棉花品种181个,现予公告。
 


安徽省农业农村厅

2024年6月30日 

附件1

安徽省农作物品种审定委员会六届十次主任委员会会议审定通过品种一览表

图片



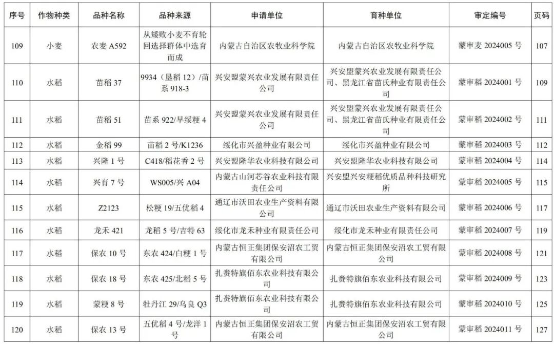
关于2024年主要农作物品种审定结果的公告


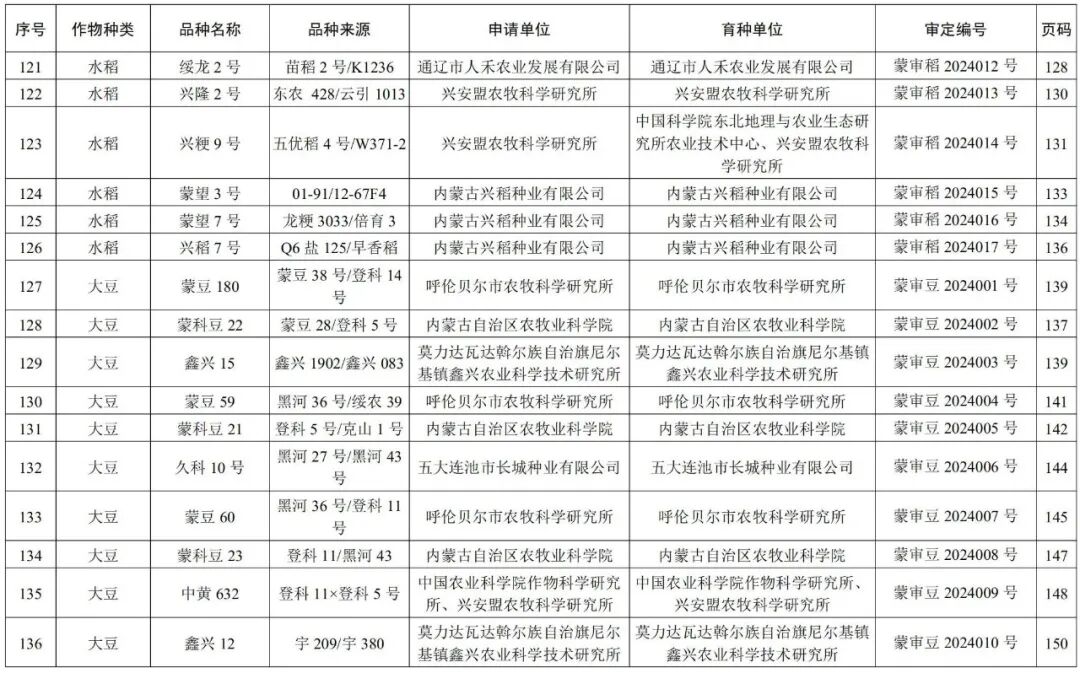
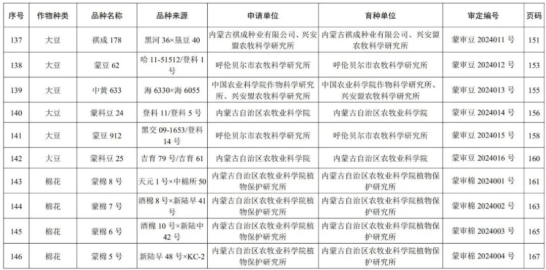
内蒙古自治区第八届农作物品种审定委员会第三次会议审定通过主要农作物品种146个,其中,内单003等玉米品种104个,龙麦8267等小麦品种5个,苗稻37等水稻品种17个,蒙豆180等大豆品种16个,蒙棉8号等棉花品种4个。

现予公告。



内蒙古自治区农牧厅

2024年6月28日


图片

图片

图片

图片

图片

图片

图片

图片

图片

图片