第10批:105个农药产品拟获批登记!

作者:农资导报农药 2023/10/5 9:16:38
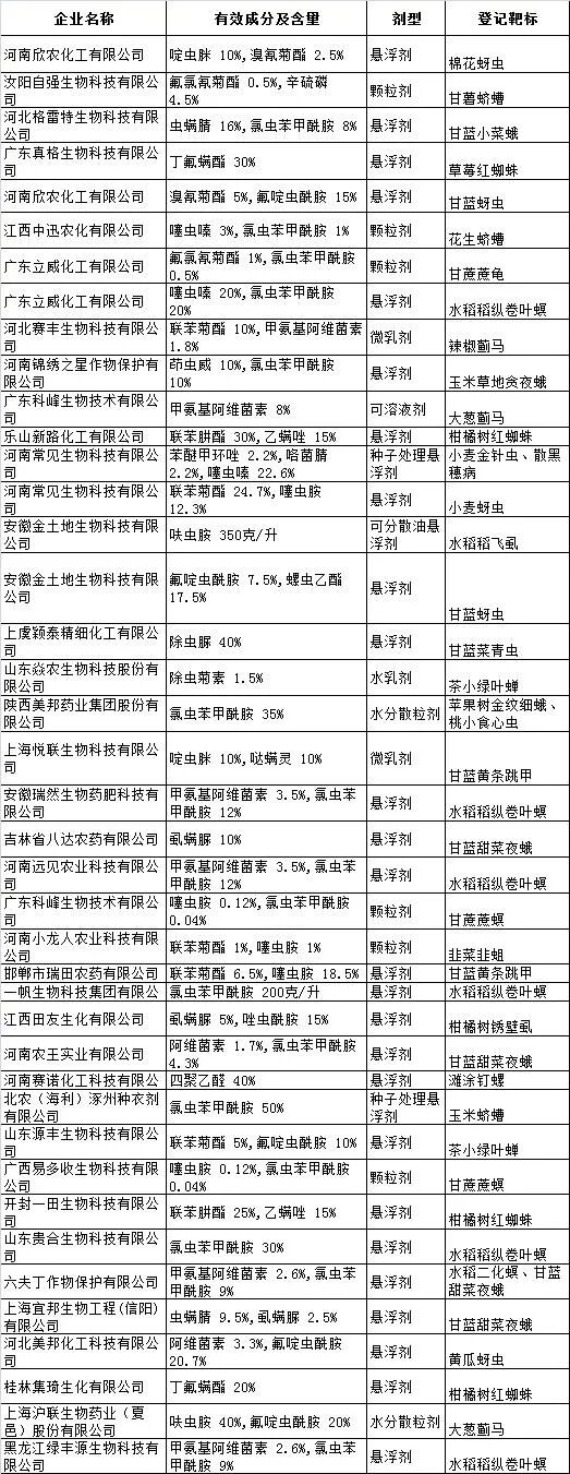
近日,根据《行政许可法》《农药管理条例》有关规定,农业农村部农药检定所将第十届全国农药登记评审委员会第2次执行委员会议审议通过的申请登记的105个农药产品相关信息予以公示,杀虫剂、除草剂登记数量均呈现大幅度增加,其中:一是氯虫苯甲酰胺新增登记16个,包括六夫丁、河南远见、陕西美邦、广东科峰、江西中迅等;二是丁氟螨酯新增两个登记,分别是广东真格的30%丁氟螨酯悬浮剂、桂林集琦20%丁氟螨酯悬浮剂;三
近日,根据《行政许可法》《农药管理条例》有关规定,农业农村部农药检定所将第十届全国农药登记评审委员会第2次执行委员会议审议通过的申请登记的105个农药产品相关信息予以公示,杀虫剂、除草剂登记数量均呈现大幅度增加,其中:

一是氯虫苯甲酰胺新增登记16个,包括六夫丁、河南远见、陕西美邦、广东科峰、江西中迅等;
二是丁氟螨酯新增两个登记,分别是广东真格的30%丁氟螨酯悬浮剂、桂林集琦20%丁氟螨酯悬浮剂;
三是颗粒剂新增9个产品登记。包括汝阳自强5%氟氯氰菊酯·辛硫磷、江西中迅4%噻虫嗪·氯虫苯甲酰胺、广东立威1.5%氟氯氰菊酯·氯虫苯甲酰胺、广东科峰0.16%噻虫胺·氯虫苯甲酰胺、河南小龙人2%联苯菊酯·噻虫胺、山东新势力0.6%嘧菌酯·咯菌腈等;
四是四川润尔98.7%糠氨基嘌呤原药拟获得登记;
具体见下表:

表1 拟获批登记的杀菌剂产品(不含仅限出口)

图片

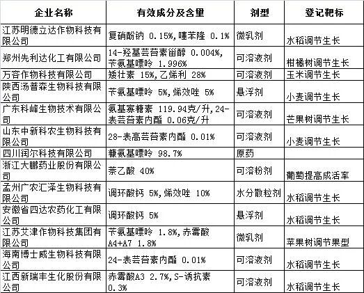
表2 拟获批登记的植调剂产品(不含仅限出口)

图片

表3 拟获批登记的杀虫剂产品(不含仅限出口)

图片

表4 拟获批登记的除草剂产品(不含仅限出口)

图片

相关推荐