细胞骨架控制生长素生物合成!西北大学揭示丝束蛋白Fimbrin调控生长素合成酶YUC8的蛋白稳态

作者:iPlants 2024/7/26 13:48:02
生长素在调控植物生长发育和环境适应性方面发挥着关键作用。植物通过协调生长素的生物合成、运输及代谢来精准调控细胞内的生长素浓度,保障正常的生理活动。传统观点认为,细胞骨架通过调控生长素运载蛋白的内膜转运而参与生长素的极性运输,但其在生长素生物合成中的潜在作用几乎完全是未知的。西北大学生命科学学院、西部资源生物与现代生物技术教育部重点实验室苏慧课题组近日在New Phytologist上发表了题为Ac

生长素在调控植物生长发育和环境适应性方面发挥着关键作用。植物通过协调生长素的生物合成、运输及代谢来精准调控细胞内的生长素浓度,保障正常的生理活动。传统观点认为,细胞骨架通过调控生长素运载蛋白的内膜转运而参与生长素的极性运输,但其在生长素生物合成中的潜在作用几乎完全是未知的。

西北大学生命科学学院、西部资源生物与现代生物技术教育部重点实验室苏慧课题组近日在New Phytologist上发表了题为Actin-bundling protein fimbrin serves as a new auxin biosynthesis orchestrator in Arabidopsis root tips的研究论文,揭示了丝束蛋白Fimbrin家族成员AtFIM4和AtFIM5通过控制生长素的生物合成来调节根系内源性生长素水平,从而参与植物根系的生长发育。该研究首次揭示了植物细胞骨架在控制生长素生物合成中的作用。

图片
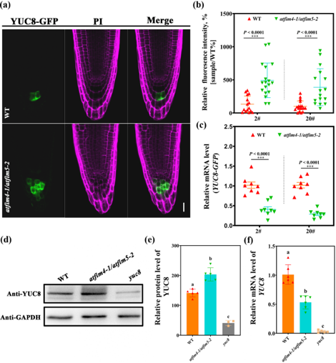
丝束蛋白Fimbrin是一类在真核生物中高度保守的微丝成束/交联蛋白。拟南芥中该家族成员AtFIM4和AtFIM5缺失后,根系中生长素的水平显著升高,进一步解析显示生长素合成途径中的关键限速酶YUC8蛋白的含量在atfim4/atfim5突变体中显著上升。
图片
为了验证YUC8是否在atfim4/atfim5根系生长素水平升高中起关键作用,作者进一步获取了atfim4/atfim5/yuc8三突变体植株。遗传学实验、分子实验以及生化实验等多方面工作均表明,atfim4/atfim5/yuc8三突变体植株中,不论是生长素水平还是根系发育表型均恢复到野生型水平,证实YUC8在atfim4/atfim5根系生长素水平升高中发挥关键作用。
此外,AtFIM4和AtFIM5同时缺失后,根细胞内的肌动蛋白束减少。相应地,用微丝特异性解聚药物Latruculin B破坏根细胞内的肌动蛋白束后,YUC8蛋白的水平也显著升高,这说明微丝骨架能够参与调节根中YUC8的蛋白丰度。另外,该研究还发现YUC8的蛋白丰度受26S蛋白酶体的调控,在atfim4/atfim5双突变体中26S蛋白酶体活性下降,暗示AtFIM4和AtFIM5可能通过26S蛋白酶体来调节YUC8蛋白的丰度。
图片

该研究揭示了植物调控生长素生物合成的新途径,阐明了微丝骨架在调节植物生长发育中的新作用——参与调控蛋白稳态。西北大学苏慧副教授为该论文的通讯作者,西北大学付爱根教授和郝亚琦副教授为共同通讯作者。硕士生刘彦坤和李晶晶(已毕业)为该论文共同第一作者。该研究得到了国家自然科学基金、陕西省自然科学基础研究计划一般项目以及陕西省基础研究院相关项目的支持。

相关推荐