重磅!农业农村部公布2026年拟重点支持立项的国家及行业智慧农业标准清单

作者:农业农村部 内容团队 2025/11/12 11:04:23
为进一步完善智慧农业标准体系,促进智慧农业健康快速发展。结合《智慧农业标准体系建设指南》,现面向各单位征集2026年智慧农业领域国家标准和行业标准项目制修订立项建议。2026年征集重点:1)重点方向:智慧农(牧、渔)场数字化场景认证、技术应用效益评价方法等标准,农业大模型通用技术要求与系统评测相关标准,动植物本体监测和生产环境监控标准,以及智能农机、农业机器人等农业智能装备作业标准、检测方法等,软

为进一步完善智慧农业标准体系,促进智慧农业健康快速发展。结合《智慧农业标准体系建设指南》,现面向各单位征集2026年智慧农业领域国家标准和行业标准项目制修订立项建议。

图片

2026年征集重点:

1)重点方向:智慧农(牧、渔)场数字化场景认证、技术应用效益评价方法等标准,农业大模型通用技术要求与系统评测相关标准,动植物本体监测和生产环境监控标准,以及智能农机、农业机器人等农业智能装备作业标准、检测方法等,软硬件接口标准等。

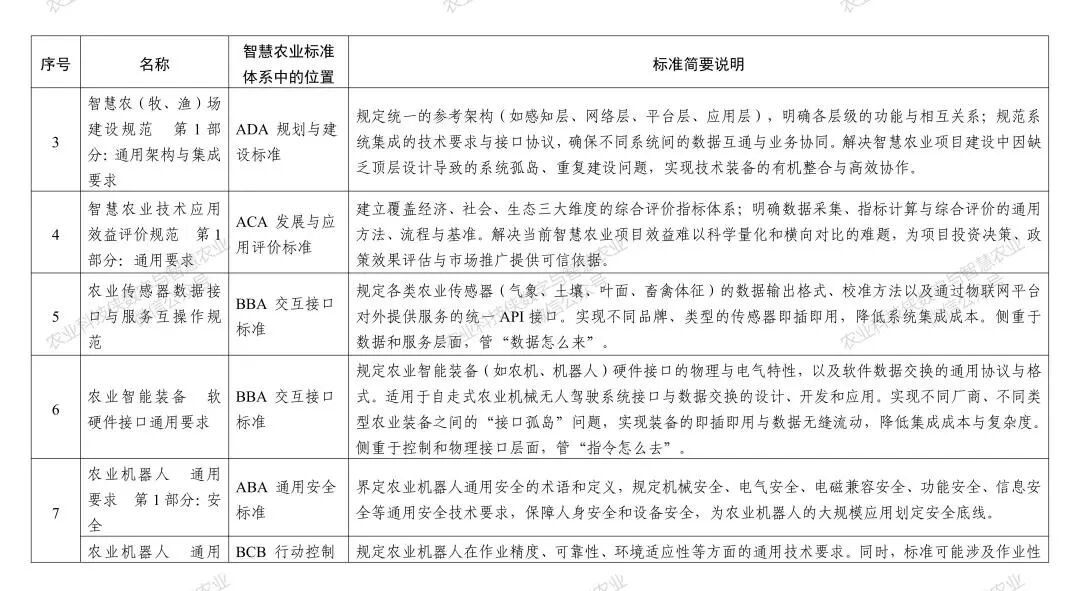
2)重点标准:结合上述方向,农业农村部农业信息化标准化技术委员会秘书处(简称“秘书处”)组织拟定了《2026年拟重点支持立项的智慧农业标准清单》(附件1),供各单位参考和申报。

附件1:2026年拟重点支持立项的智慧农业标准清单

图片
图片
图片

以下农业农村部公告原文内容。

各有关单位:

  为进一步完善智慧农业标准体系,促进智慧农业健康快速发展。结合《智慧农业标准体系建设指南》,现面向各单位征集2026年智慧农业领域国家标准和行业标准项目制修订立项建议。有关事项通知如下。

一、征集原则

  围绕数字中国建设、乡村全面振兴战略实施和农业农村现代化发展需求,聚焦智慧农业全产业链数字化、智能化转型,强化标准对行业发展的引领和规范作用。立项建议应遵循以下原则。

  (一)必要性。紧扣国家农业强国建设部署和智慧农业发展前沿,重点支持在农业数字化感知、智能化决策、精准化作业、智慧化管理等方面具有基础性、引领性作用的标准项目。

  (二)紧迫性。优先支持能够解决当前产业发展中存在的技术瓶颈、数据壁垒、装备互联互通不足、系统集成难等突出问题的关键标准,助力智慧农业技术落地与规模化应用。

  (三)科学性。标准内容应立足我国农业信息化发展实际,技术指标应具备先进性、可操作性和协调性,鼓励与国际标准接轨,提升我国智慧农业标准的适用性和影响力。

二、2026年征集重点

  (一)重点方向。智慧农(牧、渔)场数字化场景认证、技术应用效益评价方法等标准,农业大模型通用技术要求与系统评测相关标准,动植物本体监测和生产环境监控标准,以及智能农机、农业机器人等农业智能装备作业标准、检测方法等,软硬件接口标准等。

  (二)重点标准。结合上述方向,农业农村部农业信息化标准化技术委员会秘书处(简称“秘书处”)组织拟定了《2026年拟重点支持立项的智慧农业标准清单》(附件1),供各单位参考和申报。

三、申报要求

  (一)鼓励和支持将国家及省部级科研专项中产生的、具有可复制可推广价值的引领性技术成果,以及实施条件成熟、应用效果良好的团体标准,申报立项为行业标准。

  (二)申报项目应技术成熟、可标准化、可推广应用。申报单位应具备较强的标准研制技术和能力,有相应的研究基础,前期工作准备充分,已形成标准草案。鼓励产学研用等单位联合申报。

  (三)项目负责人应具有副高级及以上技术职称,在相关领域具有较高专业水平和标准制修订经验。项目研制时间原则上不超过12个月。2025年以前已立项但未完成的项目负责人不得申报。

  (四)申报项目须通过全国标准信息公共服务平台(https://std.samr.gov.cn/)、全国农业食品标准公共服务平台(https://www.sdtdata.com/fx/fmoa/tsLibList)等进行查重,避免重复立项。

  (五)申报单位汇总本单位标准制修订项目建议书,填写《2026年智慧农业国家和行业标准制修订立项建议一览表》(附件2)、《2026年智慧农业国家和行业标准制修订项目申请书》(附件3)和立项建议标准草案参考模板(附件4),并加盖公章。请于2025年11月17日前将申报材料(盖章扫描件及可编辑电子版)发送至秘书处邮箱。

  四、联系方式

  联系人:田景艳   康  婷

  电  话:010-59191722  010-59192789

  电子邮箱:xxzxyjgh@163.com



农业农村部农业信息化标准化

技术委员会秘书处(代章)

2025年11月7日

相关推荐