土壤是否健康,考量的指标是什么?

作者:有机肥农化大全、段洪涛 2023/4/19 14:24:41
土壤是地球生物圈的重要组成部分,是农业和自然生态系统的基础。正是由于其特殊性质——肥力,才使得绿色植物能健康生长。土壤肥力虽与土壤物质组成有联系,但主要受土壤性状的影响。所以土壤是否健康,需要考量的指标是多方面的。简单来说,土壤肥力就是“土壤运行能力”,你也可以理解为土壤活力。虽然每个人或是每种作物对“健康的土壤”的理解是不同的,但通过测定土壤中的物理、化学和生物学性质等分析性指标,适当的进行调整
土壤是地球生物圈的重要组成部分,是农业和自然生态系统的基础。正是由于其特殊性质——肥力,才使得绿色植物能健康生长。土壤肥力虽与土壤物质组成有联系,但主要受土壤性状的影响。所以土壤是否健康,需要考量的指标是多方面的。

简单来说,土壤肥力就是“土壤运行能力”,你也可以理解为土壤活力。虽然每个人或是每种作物对“健康的土壤”的理解是不同的,但通过测定土壤中的物理、化学和生物学性质等分析性指标,适当的进行调整,以达到适应作物健康生长的需求。

图片
 数据来源:《土壤质量指标和评价方法》 张华

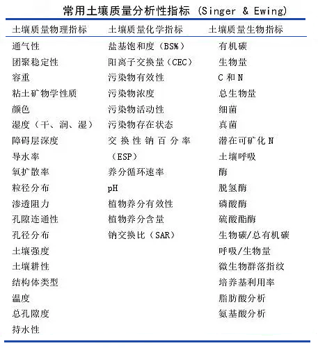
物理指标


土壤物理状况对作物生长和环境质量有直接或间接的影响。土壤团聚性会影响到土壤侵蚀,水分运动和植物根系生长;土壤孔隙提供了空气交换、水分运动和养分传输的通道,也直接影响着植物根系的生长。

围绕着土壤中固、液、气三相的分配,各种土壤物理属性是相互联系和制约的。

团聚性好的土壤一般具有较好的孔隙分布,土壤团聚体间的大孔隙和团聚体内的小孔隙相互补充,使土壤具有较好的持水性、导水性和通气性。


土壤结构差、团聚性差、容重大,则容易带来固结、结皮、滞水等问题,进而导致根系发育不良,养分传输受限,污染物质难以降解,具有较差的土壤生产和环境质量。

化学指标


各种养分和污染物在土壤中的存在形式和浓度,直接影响作物生长。一些基本化学性质如阳离子交换量(CEC)、pH值和电导率(EC)影响着这些养分和污染物在土壤中的转化、存在状态和有效性。

CEC  指土壤胶体所能吸附各种阳离子的总量,是限制土壤化学物质存在状态的阈值。

pH  指土壤酸碱度,是限制土壤生物和化学活性的阈值。

EC  用来衡量可溶性离子浓度,是限制植物和微生物活性的阈值。

生物指标


土壤支持不同种群的生物,从病毒到大型哺乳动物,这些生物和作物与其他系统成分相互作用。许多土壤生物可以改善土壤质量状况,但是也有一些生物如线虫,病原细菌或真菌会降低作物生产力。

苏联土壤学家威廉斯指出:“土壤是地球陆地上能够生长绿色植物的疏松表层。”

这个定义正确地表示了土壤的基本功能和特性。土壤之所以能生长绿色植物,是由于它具有一种独特的性质——肥力。土壤这种特殊本质,就是土壤区别于其它任何事物的依据。土壤肥力虽与土壤物质组成有联系,但主要受土壤性状的影响。

土壤的主要性状

土壤质地:土壤的泥砂比例称为土壤质地。直径小于0.01毫米的土粒称泥;直径为1-0.01毫米的土粒称砂;直径大于1毫米的土粒称砾石。根据土壤质地不同将土壤分为砂质土、粘质土和壤质土。


①砂土:这类土壤含砂粒在80%以上,土粒间大孔隙多,土壤容积比重在1.4-1.7克/立方厘米之间,因此,土壤昼夜温差大,通透性好,有机质矿质化快,易耕作,但保水保肥能力差,遇水易板结,肥力一般较低。种植作物要增施有机肥和少量多次地勤追化肥。


②黏土:这种土壤含泥粒在60%以上,土壤比重在2.6-2.7克/立方厘米之间。土壤硬度大,粘着性、粘结性和可塑性都强,故适耕性差。土壤保水保肥力强,潜在肥力较高。但土紧难耕,土温低,肥效不易发挥。因此,水田要注意管水,提高泥温,多施腐熟性有机肥和热性化肥。


③壤土:这种土壤泥砂比例适中,一般砂粘占40%-55%,粘(泥)粒占45%-60%。土壤容重1.1-1.4克/立方厘米之间。质地轻松,通气透水,保水保肥力强,耕作爽犁。因此,它是水、肥、气、热协调的优质土壤。


土壤结构

土壤形成团聚体的性能,称为土壤的结构性。凡土粒胶结成直径为1-10毫米的团粒状土壤结构,称为团粒结构。这是土壤结构中最好的一种。


其形成条件有两个:


一是胶结物质。土壤中的胶结物质最主要是粘粒,新形成的腐殖质和微生物的菌丝及分泌物。这些物质与钙胶结在一起,就形成了具有多孔性和养分丰富、不易被水泡散的水稳性团粒状土壤结构。因此,增施钙质肥料(石灰、石膏)有利团粒结构形成。


二是外力挤压作用。凡是作物根系穿插、干湿交替、冻融交替和耕作都对粘聚起来的土粒产生一定的外力挤压作用,使之散碎成一定大小的团粒。深耕、免耕、滴灌、水旱轮作,都有利土壤团粒结构的形成。


团粒结构优越性的具体表现:


其一,能协调土壤水分和空气的矛盾。由于团粒间存在大孔隙,团粒内又有毛细管孔隙,这就有利于水分、养分、空气三者间的同时存在。从而土壤水、肥、气、热状况协调。


其二,具有良好的养分状况。随着水、气矛盾的解决,也解决了水分与养分的矛盾。因团粒表面常为好气分解,团粒内部又为嫌气分解,前者有利于土壤养分释放给作物吸收,后者有利土壤腐殖质累积,养分保蓄。矛盾协调后的水分与养分就能同时而不断地供给作物需要。


其三,使土壤松软适度。具有团粒结构的土壤,疏松多孔,犁耕阻力小,耕作省力,耕翻质量好;土壤细碎而均匀,既不紧硬,又不起浆浮泥;干燥不开大坼,泡田渗漏损失也小。


土壤吸收性能

土壤有吸收固体、液体和气体的能力。其吸收方式分为五种。


①机械吸收作用:这是指土壤将大于土壤孔隙而悬浮于溶液中(如骨粉、饼肥、磷矿粉及粪便残渣等)的微细颗粒机械地阻留下来,使之不随土壤中渗水而流走的一种作用。由于土壤颗粒愈小,排列愈紧密,土壤孔隙愈细,因此机械吸收作用就越强,则土壤保肥性能就好。这种作用对新改稻田、新水库、塘坝有利增强保水蓄水的功能。


②物理吸收作用:它是指土壤胶体依靠其表面能将分子态养分吸附在表面上,而胶体与被吸附物不起任何化学反应的一种作用。这种作用,由于对分子态养分有保持能力,因此,土壤中的氨气、尿素、氨基酸等分子态氮就会减少挥发损失。平常在施用易挥发的铵态氮肥时要求复好土就是这个道理。


③化学吸收作用:这是指土壤中可溶性养分(如某些离子与带不同电荷的离子发生化学作用),由纯化学作用产生不溶性沉淀而固定在土壤内的作用。这种作用,虽然有减少可溶性养分的流失,但被固定下来的养分就难以再被作物吸收利用,故降低了养分的利用率。因此,把磷肥集中施或与有机肥混和施,制成颗粒球肥施和根外喷施,就是避免化学吸收作用的发生,减少土壤对磷酸的固定。


④代换吸收作用:这又叫物理化学吸收作用。它是指土壤胶体表面吸着许多与它带相反电荷离子的同时,其表面上又有等当量的同电荷的其它离子被代换出来的作用。其实质是一种离子(阳离子或阴离子)代换过程,是土壤胶体所吸收的离子和土壤溶液中的离子在相互代换。所以这种作用是可逆的,即胶体所吸收的离子,又能重新被其它离子代换到溶液中去。从而,这种作用在调节土壤中可溶性养分的保蓄和供应,具有重要意义。


⑤生物吸收作用:这是指生活在土壤中的微生物及作物根系和动物等,吸收养分构成有机体而保留在土壤中的一种性能。由于生物是根据自身需要,从土壤溶液中选择吸收各种可溶性养分,形成有机体。当它们死亡后,有机残体又逐渐分解,把营养物质释放出来,供作物吸收利用。所以生物吸收作用,能保持养分,积累养分,提高土壤肥力。


土壤酸碱度

土壤酸碱度是指土壤溶液中存在的H+和OHˉ的量。通常用PH值表示。pH=7时是中性反应,这时溶液中H+和OHˉ数量相等;pH小于7表示是酸性反应,这时H+多于OHˉ;H大于7表示是碱性反应,这时H+少于OHˉ。


土壤酸碱度按其pH值的大小分为七级:

pH<4.5 强酸性

pH4.5-5.5 酸性

pH5.5-6.5 微酸性

pH6.5-7.5 中性或近于中性

pH7.5-8.5 微碱性

pH8.5-9.5 碱性

pH>9.5 强碱性


作物最适宜的土壤指标参考范围

CEC保肥能力参数与其他指标的关系

图片


作物最适宜的EC范围

图片


作物最适宜的pH值范围

图片


不同土壤最佳的田间持水量

图片


土壤有机质含量分级

图片

土壤由固体、空气和水分组成,固体部分最主要来自其发育的岩石母体的原生和次生矿物颗粒以及来自于生物(动植物和微生物)活体和残体留下的有机质。


理想的土壤中,固体占50%,空气和水分各占25%。固体中矿物部分占45%,余下5%的有机质中,各种活动的生物有机质占10%,根系有机质占10%,已经转化为稳定的高分子的“死的”有机质占80%左右。


在这些组分中,能够影响土壤健康、人类能调节的土壤部分是有机质,有机质是土壤活力的核心。


有机质是土壤活力的核心 


有机质本身就是养分的储藏库,同时深刻地影响着土壤的物理、化学和生物学性质。假设某一土壤表土有机质含量4%,有机质氮含量5%,一季作物中有机质分解率2%,则土壤有机质供应之氮可达80kg/公顷,此供应量几乎可满足大部分作物之需求量,据估算,1%的土壤有机质相当于含有18公斤养分/亩。

同时,土壤有机质是衡量土壤保肥能力的阳离子交换量(CEC)的主要贡献者,高达50%-100%。因此有研究表明,土壤中的有机质从2%降低到1.5%,土壤的保肥能力将下降14%。

此外,土壤有机质深刻影响水分的存储。一英亩大、一英寸厚、含2%有机质的土壤储水量可达12.1万升,含量5%和8%的土壤分别可储水30.3万和48.5万升。研究表明,土壤有机质从1%升到3%,土壤的保水能力增加6倍。

当然,土壤有机质也深刻影响着土壤的质地和结构。丰富的有机质下,土壤可以形成稳定的大量有机无机复合体,具有良好的土壤结构,不仅抗土壤侵蚀,也为根系提供理想的水分和空气条件。

最主要的是,土壤有机质是土壤中各种大大小小生物的碳源和能源。丰富的有机质下,土壤中自然形成庞大的食物网,构建健康的生态系统,这个庞大的生态系统是土壤活力的来源,从养分转化直到病虫害控制,都起着极为重要的作用。

有研究表明,一个理想的土壤生态系统中,每平方米的土壤含脊椎动物1只、蜗牛和蛞蝓100只、锅虫和蚯蚓3000只……线虫500万只、原生动物100亿只、细菌和放线菌10万亿个。这些动物组成一个食物网金字塔,这些生物一年中生物量总和达400-470公斤/亩。


相关推荐