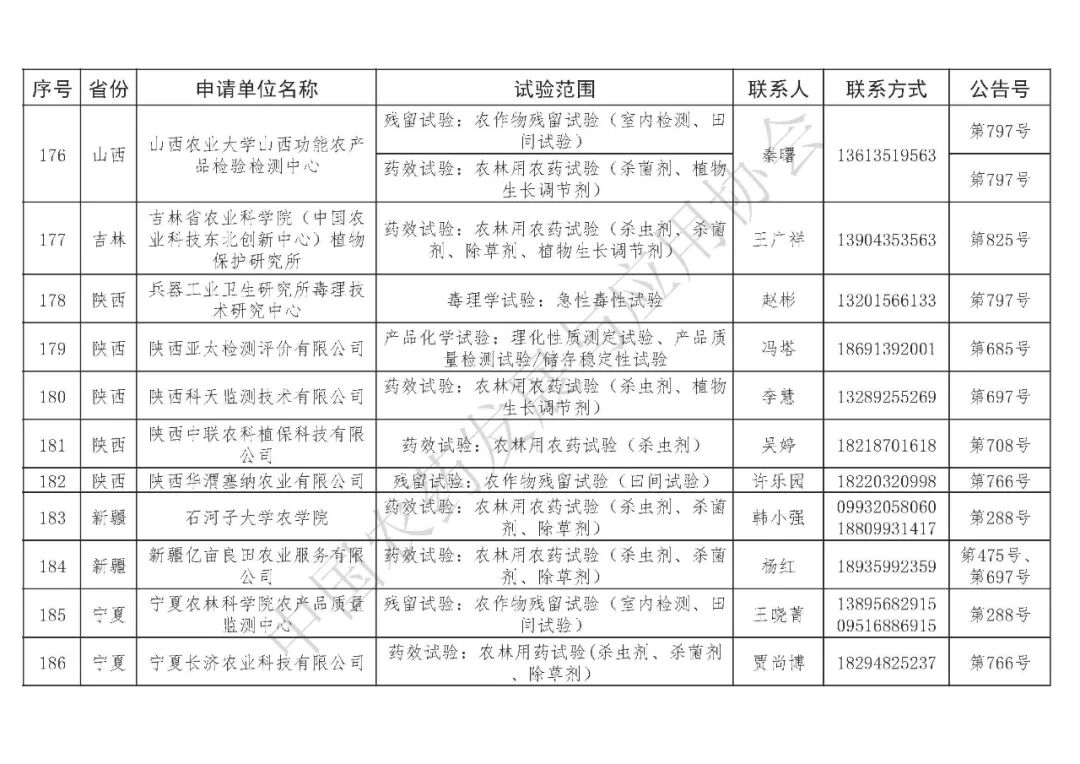
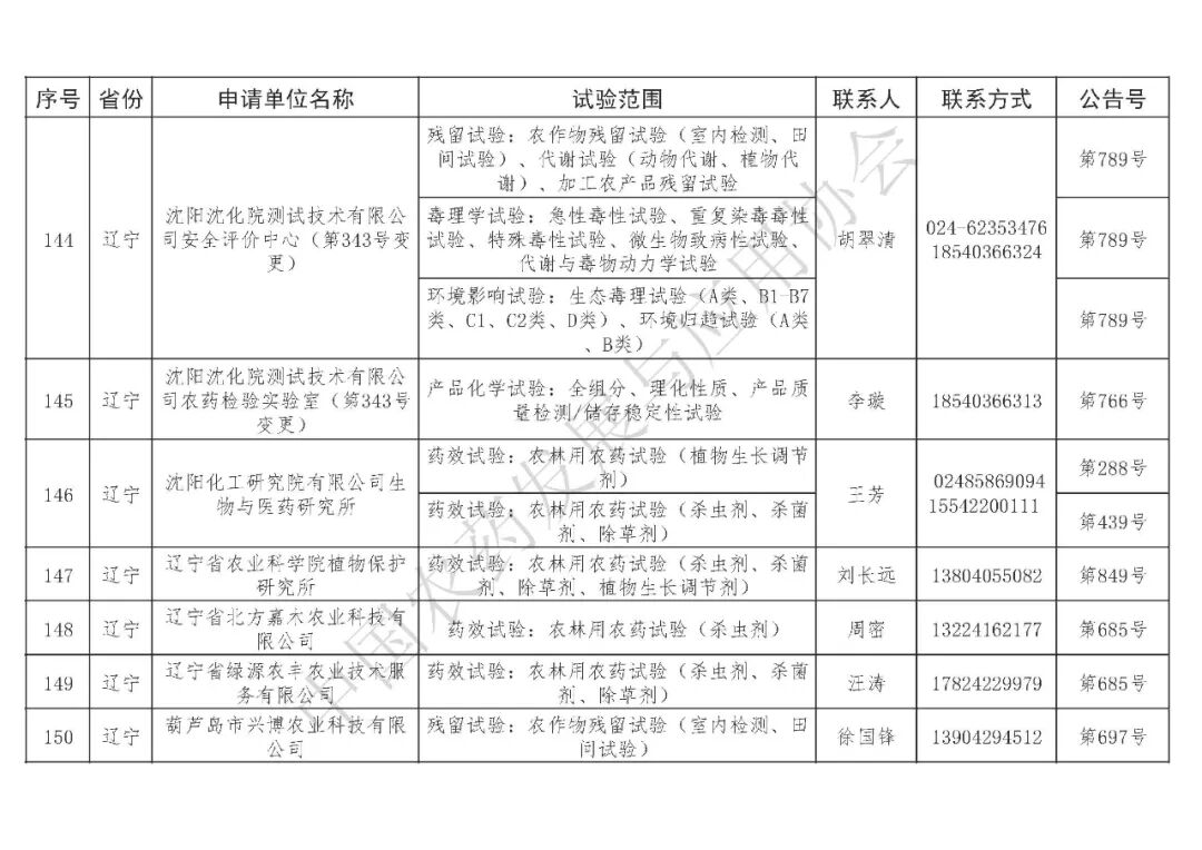
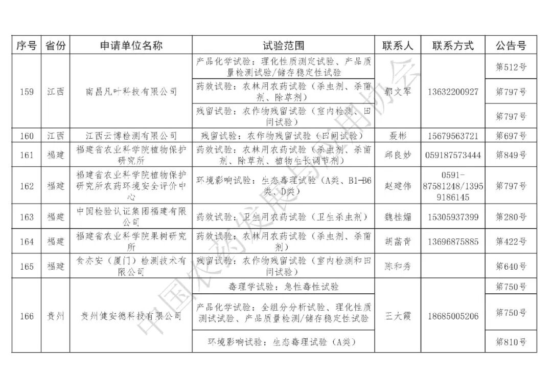
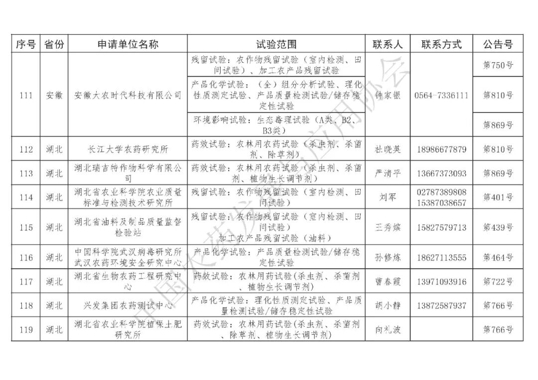
198家农药登记试验单位及其试验范围汇总

作者:中国农药发展与应用协会 2025/2/28 15:55:20
截止到2025年1月,农业农村部针对农药登记试验单位及其试验范围共发布了39次公告,分别为公告第118号、143号、156号、171号、179号、189号、198号、211号、221号、234号、255号、267号、280号、288号、321号、343号、368号、401号、407号、422号、439号、464号、475号、512号、640号、685号、697号、708号、722号、733号、75

截止到2025年1月,农业农村部针对农药登记试验单位及其试验范围共发布了39次公告,分别为公告第118号、143号、156号、171号、179号、189号、198号、211号、221号、234号、255号、267号、280号、288号、321号、343号、368号、401号、407号、422号、439号、464号、475号、512号、640号、685号、697号、708号、722号、733号、750号、766号、789号、797号、810号、825号、837号、849号、869号。


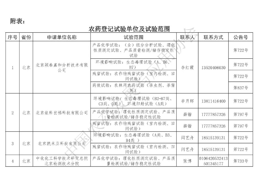
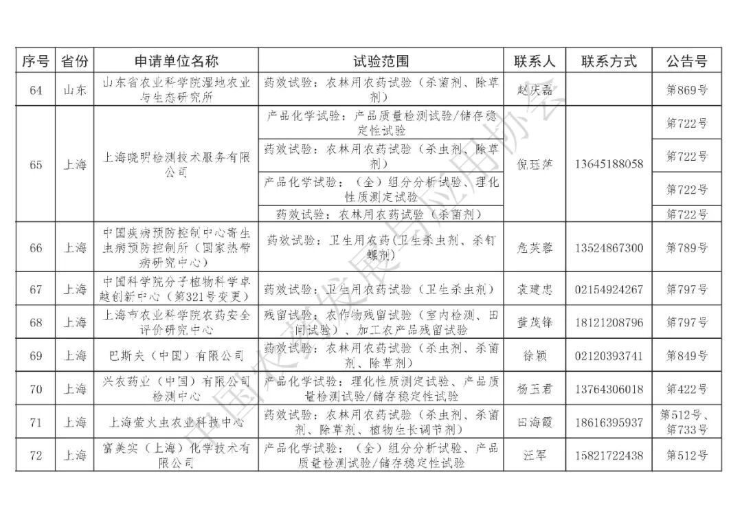
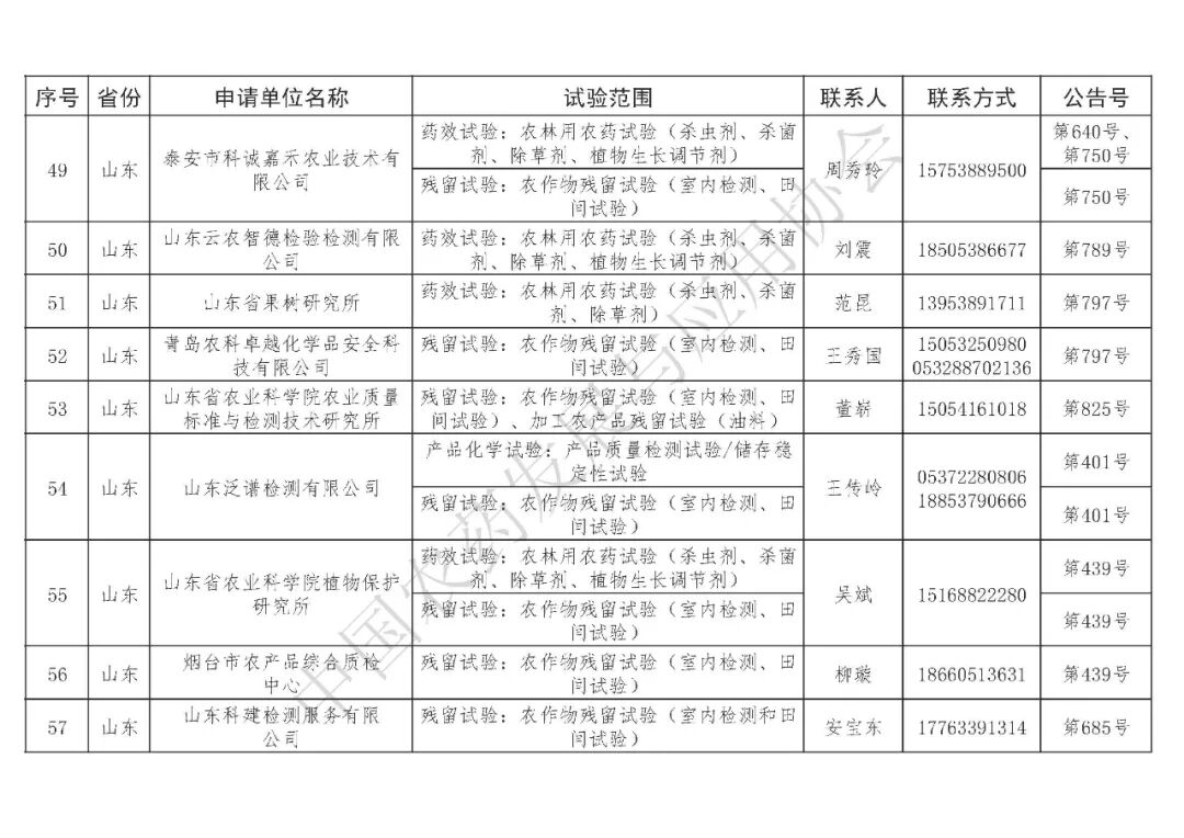
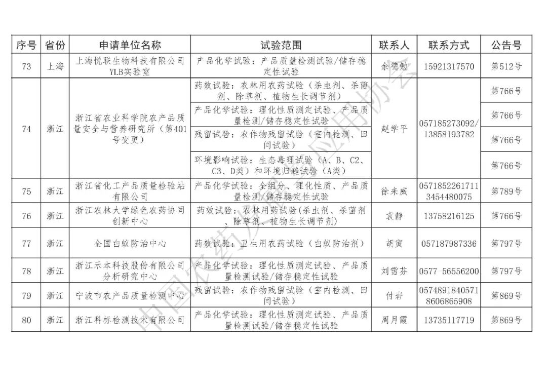
到目前为止,公告中试验资质有效期内单位198家,分布于我国27个省(自治区)、直辖市。


按省(市)份统计,北京最多,共23家;江苏省位居第二,21家;山东省第三,20家;其后依次为:浙江省12家,辽宁省11家,湖北省、湖南省、上海市、河北省、广东省各9家,安徽省8家,河南省、云南省各7家,广西省、福建省各6家,陕西省、天津市各5家,黑龙江省4家,海南省3家,江西省、山西省、四川省、贵州、甘肃省、宁夏和新疆各2家,吉林省1家。


按试验范围统计,残留试验单位82家,其中加工农产品残留试验9家,植物、动物代谢试验7家;产品化学试验单位57家,其中(全)组分分析试验13家,理化性质测定试验48家,产品质量检测/储存稳定性试验53家;毒性试验单位19家,其中急性毒性试验17家,重复染毒毒性试验8家,特殊毒性试验9家,代谢与毒物动力学试验5家,暴露量测试试验2家,微生物致病性试验3家;环境影响试验单位30家,其中生态毒理试验28家,环境归趋试验10家;药效试验单位109家,其中农林用农药试验单位100家(杀虫剂试验91家,杀菌剂试验82家,除草剂试验73家,植物生长调节剂试验47家),卫生用农药试验单位11家。


图片

图片

图片


图片


图片


图片


图片

图片


图片


图片

图片


图片


图片


图片


图片

图片

图片

图片

图片

图片

图片

图片

图片

图片

图片

图片

图片

图片


(来源:中国农药发展与应用协会)

相关推荐