36个非主要农作物品种拟获河北省登记

作者:河北省农业农村厅 2024/6/5 10:29:00
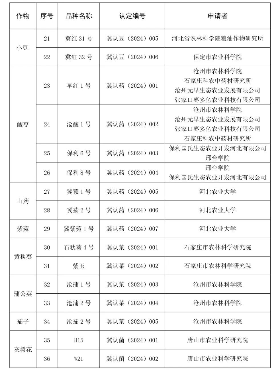
关于2024年度非主要农作物认定审核通过品种的公示按照《河北省种子总站关于做好登记目录以外非主要农作物品种认定工作的通知》(冀种发〔2021〕4号)和《河北省种子总站关于做好登记目录以外非主要农作物品种认定工作的补充通知》(冀种发〔2023〕12号)的要求,现将认定审核通过的藜麦“坝藜1号”、绿豆“廊绿3号”等36个非主要农作物品种予以公示。公示期内如有异议,可向我站反映,所反映的情况和提供的材料

关于2024年度非主要农作物认定审核通过品种的公示


按照《河北省种子总站关于做好登记目录以外非主要农作物品种认定工作的通知》(冀种发〔2021〕4号)和《河北省种子总站关于做好登记目录以外非主要农作物品种认定工作的补充通知》(冀种发〔2023〕12号)的要求,现将认定审核通过的藜麦“坝藜1号”、绿豆“廊绿3号”等36个非主要农作物品种予以公示。公示期内如有异议,可向我站反映,所反映的情况和提供的材料要真实客观、实事求是,反映人需用真实姓名,并提供手机号码、电子邮件等联系方式。


图片

图片