联化科技净利润预增239.35%~307.22%,利尔化学净利润增长122.33%

作者: 2026/1/26 15:06:49
1月份,农药行业多家上市公司相继披露2025年度业绩预告。近日,联化科技与利尔化学也先后发布业绩预告,其中联化科技预计2025年净利润同比增长239.35%~307.22%,利尔化学预计净利润增幅为122.33%。相关信息整理如下:联化科技2025年业绩预告近日,联化科技发布2025年度业绩预告,预告称联化科技预计2025年归属于上市公司股东的净利润35,000.00万元~42,000.00万元,
1月份,农药行业多家上市公司相继披露2025年度业绩预告。近日,联化科技与利尔化学也先后发布业绩预告,其中联化科技预计2025年净利润同比增长239.35%~307.22%,利尔化学预计净利润增幅为122.33%。相关信息整理如下:

联化科技2025年业绩预告

近日,联科技发布2025年度业绩预告,预告称联化科技预计2025年归属于上市公司股东的净利润35,000.00万元~42,000.00万元,比上年同期增长239.35%307.22%,扣除非经常性损益后的净利润33,000.00万元41,000.00万元,比上年同期增长171.87%237.78%。
业绩上涨原因
1. 2025 年度公司整体产能利用率提升,从而增强了公司的盈利能力。
2. 2025 年度国际汇率波动较大,公司存在境外子公司,产生了汇兑收益

联化科技主营业务

联化科技主营工业业务分为植保、医药、功能化学品和设备与工程服务板块。植保板块主要从事植物保护原药及中间体的生产、销售以及为国际植保企业提供定制生产、研发及技术服务;联化科技的植保产品主要有杀虫剂、除草剂和杀菌剂原药及其中间体,植物生长调节剂,土壤增效剂及中间体。


利尔化学2025年业绩快报

利尔化学于1月24日发布2025年度业绩快报,报告称,利尔化学2025年预计营业收入90.08亿元,同比增长23.21%;预计实现利润总额人民币6.94亿元,比上年同期增长102.59%;预计实现归母净利润4.79亿元,同比增长122.33%。

业绩上涨原因

2025年,虽然依旧面临激烈市场竞争,但受益于公司部分产品需求增长,综合毛利率同比有所上涨以及降本增效所取得的成效,带动公司业绩同比上涨。

利尔化学主营业务

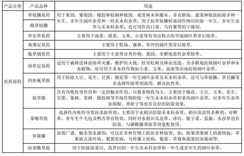
公司主要从事氯代吡啶类、有机磷类等高效、低毒、低残留的安全农药原药的研发、生产和销售。公司产品包括除草剂、杀菌剂、杀虫剂三大系列共 40 余种原药、100 余种制剂以及 2-甲基吡啶等部分化工中间体。公司主要产品及用途情况如下:

相关推荐