农药登记试验单位及试验范围(农业农村部公告第722号)

作者:农业农村部 2023/11/7 13:42:39
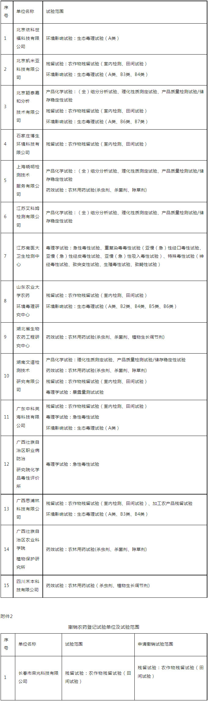
根据《农药管理条例》、《农药登记试验管理办法》、《农药登记试验单位评审细则》等有关规定,现公告如下。经资料审查、现场检查和综合评审,批准北京依科世福科技有限公司等15家单位申请的26个试验范围通过农药登记试验单位认定(详见附件1),有效期五年。批准长春市荣光科技有限公司申请撤销农药登记试验单位证书(详见附件2)。特此公告。附件:1.批准农药登记试验单位及试验范围2.撤销农药登记试验单位及试验范围&

根据《农药管理条例》、《农药登记试验管理办法》、《农药登记试验单位评审细则》等有关规定,现公告如下。

经资料审查、现场检查和综合评审,批准北京依科世福科技有限公司等15家单位申请的26个试验范围通过农药登记试验单位认定(详见附件1),有效期五年。

批准长春市荣光科技有限公司申请撤销农药登记试验单位证书(详见附件2)。

特此公告。

附件:

1.批准农药登记试验单位及试验范围

2.撤销农药登记试验单位及试验范围

                                                                                                 农业农村部

2023年11月5日


附件1

批准农药登记试验单位及试验范围

100.jpg

相关推荐