研究开发一种理想的双子叶植物PE编辑系统

作者:PBJ 2024/9/10 13:42:12
加速植物育种以应对多变的种植条件,对于精确和高效的基因组编辑有很高的需求。Prime editing(PE)是一种基于CRISPR–Cas系统允许在体内组装多种类型的精确DNA改变,低脱靶率低的一种基因编辑方法。PE系统已成功地应用于单子叶植物,然而在整个植株水平上,双子叶的PE表现非常低,实际上并不成功。人们对该技术不断改进,例如:PE2max的配置、“翻转和延伸”引物编辑引导RNA(pegRN

加速植物育种以应对多变的种植条件,对于精确和高效的基因组编辑有很高的需求。Prime editing(PE)是一种基于CRISPR–Cas系统允许在体内组装多种类型的精确DNA改变,低脱靶率低的一种基因编辑方法。PE系统已成功地应用于单子叶植物,然而在整个植株水平上,双子叶的PE表现非常低,实际上并不成功。人们对该技术不断改进,例如:PE2max的配置、“翻转和延伸”引物编辑引导RNA(pegRNA)的保护、RNase H截断的逆转录酶(RT)变体、核衣壳(NC) RNA伴侣辅助、最佳熔化温度范围内的引物结合位点设计、利用成对pegRNA和复合启动子驱动pegRNA的转录等等。尽管取得了这些进展,但由于引物结合位点和间隔序列的自身互补、RT模板 (RTT)的复杂性、PE蛋白的稳定性、各种不利的PE反应条件和pegRNA稳定性等因素可能导致的低效率问题,PE系统在植物,特别是番茄中的应用一直具有挑战性。


近日韩国庆尚大学植物分子生物学与生物技术研究中心应用生命科学部Tien Van Vu等在Nature Plants上发表了一篇题为“Optimized dicot prime editing enables heritable desired edits in tomato and Arabidopsis”的研究性论文。研究人员结合PE复合体负载和PE反应的有利条件,采用改变的工程pegRNA (epegRNA)变体、PE蛋白组分的新组合、U6复合启动子过量生产pegRNA,双生病毒复制子来扩增PE系统和热处理等多种技术手段成功地克服了双子叶植物中PE系统应用的障碍,改进的PE系统提高了番茄和拟南芥的编辑和遗传继承性。该研究填补了PE在植物中的应用空白。


   图片      
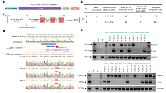
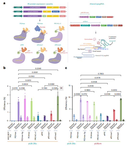
研究发现PE蛋白组分的新组合增强了期望,PE工具对番茄的多个基因座均有较强的检测效果,热处理显著提高了PE活性、PE工具对番茄的多个基因座均有较强的检测效果,而且增强的PE工具并没有增加脱靶活动,配对的pegRNAs保证了番茄最高的PE效,RNA伴侣进一步提高了PE性能,采用多种方法优化形成新的PE工具,比期望编辑效率提高了600多倍。

图片 图片


该研究还证明,理想的PE编辑应该是稳定遗传的,并在除草剂耐受性方面表现出很强的表型。该项研究对双科植物的PE工具进行了重大改进,提高了编辑效率和准确性,获得了无转基因植物和稳定的遗传编辑类型。这些进步对植物基因编辑的未来充满希望,可能实现更精确和有效的修改,即使在传统编辑工具不太有效的物种中也是如此。此外,还需要进一步的研究来验证这些工具在其他植物物种(包括单子叶植物) 中的有效性,并研究它们在各种农业和园艺环境中的适用性。

原文链接: 
https://www.nature.com/articles/s41477-024-01786-w
相关推荐