有机肥行业两项新标准,5月1日起正式实施

作者:农业农村部 内容团队 2026/4/28 9:07:22
农业农村部发布第976号公告,正式批准364项中华人民共和国农业行业标准。其中,含有机肥行业标准《有机肥料安全风险评价技术规范》(NY/T 4815-2025),该标准规定了有机肥料评估类原料安全风险评价、产品安全性评价及安全风险综合评价的内容,以及《有机肥料抗生素残留控制技术规范》(NY/T 4805-2025),该标准适用于以畜禽粪便为主要原料的有机肥料生产,减少四环素类、磺胺类、氟喹诺酮类、
图片



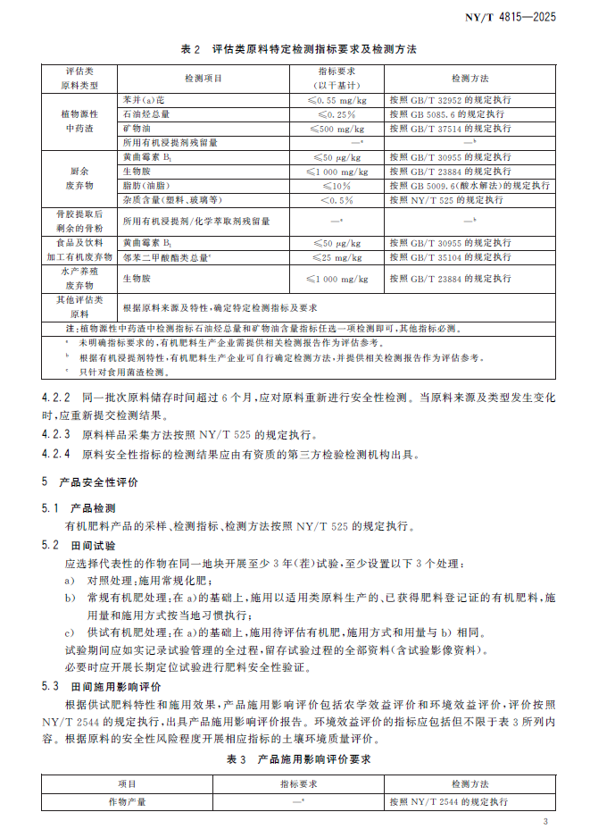
农业农村部发布第976号公告,正式批准364项中华人民共和国农业行业标准。其中,含有机肥行业标准《有机肥料安全风险评价技术规范》(NY/T 4815-2025),该标准规定了有机肥料评估类原料安全风险评价、产品安全性评价及安全风险综合评价的内容,以及《有机肥料抗生素残留控制技术规范》(NY/T 4805-2025),该标准适用于以畜禽粪便为主要原料的有机肥料生产,减少四环素类、磺胺类、氟喹诺酮类、大环内酯类、氯霉素类等抗生素残留,上述两项有关有机肥行业标准都将于5月1日起正式实施。


附件一:

图片
图片
图片
图片
图片
图片
图片
图片
图片
图片

附件二:

图片
图片
图片
图片
图片
图片
图片
图片



来源 | 农业农村部、中国有机肥协会

相关推荐