河北省2024-2025年度小麦品种自行开展试验及小麦联合体成员单位汇总表的公示

作者:种业商务网 2024/11/11 11:15:21
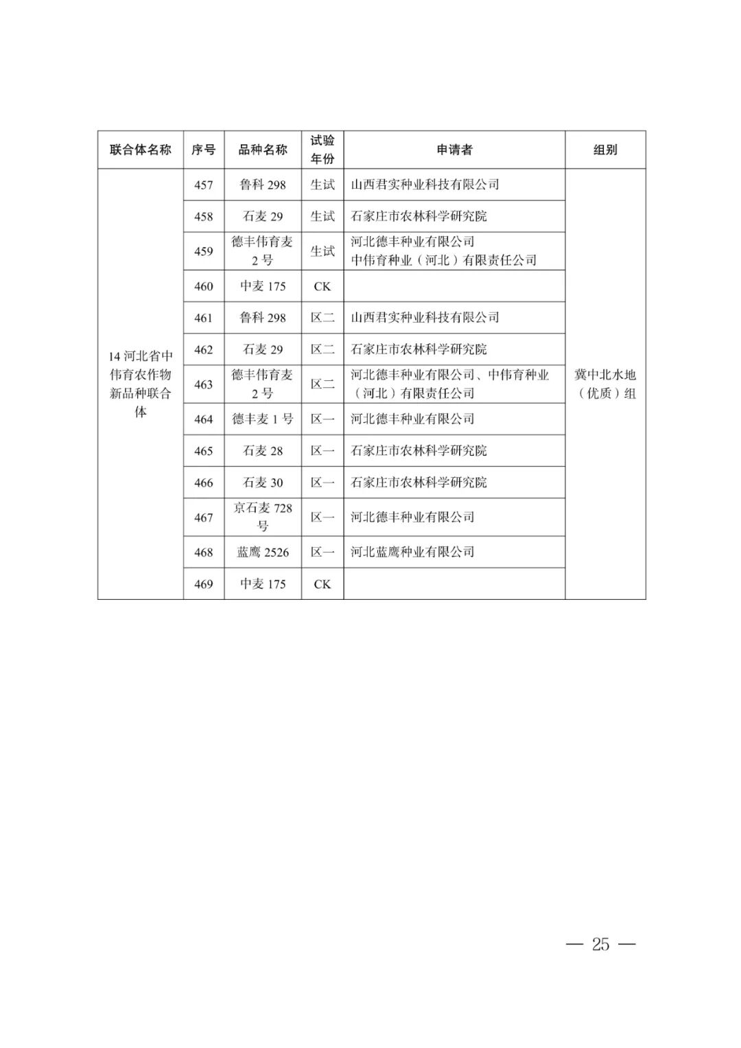
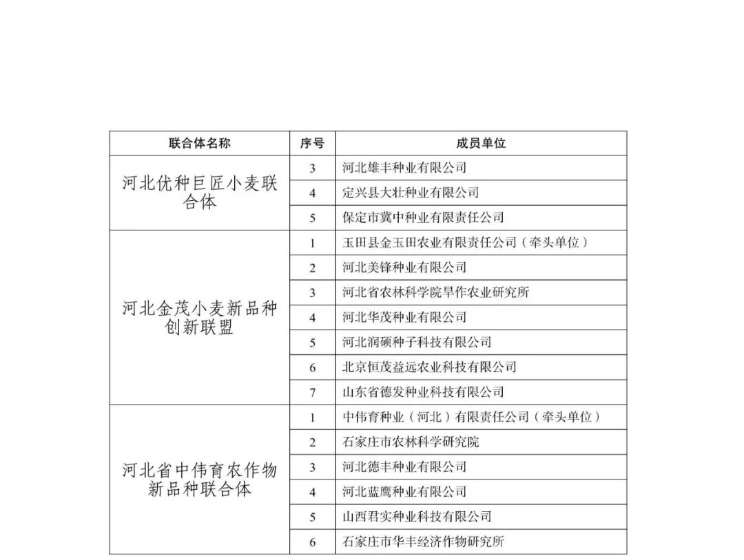
根据《种子法》《主要农作物品种审定办法》有关规定,现将河北省2024-2025年度小麦品种自行开展试验的情况进行公示。

根据《种子法》《主要农作物品种审定办法》有关规定,现将河北省2024-2025年度小麦品种自行开展试验的情况进行公示。

图片

图片

图片

图片

图片

图片

图片

图片

图片

图片

图片

图片

图片

图片

图片

图片

图片

图片

图片

图片

图片

图片

图片

图片

图片

图片

图片

图片

图片

图片

图片

图片

相关推荐