甲维盐、茚虫威、虫螨腈、噻虫嗪…谁是氯虫苯甲酰胺最佳复配搭档?

作者:农资导报农药 2024/1/24 9:16:47
自2008年氯虫苯甲酰胺上市以来,已经在全世界130多个国家进行销售,氯虫苯甲酰胺拥有绝佳的用户体验感和市场美誉度,创造出多个的销售奇迹,连续10年销售额保持10亿美元以上。根据中农纵横最新的预测,2023年全球氯虫苯甲酰胺销售额将突破20亿美元,并且一直保持杀虫剂销售额第一的位置,成为名副其实的全球第一大杀虫剂。根据农业部门权威监测统计,我国氯虫苯甲酰胺防治水稻面积1,200-1,300万公顷,
自2008年氯虫苯甲酰胺上市以来,已经在全世界130多个国家进行销售,氯虫苯甲酰胺拥有绝佳的用户体验感和市场美誉度,创造出多个的销售奇迹,连续10年销售额保持10亿美元以上。根据中农纵横最新的预测,2023年全球氯虫苯甲酰胺销售额将突破20亿美元,并且一直保持杀虫剂销售额第一的位置,成为名副其实的全球第一大杀虫剂。

根据农业部门权威监测统计,我国氯虫苯甲酰胺防治水稻面积1,200-1,300万公顷,氯虫苯甲酰胺市场占水稻田杀虫剂的约21%,且水稻田使用量达650-750吨。2022年水稻防治用量为720吨(折百),占总使用量的比例为58.21%,中国氯虫苯甲酰胺竞合的主要产品为阿维菌素、吡蚜酮、苏云金芽孢杆菌、毒死蜱、吡虫啉、甲维盐、烯啶虫胺、杀虫双和噻虫嗪。常见复配包括:
图片

01
氯虫苯甲酰胺+杀虫单

此种复配制剂为酰胺类和沙蚕毒素类两种作用机理的杀虫剂混配而成,具有胃毒、触杀及内吸作用,兼有熏蒸、杀卵作用。杀虫单是人工合成的沙蚕毒素的类似物,对鳞翅目害虫的幼虫有较好的防治效果,特别是对稻纵卷叶螟、二化螟、三化螟等有特效。

图片

02
氯虫苯甲酰胺+吡蚜酮

吡蚜酮属于吡啶类杀虫剂对害虫具有触杀作用,同时还有优异内吸活性,可在植物体内双向传导,持效期长;氯虫苯甲酰胺高效广谱,可导致某些鳞翅目昆虫交配过程紊乱,能降低多种夜蛾科害虫的产卵率,且具有持效性好和耐雨水冲刷的生物学特性。

图片

03
氯虫苯甲酰胺+阿维菌素

阿维菌素是一种被广泛使用的农用或兽用杀虫、杀螨剂,对昆虫具有胃毒和触杀作用,通过干扰昆虫的神经生理活动来杀死害虫。该配方专杀棉铃虫、甜菜夜蛾、玉米螟、小菜蛾等鳞翅目害虫。

图片

04
氯虫苯甲酰胺+高效氯氟氰菊酯

氯虫苯甲酰胺为双酰胺类杀虫剂,具有胃毒作用。高效氯氟氰菊酯是拟除虫菊酯类杀虫剂,具有触杀和胃毒作用。复配后对番茄棉铃虫、蚜虫,辣椒烟青虫、蚜虫,苹果桃小食心虫、小卷蛾,棉花棉铃虫,大豆食心虫,大姜甜菜夜蛾,豇豆豆荚螟和玉米玉米螟有防治作用。

图片

05
氯虫苯甲酰胺+噻虫嗪

噻虫嗪是新烟碱类杀虫剂,可选择性抑制昆虫中枢神经系统烟酸乙酰胆碱酯酶受体,两者复配对刺吸式及咀嚼式口器害虫有效,具有杀虫谱广,内吸性好,持效期长,安全性好,应用广泛等特点,对蚜虫、黄条跳甲、小菜蛾、二化螟、稻纵卷叶螟、三化螟、玉米螟和蔗螟等200多种刺吸式及咀嚼式口器害虫特效。

图片

06
氯虫苯甲酰胺+茚虫威

茚虫威是新型噁二嗪类杀虫剂,是钠通道抑制剂,对几乎所有鳞翅目害虫均有效,有很强的杀虫活性。具有触杀和胃毒作用,害虫接触药剂后0-4小时内即停止取食,药后4-48小时麻痹致死,对各龄期幼虫均有效。

图片

07
氯虫苯甲酰胺+甲维盐

甲维盐是在农用抗生素阿维菌素的基础上加工而来,对鳞翅目害虫的幼虫速效好,具有胃毒、触杀、渗透作用。甲维盐和氯虫苯甲酰胺复配,将杀虫速效与持效完美结合解决了长期单一使用氯虫苯甲酰胺对害虫的抗药性及速效性问题。

图片

08
氯虫苯甲酰胺+虫螨腈

虫螨腈是一种吡咯类杀虫杀螨剂,主要通过作用于昆虫体内多功能氧化酶来抑制线粒体ADP向ATP转化,对钻蛀性害虫、刺吸式和咀嚼式口器害虫及螨类有优良的防效。具有触杀和胃毒作用,施药在叶片上有很强的渗透性,有一定的内吸性,杀虫速度快(药后1小时活动能力变弱,24小时达到死虫高峰),保产效果好。

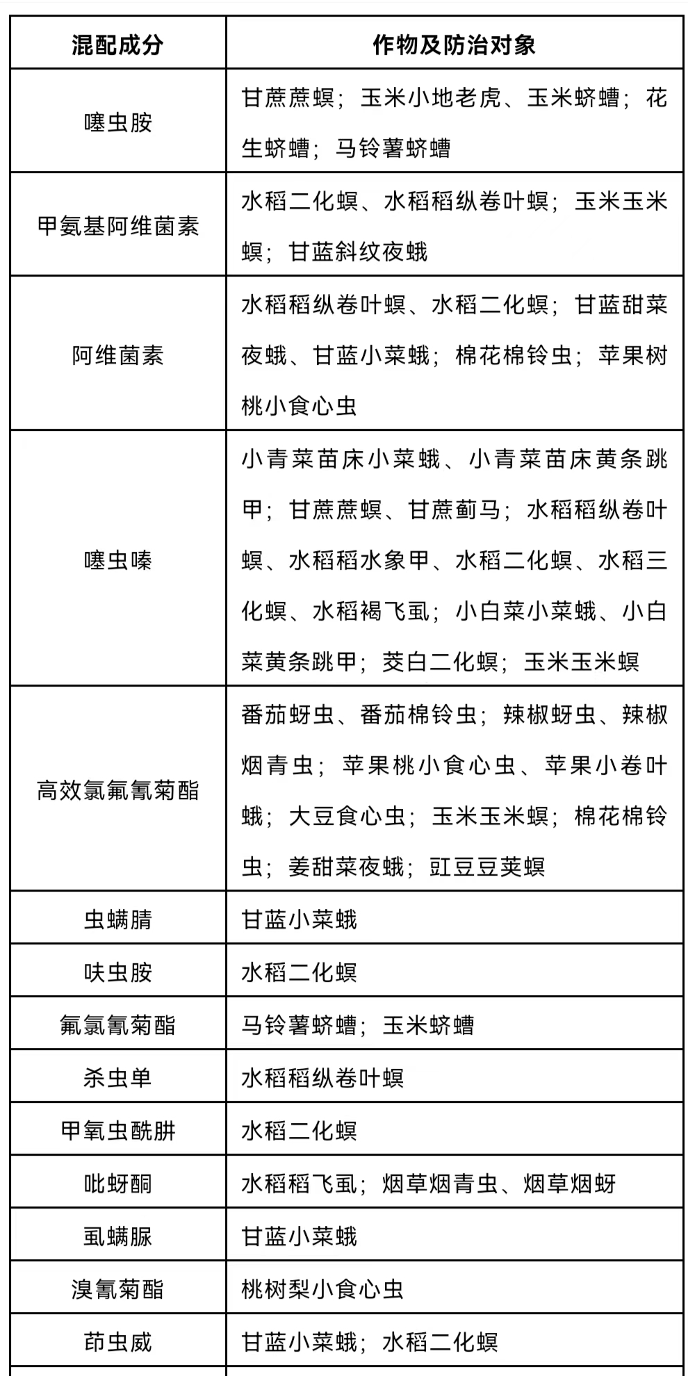
氯虫苯甲酰胺混配成分登记作物及防治对象
图片

图片

相关推荐