2024年9月10日,安徽农业大学李梦团队、福建农林大学吴双团队和山东农业大学李传友团队共同完成的题为“The JA-to-ABA signaling relay promotes lignin deposition for wound healing inArabidopsis”的研究成果在Molecular Plant在线发表。该研究揭示了茉莉酸(JA)信号通过MYCs
2024年9月10日,安徽农业大学李梦团队、福建农林大学吴双团队和山东农业大学李传友团队共同完成的题为“The JA-to-ABA signaling relay promotes lignin deposition for wound healing in Arabidopsis”的研究成果在Molecular Plant 在线发表。该研究揭示了茉莉酸(JA)信号通过MYCs-RAP2.6模块在植物伤口愈合过程中调控木质素持续累积的关键作用。DOI: 10.1016/j.molp.2024.09.003大自然中,大量动物和昆虫都是以植物为食物,在取食中会给植物造成大量的机械性伤害。面对伤口,植物或者选择再生,或者选择更常见的伤口愈合修复。再生往往发生在离体的植物器官中,这种伤害修复策略已被大量应用于植物组织培养和植物转基因技术,从伤口信号到再生的机制受到了广泛的关注和研究。然而,在自然中,大多数植物的伤口只发生在叶片的部分组织上,剩余的组织仍然需要恢复,为植物生长提供支持。面对同样的伤口信号,植物如何做出再生或者修复的决定仍然不清楚。大量研究表明,伤口信号通常诱导瞬时的茉莉酸信号,但植物伤修复往往持续几天时间,植物组织如何持续性修复也仍然是个未解之迷。图1.木质素在伤口处快速且持续合成
该研究通过在植物叶片中建立不同的损伤模式,发现损伤的方式直接导致不同的生长素分布模式。缺乏生长素高浓度积累的损伤形式,使得伤口处仅发生愈合而不是再生。该研究进一步发现,植物细胞在损伤后1小时内就快速累积木质素,且积累量随时间逐渐增加。同时,损伤叶片的时序转录组分析表明,木质素合成相关的基因快速且持续地响应伤口(图1)。这些结果表明,伤口处的木质素沉积是一个快速响应,但会持续增加的过程。
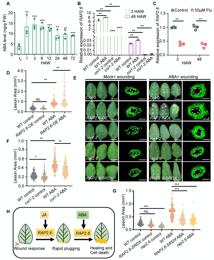
茉莉酸(JA)作为植物响应伤口的快速信号,在植物损伤信号传导中扮演着重要角色。本研究发现,JA激素处理能够促进伤口处木质素的沉积,在JA受体突变体(coi1-30和coi1-2)的损伤叶片中,损伤细胞周围的木质素沉积显著减少。为了深入探究JA在木质素伤口沉积中的分子机制,本研究通过基因共表达网络分析鉴定到一个持续响应伤口的转录因子RAP2.6,该因子与木质素合成基因共表达。在rap2.6突变体中,木质素合成基因的伤口响应被显著抑制,伤口处木质素沉积显著减少,并且对JA信号响应减弱(图2)。进一步研究发现,JA信号传导中心的转录因子MYC2能够直接结合RAP2.6启动子区域的G-box(CACATG)基序,并激活RAP2.6转录。这些结果表明RAP2.6在JA介导的伤口木质素沉积中起着关键作用。
图2. RAP2.6促进伤口木质素沉积
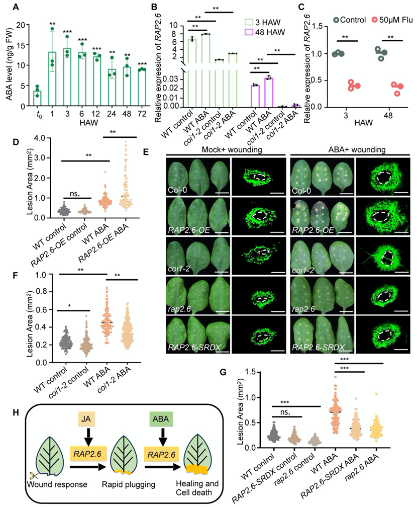
植物受到损伤后,JA和JA-Ile的水平在短时间内迅速下降,而RAP2.6的表达在受伤后12小时内仍然较高。这一现象表明,RAP2.6可能在JA信号消退后仍参与伤口响应的持续调控。研究发现,当JA信号通路被阻断时,RAP2.6的持续响应显著减弱,进一步证实了JA信号对RAP2.6表达的持久影响。更进一步,研究者还观察到ABA水平在伤口损伤后持续升高(图3A),暗示了ABA可能在伤口愈合持续的过程中起到关键作用。值得注意的是,当阻断ABA合成时,RAP2.6的伤口响应受到抑制,并且木质素沉积相应减少(图C)。这种影响在JA信号被阻断的背景下变得更加明显,表明ABA可能在JA信号减弱或消失时,起到了维持RAP2.6表达和促进木质素沉积的补偿作用。因此,以上结果表明ABA介导JA在伤口愈合过程中维持RAP2.6的表达促进木质素沉积。

图3. ABA作为长期信号维持伤口木质素沉积
最后,研究人员通过RNA-seq和ChIP-seq分析揭示,转录因子MYC2/3直接作用于ABA生物合成基因NCED3和BCH2上游的G-box基序。NCED3和BCH2在coi1-2和myc234的突变体伤口细胞的表达中明显减弱。此外,当ABA生物合成的关键基因NCED3发生突变时,RAP2.6对伤口的反应和伤口部位的木质素沉积在对JA的响应上也出现明显的减弱。以上结果表明,JA信号通过激活MYC2/3来促进ABA的生物合成,并通过RAP2.6促进伤口部位维持木质素的积累。这一发现阐明了JA信号在植物伤口愈合过程中通过激活ABA信号途径维持木质素的持续性沉积(图4)。
该研究解析了植物JA信号在伤口触发木质化的关键作用,确定了JA信号通过激活ABA合成以持续激活RAP2.6的转录水平,从而维持木质素沉积的机制。该研究成果为植物如何从伤口中愈合提供了机制性的见解,并阐明了植物组织伤后持续愈合过程的分子机制。
该研究得到了国家基金委自然科学基金等项目资助。安徽农业大学博士后徐慧敏和福建农林大学已毕业硕士研究生董超群为共同第一作者。福建农林大学吴双教授,安徽农业大学李梦教授和山东农业大学李传友教授为论文共同通讯作者。