CEMPS赵春钊组发现了创制低植酸耐盐植物的基因突变组合

作者:CEMPS 2024/7/23 13:42:38
2024年7月19日,国际学术期刊Journal of Integrative Plant Biology在线发表了中国科学院分子植物科学卓越创新中心赵春钊研究组题为“Simultaneous mutations inITPK4andMRP5genes result in a low phytic acid level without comprom

2024年7月19日,国际学术期刊Journal of Integrative Plant Biology在线发表了中国科学院分子植物科学卓越创新中心赵春钊研究组题为“Simultaneous mutations in ITPK4 and MRP5 genes result in a low phytic acid level without compromising salt tolerance in Arabidopsis”的研究论文,揭示同时突变ITPK4MRP5两个基因可以创制植酸含量低但耐盐性不受影响的植株。该研究成果为培育低植酸优异农作物提供新的理论基础,具有重要的应用价值。

图片

土壤盐碱化是影响农业可持续性发展的主要环境胁迫之一,因此培育耐盐稳产作物对于解决盐碱地以及保障我国粮食安全具有重要的理论和应用意义。在长期进化过程中,植物发展出了多种应对盐胁迫的策略,解析植物耐盐的分子机制对于培育耐盐作物具有重要的理论价值。此外,植酸(InsP6)是植物种子中磷元素的主要储存形式。因为植酸中带负电荷的磷酸基团极易和金属离子结合,所以被普遍认为是抗营养因子,因此低植酸作物的创制也是育种的一个重要方向,但是大部分低植酸作物往往会带来不利性状,包括影响植物的耐逆性。

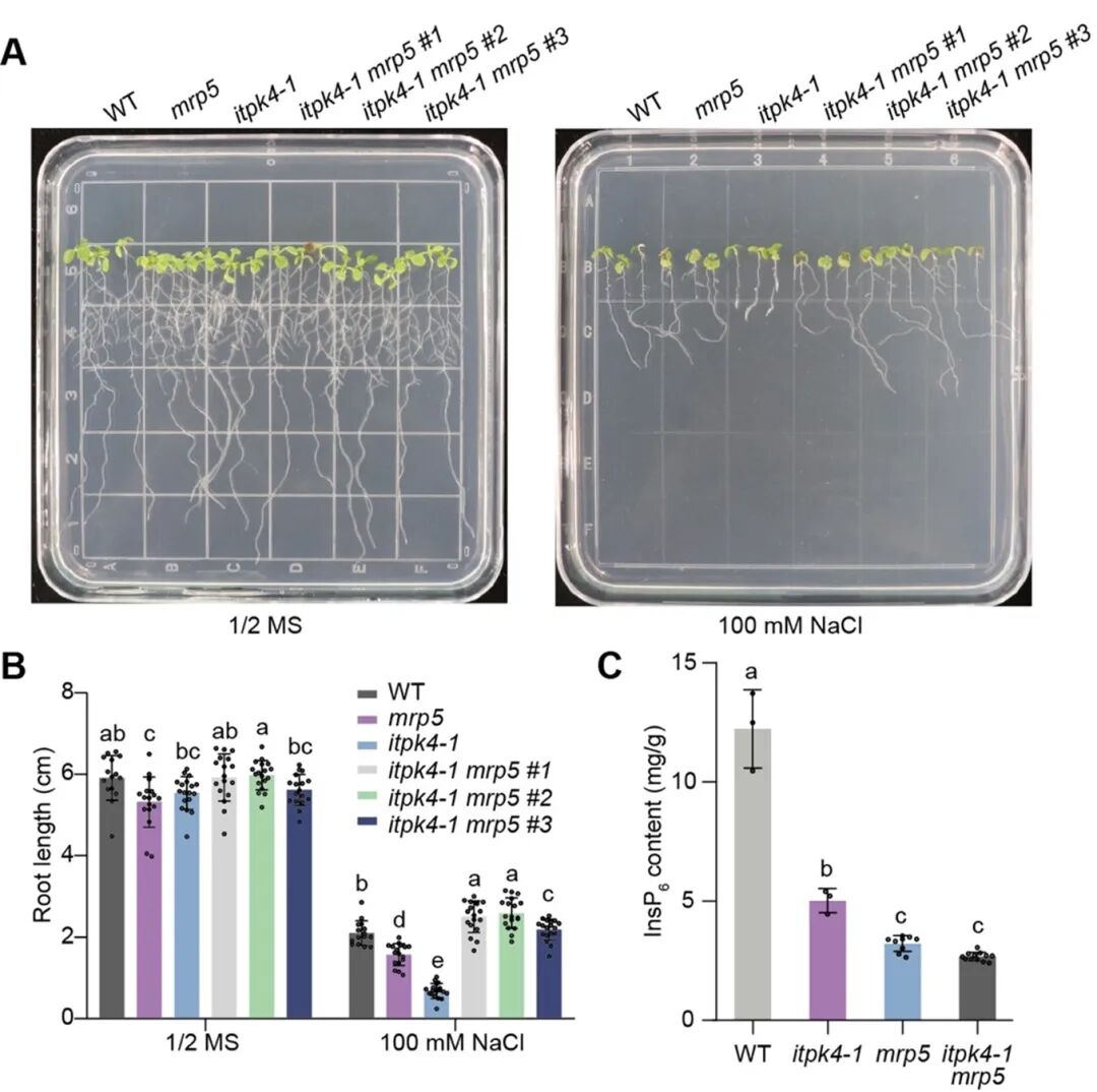
该研究在筛选对盐胁迫敏感的突变体过程中,发现ITPK4基因突变后会导致植株对盐胁迫耐性降低,包括盐胁迫下主根伸长被抑制,根形态发育存在缺陷,根尖分生区长度和细胞数目均明显低于野生型等。ITPK4基因编码肌醇1,3,4-三磷酸5/6激酶4,在植物体内参与植酸合成,在itpk4 突变体中植酸含量显著下降。进一步通过筛选itpk4突变体的抑制子,发现MRP5基因突变可以抑制itpk4突变体在盐胁迫下根短的表型。MRP5基因编码多药耐药蛋白5,负责将植酸从细胞质向液泡转运。植酸含量测定结果显示mrp5单突变体内植酸含量相对于野生型明显下降,并且发现mrp5 itpk4双突变体中的植酸含量依旧很低。这个结果说明ITPK4MRP5基因同时突变会显著降低植酸的含量,但是不影响植物的耐盐性。可以推测,维持细胞质中适当含量的植酸可能对于植物的耐盐性很重要。

图片

图1. ITPK4MRP5基因同时突变降低植酸含量但是不影响植物耐盐性

中国科学院分子植物科学卓越创新中心博士生任玉莹为第一作者,赵春钊研究员为通讯作者。中国农业大学博士生姜孟丹也参与了研究,南方科技大学朱健康教授和中国农业大学周文焜教授对该研究工作给予了指导。该研究得到了上海市科学技术委员会、国家自然科学基金和国家重点研发计划等项目的资助。

相关推荐