南通江山草甘膦扩作登记生物育种作物,或将改变除草剂市场格局

作者:南通江山 2024/4/3 10:07:08
2024年3月29日,南通江山农药化工股份有限公司草甘膦产品在生物育种作物上使用的登记证获得公示。转基因品种初审公示,预示着我国生物育种产业化时代已经到来。如今随着转基因目标性状对应的除草剂扩作登记证件的公示,南通江山草甘膦将凭借其规模优势,率先布局的红灵达®品牌优势,技术服务优势,躬身入局参与转基因示范推广优势,本地化探索的技术储备优势,快速开拓渠道,呈现出巨大的市场潜力。从2008年国家批准启
图片
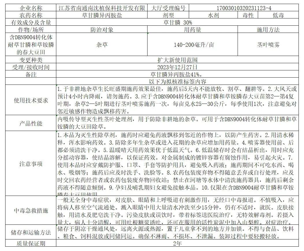
2024年3月29日,南通江山农药化工股份有限公司草甘膦产品在生物育种作物上使用的登记证获得公示。
图片
转基因品种初审公示,预示着我国生物育种产业化时代已经到来。如今随着转基因目标性状对应的除草剂扩作登记证件的公示,南通江山草甘膦将凭借其规模优势,率先布局的红灵达®品牌优势,技术服务优势,躬身入局参与转基因示范推广优势,本地化探索的技术储备优势,快速开拓渠道,呈现出巨大的市场潜力。
从2008年国家批准启动实施转基因生物新品种培育科技重大专项以来,转基因作物产业化政策频频出台,今年中央1号文件再次提出,推动生物育种产业化扩面提速,同时,2023年12月6日以来,农业农村部相继两次审定通过81个转基因玉米、大豆品种,其中耐草甘膦的品种最多。
南通江山精心谋划、超前布局,领跑生物育种作物除草新赛道。2023年作为转基因耐除草剂作物安全科学使用除草剂技术规范系列团体标准牵头人,共同完善转基因作物除草剂安全科学用药规范。同时,积极配合农业部工作组5省区20县转基因大豆、玉米商业化试点技术培训与推广,躬身入局。
据了解,自2021年我国启动生物育种产业化科研试点以来,南通江山全程、全面参与,技术服务及产品品质得到验证。2023年红灵达®在生物育种作物田试点示范500000亩,占试点总可使用草甘膦除草剂面积的60%以上,超10000个农户累计使用口碑
市面上草甘膦种类繁多,鱼龙混杂,什么样的草甘膦才可以用在生物育种玉米田和大豆田?据了解,南通江山的红灵达®,采用95%以上高纯度草甘膦原药配制而成,在生物育种作物田有效解决了各地痛点杂草。登记证件的公示,意味着红灵达®将在生物育种市场“大展拳脚”!
此外,南通江山全面布局产品线,为“中国种子”配备“江山植保方案”。围绕玉米、大豆主要作物,江山股份制剂端布局南北两个生产基地,覆盖大豆、玉米主要种植区域,并结合作物生长发育周期,布局了丰富的产品组合,提供玉米/大豆全程植保方案。
草甘膦在耐除草剂转基因作物上的登记公示将会改变玉米和大豆市场的除草剂市场格局。
近年来,江山股份年产7600吨的绿色高效植保技改、制剂提升及包装仓储智能化项目相继投产,并投资220亿建设磷化工循环一体化产业链项目,布局上游产物黄磷,打造第三生产基地,规划产能10万吨/年,加上现有7万吨/年的产能,共计17万吨/年。草甘膦制剂证件10个,覆盖钾盐、异丙铵盐和铵盐,所有产品均已启动在大北农转化体上的登记,包括DBN9004、DBN9936、DBN3601T、DBN9858。草铵膦及其复配剂证件3个,将为适应耐草铵膦性状的品种做好准备。
江山股份将乘着生物育种产业化扩面提速的东风,加快推进产品产业链的延伸,继续拓宽产品管线布局,持续为用户提供从种到收的全程方案。
相关推荐