深度:创制药,将极大的改变农药企业的竞争生态

作者:未来智库 陈俊杰 2023/5/18 9:01:49
一、中国创制药有了突破式进展1. 过去海外巨头垄断了创新药的研发与市场过去新药研发几乎被海外巨头垄断。回顾全球农药研发进程,许多农化巨头的名字 在历史中反复出现,包括拜耳、孟山都(2018 年被拜耳收购)、巴斯夫、先正达(2016 年被中国化工收购)、陶氏和杜邦(2017 年合并)等,以及部分日本企业如住友化 学等,主要创新药研发几乎被这些巨头垄断。根据英国 Enigma 市场研究公司和农药资讯网
图片

一、中国创制药有了突破式进展

图片


1. 过去海外巨头垄断了创新药的研发与市场






过去新药研发几乎被海外巨头垄断。回顾全球农药研发进程,许多农化巨头的名字 在历史中反复出现,包括拜耳、孟山都(2018 年被拜耳收购)、巴斯夫、先正达(2016 年被中国化工收购)、陶氏和杜邦(2017 年合并)等,以及部分日本企业如住友化 学等,主要创新药研发几乎被这些巨头垄断。根据英国 Enigma 市场研究公司和农药资讯网的统计,2015—2023 年共有 42 种农药专利到期,其中拜耳占比 29%,先 正达占比 12%,巴斯夫和住友化学各占比 9%,陶氏益农占比 7%,老牌农化巨头垄 断了近 20 年来 50%以上的专利药研发和销售。

过去新药研发几乎被海外巨头垄断。回顾全球农药研发进程,许多农化巨头的名字 在历史中反复出现,包括拜耳、孟山都(2018 年被拜耳收购)、巴斯夫、先正达(2016 年被中国化工收购)、陶氏和杜邦(2017 年合并)等,以及部分日本企业如住友化学等,主要创新药研发几乎被这些巨头垄断。根据英国 Enigma 市场研究公司和农药资讯网的统计,2015-2023年共有42种农药专利到期,其中拜耳占比 29%,先正达占比 12%,巴斯夫和住友化学各占比 9%,陶氏益农占比 7%,老牌农化巨头垄断了近 20 年来 50%以上的专利药研发和销售。
农药研发成本高昂导致行业巨头垄断。根据 Phillips McDougall 对 2005-2008 年, 2010-2014 年的农药研发成本调研状况,农药研发成本在五年间上升 3000 万美元, 提升 11.7%。研发时间从平均 9.8 年上升到 11.3 年,增幅 15.3%。同时成功上市 1 个 新产品所需研究和开发的化合物数量也显著上升,其中需研究化合物上升 15974 个, 增幅 11.41%;需开发化合物增加 0.2 个,增幅 15.38%。总而言之,不断上升的成本 和研发时间形成强烈的挤出效应,将实力较弱的企业挤出研发市场。而对于行业巨 头而言,其雄厚资本和技术积累可以覆盖不断上涨的新产品研发成本,进而形成集 聚效应,加剧市场垄断。
专利创新农药研发成功后收益巨大,为农化巨头贡献丰厚业绩。许多专利农药产品 推广成熟期对农化巨头的每年销售额贡献可达 1 亿美元以上。根据 Phillips McDougall 公司的统计数据,2018 年,拜耳公司的除草剂环磺酮,氟噻草胺分别贡 献了 2.31 亿和 1.89 亿美元;先正达的杀菌剂苯并烯氟菌唑贡献了 3.91 亿美元,杀 虫剂氯虫苯甲酰胺(与杜邦联合开发市场)贡献了 2.25 亿美元,杀菌剂氟唑菌酰胺 贡献了 4.7 亿美元销售额;科迪华的除草剂五氟磺草胺与啶磺草胺分别贡献了 2.25 亿和 2.19 亿美元。

2. 以沈化院为代表的国内科研单位,默默耕耘







沈化院是我国最早一批次从事农药研究的企事业单位,是农研公司的创设单位。1949 年1月,东北化工局研究室成立,成为国内最早的综合性化工科研院所,1956 年9月更名为沈阳化工研究院。沈化院用不到 10 年的时间,使其专业设置几乎涵 盖所有化工研发领域,建立起新中国化学工业完整的科技创新体系。1999 年 7 月经 国务院批准,沈化院由事业单位转制为科技型企业,隶属于中共中央大型企业工作 委员会,到 2007 年 4 月并入中化集团。2015 年 6 月,沈化院旗下的农药所注册成 立沈阳中化农药化工研发有限公司(农研公司)。沈化院创立以来,在农药行业做出 了众多成就。
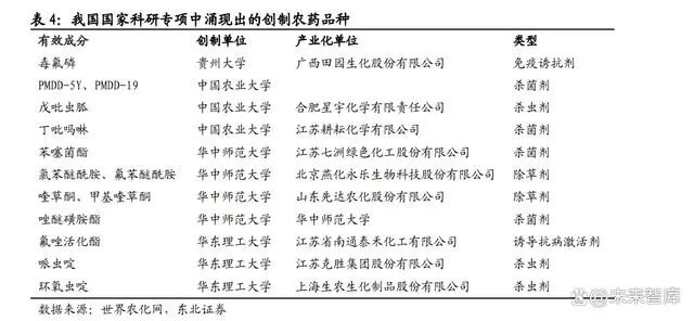
以贵州大学、中国农业大学为代表的一批高校也在农药研发之路默默耕耘。贵州大 学宋宝安院士,自 1986 年回到贵州大学后,扎根农药创制特别是绿色农药领域,自主开发出广枯灵系列新产品农药,创制出我国第一个仿生合成的环境友好新型抗植 物病毒剂毒氟磷,并与广西田园生化股份公司合作研发出噻虫胺和噻虫嗪等微胶囊 缓释颗粒剂新剂型、甲维盐和嘧菌酯等系列超低容量制剂。除此之外,中国农业大学、华中师范大学、华东理工大学等高校也在农药创制研究方面做出了各自的贡献, 其中部分产品已经取得了产业化应用。
图片

3. 中国的角色转变:从海外加工厂,到自我创造







我国是农药产量最大的国家,早期发展类似非专利药的海外加工厂。20 世纪 90 年 代以来,我国农药企业加快向北美、欧洲与非洲开拓市场,1995 年到 2006 年十年 间,我国农药出口额增长了 3.4 倍,2006 年前后,我国成为世界上农药产量最多的国家。2006 年我国主要出口农药为草甘麟、百草枯、莠去津、甲胺磷、戊唑醇、百菌清等,属于国外专利到期的非专利农药。2013 年,我国出口的农药品种进一步完善,涵盖了绝大部分登记的非专利有效成分,出口额超过 1 亿美元的大宗产品有草甘膦、百草枯、吡虫啉、莠去津等 12 个,占当年总出口数量和金额的比例分别为 62.07%和 51.81%,出口的产品仍以非专利农药产品为主,我国自主创新的农药产品 数量少,在国际农药市场处于较低端的水平。
与之相对应的,2013 年我国农药进口 金额超过 1 千万美元的产品包括氯虫苯甲酰胺(杜邦研发,2022 年专利到期)、五 氟磺草胺(陶氏益农公司研发,2017 年专利到期)、戊唑醇(拜耳研发,2015 年专 利到期)、吡唑醚菌酯(巴斯夫研发,2015 年专利到期)等,均为海外农药巨头专 利产品。根据联合国粮农组织统计结果,2020 年我国农药出口占全球总出口比重为 35%,目前我国仍是名副其实的全球农药工厂
默默耕耘才有厚积薄发,我国农药正在经历世界加工厂向自我创造的转变。在一整 套原药生产、制剂加工、科研开发和原料中间体配套在内的农药工业体系孕育下, 我国出现了一批自主研发的创新药。沈化院的李斌教授团队从 2005 年起开始新型杀螨剂的创制工作,以腈吡螨酯为先导化合物,经结构优化得到乙唑螨腈,其发明专利已在美国、欧洲、日本、巴西获得授权。通过大量的助剂体系筛选、室内生测、 田间生测的循环,最终确定乙唑螨腈制剂的最优配方。2017 年乙唑螨腈以商品名宝卓®上市,逐渐取代国外杀螨剂,开辟出我国杀螨剂历史新纪元。
同样由沈化院研发 的四氯虫酰胺在 2018 年获ISO批准,是我国第一个具有自主知识产权的双酰胺类 杀虫剂,也是世界第三个吡唑酰胺类杀虫剂。四氯虫酰胺对哺乳动物毒性低,对甜菜夜蛾、黏虫、小菜蛾、二化螟等害虫防治效果优异,具有良好的应用前景和开发 价值,目前扬农化工的在建子公司辽宁优创计划新增200吨四氯虫酰胺产能。依托于各种创新平台,我国在农药产品的新理论、新技术和产品创制方面已取得了系列进展。
自我创造不仅是原药创制,也包含农药制剂创新。原药是农药的有效成分,原药只有被加工成制剂后才能使用,制剂的质量直接决定了农药的利用率和使用效果。例如孟山都在全球主推的草甘膦制剂产品“农达”,在低温干燥等恶劣环境下依然能发挥较好的效果,获得了大量种植户的认可。面对同质化农药产品的现状,国内部分 制剂企业逐步重视制剂研发创新优化,打造品牌优势,提高产品的溢价空间。更多制剂企业开始关注药剂性能、应用对象、环境条件对药物作用的影响,包括中农立华在内的多家公司获得了制剂创新相关的国家发明专利。
图片

4. 国内创新药已形成良好销售







以农研公司产品为代表的国产杀虫杀螨剂创新产品销售额持续上升。以我国著名农药研发公司扬农化工的杀虫剂和杀螨剂为例。2017 年农研公司(依托沈化院建立, 现为扬农化工子公司)研发的乙唑螨腈以商品名宝卓®上市,逐渐取代国外杀螨剂, 开辟出我国杀螨剂历史新纪元。
宝卓一经推出,即受到市场的热烈追捧。上市首年实现销售额 6,000 万元;2018 年, 销售收入达 1.40 亿元,同比大幅增长 133.3%;2019 年上半年,已实现销售额 1.00 亿元。截止 2022 年中,宝卓®累计销售 5000 kL(折百 1500 吨原药),推广面积累计达到 1.2 亿亩次,为解决抗性害螨及农药减量做出了应有的贡献。此外农研公司研 发的创新杀虫剂四氯虫酰胺于2014年在我国成功上市,上市首年实现了 7000 万元的销售收入,截止 2019 年累计实现销售额 2.7 亿元。
国产除草剂创新药品种包括单嘧磺隆、单嘧磺酯、环吡氟草酮,双唑草酮、喹草酮均已实现销售。南开大学研发的单嘧磺隆和单嘧磺酯是我国早期的专利创新除草剂,在 2007 年和 2013 年分别登记上市,不久即取得累计推广 200 多万亩,销售额 300 万元。两款专利除草剂于 2017年转让给河北兴柏集团,进行大规模产业化销售, 2022 年该公司农药销售额 21.51 亿元,同比增长 7.44%。除此之外,近年来清原农冠的专利除草剂环吡氟草酮,双唑草酮;先达公司的喹草酮也已经于 2021 年上市,公司披露 2022 年前三季度收入 8.06 亿元中除披露的五种主要产品外剩余的 3.5 亿营收主要为国内制剂品牌产品和创制产品喹草酮贡献,喹草酮销售符合公司预期, 已在考虑扩产。
国产细菌类杀菌剂产品市场占比较低,但增长前景可观。截止 2023 年,我国登记杀 菌剂产品 11174 个,但针对“细菌”病害的登记产品仅 138 个,有效成分约48个。我国老牌杀菌剂研发公司新农股份专注于杀菌剂研发,其主要产品噻唑锌专注于细菌性病害防治,低毒高效,于 2009 年进入市场后一直保持增长态势,根据公司 2021 年半年度业绩交流会,公司制剂业务营收规模占比达到 42.7%,制剂销售收入 70% 以上的营收来自于噻唑锌系列制剂,2021 年上半年噻唑锌营收规模预计已经达到 1.9 亿元。
图片

二、创制药,让国内企业更好地走向终端

图片

1. 国内制剂推广越来越成熟







农药制剂是我国农药企业发展的必由之路。我国农药制剂加工起步晚,曾长期处于落后状态,在 80 年代后我国农药制剂行业向水基化、粒状化等环境友好型新剂型发 展,2010 年政府开始引导药物传递技术农药制剂开发。近年来,在国家环保督察力 度加强的背景下,农药行业转型升级势在必行,农药企业增强农药制剂业务有助于 减少环境污染,提升产品附加价值,实现产业的可持续发展。同时,农药制剂作为 厂商终端产品可直接出售给下游农业生产企业或农户,具有较高议价权以及较高利 润率,能为农药企业带来更高的收益回报,原药企业也在积极向制剂转型。
登记证布局领先的企业拥有打开制剂市场的能力。农药销售受到各国家和地区当局 的严格监管,登记证是农化行业的核心准入门槛,在农药登记壁垒日益增高的背景 下,我国农化企业在注册登记方面加大投入,结合多样化的经销渠道,掌握了一定 的市场话语权。海利尔和诺普信深耕农化领域,是我国原药制剂一体化优势显著的 优质企业。二者积极布局,海利尔和诺普信分别已取得 303 张/309 张国内登记证, 种类丰富,结构完善,其中悬浮剂、可湿性细粉、乳油为主要品类,占比 61%/62%, 形成了不同层级的产品组合来满足市场所需。
海外方面,也取得了一定成果,目前 海利尔已取得巴拉圭、埃及、肯尼亚等十几个国家近 1800 个产品的登记证,正在哥 伦比亚、欧盟、美国等区域推进支持登记与自主登记,并设立了巴西、菲律宾、柬 埔寨、阿根廷子公司支持当地推广销售服务。通过登记证布局,国内制剂推广愈加 成熟,厂商不断打开市场,海利尔 2020 年农药制剂业务实现营收 17.0 亿元,同比 +17%;诺普信 2018-2022 年农药制剂业务整体保持增长,2021 年实现营收 32.6 亿 元,同比+14%。
图片

2. 中国收购安道麦、先正达,收获了推广经验







中国化工先后收购安道麦和先正达,强化我国农药价值链地位,重塑农化版图。安道麦成立于 1997 年,由作物保护公司阿甘公司(1945 年创建)与马克西姆公司(1952 年创建)合并而成,是研产销一体化的世界农化非专利药巨头。2017 年,中国化工完成对安道麦的全股权收购,后将其注入中国化工旗下国内老牌原药上市企业沙隆达,合并后二者原药和制剂业务无缝衔接,随后沙隆达并更名为安道麦,成为我国第一家上市跨国非专利作物保护公司。同期,中国化工完成对全球农化专利药龙头瑞士先正达的收购,丰富了自身高端农化专利技术,进一步打开了全球销售渠道。
随着中国化工和中化集团下设农化板块资源整合,SAS(Sinochem-Adama-Syngenta) 平台下的安道麦(74.02%)和瑞士先正达(100%)以及扬农化工(39.88%)、荃银 高科(100%)、中化化肥(52.65%)三家上市公司注入新主体“先正达集团”。我国以收并购海外农化企业的方式积极布局,实现三大农药品类在专利和非专利市场的 全覆盖,弥补了我国以往在农药价值链高地的空缺,为国内优质农化企业创制具有 自主知识产权的农药新品种提供了良好的技术与渠道基础。
海外优质农化企业的品牌和推广经验是宝贵的无形资产。我国本土农化企业以原药 生产为主,相对欠缺深入人心的农药品牌和农药使用推广经验,而海外优质农化企 业在这一方面则凭借长期的市场积累具有较大优势。例如,先正达在中国采取接地 气的“试验田营销”策略下沉至农药终端用户,其营销人员遍布全国各地,深入田间地头,以“眼见为实”和“亲身实践”吸引用户,快速在我国农村打开了市场。安道麦针对印度碎片化市场也采取了类似的策略,一方面在当地组建销售团队有的 放矢地覆盖农业大省,另一方面结合当地需求,发挥差异化产品组合优势,十年间达到印度 10%市占率(仅次于拜尔)。安道麦将渠道下沉叠加光谱性充足的产品组 合的推广经验应用于我国碎片化市场。通过收购海外优质农化企业,我国农化企业 间接拥有了农药制剂向终端推广的能力,为将来我国农药特别是创新药进入海外市 场提供有效的经验。

3. MAP 的发展,将极大改变国内农药的推广模式







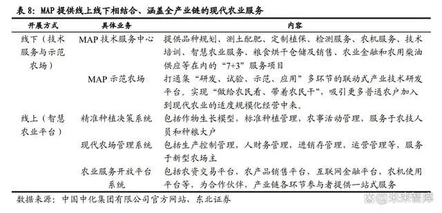
立足中化大平台,MAP 战略旨在打造现代农业服务生态圈。由中化现代农业有限公司(目前为先正达集团中国子公司)在 2017 年 4 月提出,以推动“土地适度规模 化”和利用现代农业科技“把地种好”为突破口,以集成现代农业种植技术和智慧农业为手段,提供线上线下相结合、涵盖农业生产全过程的现代农业综合解决方案。在 MAP 模式下,中化现代农业可提供全产业链托管模式,即托管合作社、家庭农场、村集体经济组织、规模种植户的土地,提供种子、农药、化肥,并统一收购产出的粮食作物。
图片
MAP 服务推出六年,已经得到大面积推广。据 2021 年度 MAP 绿色发展报告,2017 年以来 MAP 促进了优质品种,标准品种以及农业金融在现代农业发展中的应用, 推进了数字化农业管理,并且针对性的促进了保护性耕作和有害生物防治,提升农 民每亩收益由 8790 提高至 10050元。截止 2022 年底,中化现代农业在全国范围内建成运营 628 个 MAP 技术服务中心,直接为 8.7 万规模农户提供全程种植技术服 务、线下服务面积达到 2883 万亩。线上数字农业系统为 230 万注册农户、超过 100 万个农场、超过 2 亿亩土地提供数字农业服务。
MAP战略下,规模化种植实现农药使用效率提升,促进优质企业制剂使用推广。农药施用可结合 MAP 智慧农业系统提供的气象、遥感服务等信息,根据作物生长 生育情况,实现精细化、规模化、机械化操作,进而实现农药使用效率提升,根据 2021 年度 MAP 绿色发展报告,MAP 农户农药农学效率由 5.40 提升到 6.98,提升 29.25%。先正达集团作为中化现代农业母公司,充分受益于 MAP 服务推广,打开 国内制剂销售新渠道,特别是为创新药使用推广提供快速通道。其他进入供应链的 优质农药企业也将受益于 MAP 服务带来的规模化种植,实现制剂的规模化推广。

4. 润丰等国内企业出海成功,是民族自信







润丰取得的制剂登记证数量居国内首位,自主登记模式出口优势明显。农药原药和 制剂的出口均需要取得相关登记证书。在传统出口模式中,国内农药厂商只能向出 口国持有登记证的客户出口原药,由该国客户再分配或复配成制剂后销售。而在农 产品境外自主登记模式中,国内农药厂商可以凭借登记证书直接向出口国出口制剂, 在交易过程中国内厂商处于主动地位,在国外市场中有更多的掌控力,利润空间更大。截至 2022年底,润丰共取得 4900 多项海外登记,登记数量在国内遥遥领先, 未来公司的境外营收有望进一步增长。
图片
品牌全球化战略与差异化创新研发为公司带来更大发展潜力。从 2008 年下半年开 始,润丰逐步建立起以“团队+平台+团队”为基础要素,以“快速市场进入平台” 为特点的全球营销网络。公司将作物保护品传统出口模式与境外登记模式相结合, 通过自建团队或与当地市场合作伙伴来多渠道扩大市场份额,拓展客户基础与提升 公司品牌知名度同步推进。润丰聚焦于以终端市场痛点为导向的差异化制剂研发, 致力于高效快速、高性价比、符合各国法规、行业内全球领先的产品技术。覆盖全球的营销网络进一步完善。润丰积极加大海外员工招聘力度,形成了国际化团队的搭建和管理体系;持续开展新市场,积极在海外各国开展调研、设立子公司、 开辟销售渠道和收购活动,仅 2022 年,润丰新在巴西、阿根廷、墨西哥等十几个 国家启动了 toC的渠道搭建和品牌销售。伴随公司全球营销网络的完善,润丰同步 加大全球登记投入,加速产品登记的全球布局。从境外营收来看,南美洲是公司最大的海外销售市场。
图片

三、好产品将被跨国企业相中,

全球化推广不是梦

图片

1. 创制药研发难度增大,

专利药巨头创制药产出下降







创制药研发壁垒高,难度大。农药创制是一项极其复杂的系统工程,涉及化学、生物、植物、昆虫、农学、毒理、计算机等多个学科。其创制流程包括先导产生、先导优化、开发、登记、商业化等步骤,涉及到多个方面的创新。这也导致创制药的 研发呈现出长周期、高投入、高风险的特点,另一方面,研发的高难度也创造了门槛,也意味着创制药具备高回报的特点。根据 PhillipsMcDougall 公司统计,成功上市1个新农药品种,平均需要筛选 16 万个化合物,耗资约 3 亿美元,耗时 12 年。
此外,随着竞争的加剧、对农药产品安全环保要求的提高、抗性问题的产生,都使得新农药的创制与开发难度越来越大。因此,新农药研发登记成本逐步提升,从1995 年的合计 1.52 亿美元提升到 2010-2014年2.86 亿美元,研究、开发、登记各个阶段 的费用均逐步提升。
图片
跨国公司创制药产出下降,过期专利药市场份额逐步提升。创制药研发端呈现出长 周期、高投入、高风险的特点,且研发新农药的成本逐年提升,使得跨国公司创制 药产出下降,随着专利药品种的专利到期,创制药的市场份额逐步下降,过期专利药的市场份额逐步提升。
从企业的市场份额视角来看,第一方阵内的企业(包括先正达、拜耳、巴斯夫、孟山都、陶氏益农、杜邦等 6 家企业)普遍以研发和创制为 基础,拥有原创性专利技术和强大的品牌和市场营销渠道。其合计市场份额整体较 高,2003 年可以达到 72.3%。第二方阵内的企业(包括安道麦、富美实、住友化学、 联合磷化、纽发姆和爱利思达等 6 家企业)普遍为大型仿制型企业,其销售额占比 远低于第一方阵企业,2003 年为 15.6%,这也体现了创制药高回报的特点。
不过从趋势看,第一方阵内企业份额逐年下滑,从 2003 年的 72.3%下降到 2017 年 56.1%, 而第二方阵企业的市场份额则呈现相反趋势,从 2003 年的 15.6%提升到 2017 年的 23.9%。

2. 跨国公司在全球渠道布局依然具备优势







跨国公司渠道布局能力体现在丰富的登记证资源以及种药一体化的模式。
丰富的登记证资源
登记证是农药销售刚需。农药的销售必须获得登记证,并且在巴西、阿根廷等登记门槛较高的国家,登记进口制剂的同时还必须进行原药登记,原药获证后一到两年 内可获得制剂登记。登记可以进一步分为首次登记和等同登记:首次登记投入大、时间长(巴西首登至少 300 万美金,6-8 年),对于尚在专利期内的农药产品进行率 先登记布局时,技术难度更高,存在投入较多时间及成本后仍然难以取得符合登记 资料所需试验数据的可能性。等同登记体系包括实验分析方法的等同性、化学组成 的等同性、毒理学的等同性、制剂组成的等同性,在实务操作中,化学组成的等同 性论证是最大难点。
登记壁垒较高,主要体现在:
(1)登记时间长且成本高。一般而言,农药市场价值越高的国家获证时间越长,以 巴西为例,2019 年在巴西的 78 项登记中,85%需至少五年才能获得批准,72%需至 少六年。此外,登记成本也呈现提升趋势,2010 年巴西原药和制剂登记费用分别为 9.4、2.7 万美元。目前在巴西申请等同登记证的总成本约为 20 万美元。
(2)下证时间长,考验前瞻性。申请登记证到最终下证,巴西需要 5-6 年,印度、 俄罗斯需要 5 年,欧盟需要 6-7 年,且下证后仍需要时间进行市场推广。现在登记 产品意味着看好它未来 4-5 年的市场,由于登记费用是前置的,一旦市场推广不开, 意味着之前的努力和投入都是徒劳。
(3)市场差异化,专业度要求高。各国农药登记法规要求及流程差异很大,农药市 场价值大的登记难度也大。各国农化市场情况、政策法规及竞争格局均存在差异, 需要充分了解才能融入市场。
图片
跨国公司在海外农药登记布局领先,先发优势明显。从登记证的数量来看,海外公 司布局较早,先发优势明显,在海外主要国家中,比如巴西、澳大利亚、阿根廷、 墨西哥等,先正达、拜耳、百思富、UPL、安道麦、陶氏等跨国公司登记证数量领 先,我国企业中,仅润丰起步较早,利用先入为主的策略抢占了巴西草甘膦、敌草 快等部分产品市场,具备一定优势,其他企业在海外登记证资源较少。因此,考虑 到在海外获取登记证壁垒较高,且跨国企业普遍登记证资源丰富,先发优势明显, 我国企业在进行创制药全球推广时,仍然需要与具备丰富登记证资源的跨国公司合 作,以实现快速的市场占领。
种药一体化模式
国际农化巨头均为种子巨头,种药一体化已被市场充分验证。国际四大农化巨头均 手握种子资源,2020 年全球种子市场中,巨头市占率接近 50%,而植保产品市占率 超过 60%。巨头在推广转基因种子同时捆绑式销售植保产品。以孟山都(拜耳)为 例,1996 年 RoundupReady 大豆种子及 1998 年 RoundupReady 玉米种子商业化推广 以来,草甘膦耐受作物种植面积在 1998 年至 2008 年期间增长了近 3 倍,孟山都的 草甘膦贡献的销售收入约 41 亿美元,相比 1998 年增长了近 80%。目前海外抗除草 剂基因已延伸至草铵膦、麦草畏等品种,国内农化企业更多在生产端和渠道端进行 延伸,未来通过与种子企业合作形成捆绑销售模式值得学习。
图片

3. 本土企业跨国公司合作模式逐步顺畅







本土企业与跨国企业合作越发频繁。我们认为,一方面专利药巨头创制药投入下降, 另一方面它们的研发能力、全球渠道布局等方面依然具备较强的优势,本土企业与 跨国企业合作进行全球推广将是符合双方利益的共赢选择。在此趋势推动下,近年 来我国本土企业与海外巨头合作蓬勃展开。
2022 年 9 月,新农股份与巴斯夫合作, 以创制产品开拓海外市场,陆续与巴斯夫印尼、巴斯夫柬埔寨签订产品供货协议, 开启了以创制农药噻唑锌为核心的制剂海外营销业务战略布局。2023 年 2 月,清原作物与先正达植保签署新除草剂研究合作协议,双方承诺在新作用机理除草剂领域 共同努力,引领全球新一代除草剂的创新,为提高全球农业生产力贡献力量。2022年8月,泰禾国际与先正达植保签订《环丙氟虫胺中国深度战略合作协议》,合作在全球对泰禾创制品种环丙氟虫胺进行商业化推广。
从上述案例来看,目前合作模式 已经涉及到渠道推广、共同研发创新等领域。往后看,随着本土企业与跨国企业合 作的增多,未来双方的合作模式将更为顺畅,也为未来更加深度的合作打下基础,借助跨国巨头的经验和能力,未来本土企业好的产品进行全球化推广不是梦。

4. JS-T205:受先正达高度评价,全球推广前景广阔







江山手握苯嘧草唑核心专利,性价比显著优于国外同类产品。江山股份的创制药产 品 JS-T205(苯嘧草唑)是原卟啉氧化酶(PPO)抑制剂,具有脲嘧啶与异噁唑的双 重结构生物特性,是一种新型脲嘧啶类除草剂。该产品最初由沈阳中化农药化工研 发有限公司(现为扬农化工子公司)于 2013 年研发成功,2017 年 3 月江山股份与 农研公司签订了 SY-1604(江山命名 JS-T205,化合物专用名称为苯嘧草唑)专利许 可协议,到期日为 2034 年 12 月 15 日,且为独占许可。相对于巴斯夫专利产品苯嘧 磺草胺(2021 年 4 月已到期),苯嘧草唑杀草谱更广,速效性更强,活性、安全性 等方面均更优,属于名副其实的超高效品种。目前,苯嘧草唑己经在中国、阿根廷、 澳大利亚、加拿大、美国和巴西获得专利。
受到先正达高度评价,全球推广前景广阔。2022 年1月19日,先正达集团中国为农研公司高效除草剂 SY-1604 创制团队颁发“踏雪寻梅”奖项,给予了“市场导向 开拓创新破世界攻关难题、十年研发补国际除草空白、全球布局多国覆盖稳自主知 识产权、百亿潜力广阔市场引跨国公司瞩目”的高度荣誉。目前公司已经与先正达 展开合作,先正达在欧洲、东南亚、美国、瑞士等多个国家开展 JS-T205 的实地试验。预计随着试验完成,公司将进一步与先正达共同开拓创制药 JS-T205 海外市场, 全球前景广阔。此外,目前 PPO 类灭生效除草剂也是开发耐受性转基因作物的热 点,公司合作方先正达有望凭借其转基因育种技术,开发出同时具有苯嘧草唑耐受 性的转基因作物,这意味着产品的市场市场空间将进一步打开。
图片

四、创制药可延长老产品的生命周期,

农药老企焕发新生

图片

1.创制药复配带动老产品用量提升







创制药与老产品复配为自然选择。创制药的制剂一般分成单剂和复配产品两种类型, 所谓复配是指两种或两种以上具有不同杀虫(病)原理的农药,按一定比例混合加 工生产出新的农药品种。一般而言,新的创制农药产品的往往针对过往农药存在的 问题而研发,比如抗性杂草等,通过与老产品进行复配是自然的选择,这在一定程 度上能够解决老产品存在的问题,延长老产品使用的生命周期。并且,老产品往往 具有更好的市场认知,通过复配也可以使得新产品的推广更为顺利。
巴斯夫苯嘧磺草胺通过复配带动自家老产品销量提升。苯嘧磺草胺(saflufenacil) 是由巴斯夫发现、开发和生产的一款原卟啉原氧化酶(PPO)抑制剂类除草剂。自 2009 年上市以来,凭借着对抗性阔叶杂草的优良防效及适用于广泛的作物而快速增 长,上市 4 年就成为过亿美元的产品。被巴斯夫称为“20 多年来开发最成功的新除 草剂”,“ 代表了阔叶杂草防除的新水平”。针对该产品,巴斯夫不仅开发了一些单剂产品,同时也与自家的精二甲吩草胺1和咪唑乙烟酸2等活性成分进行复配,有力的促进了对应产品的销量提升。此外,该除草剂被巴斯夫设定为防治抗草甘膦杂草 的重要工具,巴斯夫亦与孟山都达成协议,将苯嘧磺草胺与孟山都的 Roundup Transorb HC(草甘膦)复配使用,以对抗杂草。这一方面拓展了苯嘧磺草胺的应用 范围,同时针对解决了草甘膦抗性杂草问题,带动了草甘膦的使用量。
图片
中化国际研发乙唑螨腈,为全球杀螨剂市场注入新活力。乙唑螨腈由中化国际旗下 沈阳中化农药化工研发有限公司李斌教授、于海波博士团队历时 10 年研发而成,于 2017 年 4 月在中国正式上市。该产品属于新型丙烯腈类杀螨剂,主要通过触杀和胃 毒作用杀死螨虫。该产品的问世打破了从 2009 年日产化学公司推出杀螨剂腈吡螨 酯后全球 8 年来没有新的杀螨剂化合物问世的空白,为全球杀螨剂市场注入新活力, 也彰显了中国本土企业的创制药研发能力。
与拜耳螺螨酯复配,形成优势方案。螺螨酯是拜耳公司研制并开发的第一个螺环季 酮酸类杀螨剂,该产品有点很多,包括杀螨谱广、杀卵效果特别优异、与常用药剂 无交互抗性、安全性好、持效期非常长(能达到 35~50 天)等,由于以上优点,螺 螨酯上后备受热捧,到 2008 年仅上市 6 年就成为杀螨剂中销售额最高品种。但是 该产品也存在几个问题,一是不能杀成螨、速效性差,另外就是随着使用量增加带 来抗性上升的问题。乙唑螨腈由于采用的是全新结构,与现有杀螨剂无交互抗性,速效性好,同时卵螨兼杀,对螨虫的卵、幼螨、若螨和成螨均高效,同时对作物安全,环境友好,对有益生物几乎无影响,能够针对性解决螺螨酯存在的问题。乙唑 螨腈能够有效弥补螺螨酯的缺点,双方优势互补,促进老产品螺螨酯换发新生,同时也有力带动乙唑螨腈的适用范围的扩张。根据唐涛等人(2021)的研究,乙唑螨 腈和螺螨酯复配制剂(30%乙唑螨腈·螺螨酯 SC)在田间小区试验中防治效果最好, 且好于螺螨酯单剂效果。

2.既有原药又有制剂的公司复配模式更通畅







制剂更加贴近下游需求。从整个农药产业链来看,上游主要为苯、烯烃、酯类等化 工原料,经过加工生成中游的农药中间体、原药等。但是原药往往不能直接施用, 根据用途和用法的需要,在原药中加入适宜的辅助剂,制备成便于使用的制剂形态, 应用于最下游的农林牧渔、卫生等领域。其中,原药环节对于研发、技术、工艺、 环保、安全等要求高,其核心竞争力为有效化合物的合成技术。制剂由于直接应用于下游领域,则需要针对性根据需求制备出不同的制剂形态,更贴近需求,差异化 程度也更高。
图片
制剂发发展需要关注终端体验,满足差异化需求。考虑到下游需求的多样性,制剂 发展不仅需要考虑有效成分、含量以及剂型,更需要关注冰山之下的影响用户体验 的方面,例如助剂、溶剂、展着性、渗透性、润湿性等指标。以安道麦制剂“功击” 为例,2017-2021 年五年间,“功击”畅销 35 万件,折 3700 吨,一吨可服务 2万亩次小麦。成功原因之一是添加了来自于迈图的助剂,例如增效剂、抗光解剂、乳化 剂等。
我国制剂发展已有较大进步。我国农药制剂加工起步晚,曾长期处于落后状态。20 世纪 50 年代主要以三氯类杀虫剂固体剂型为主,到 20 世纪末,制剂产量达 150 万 吨,乳油占 50%,可湿性粉剂、粉剂共占 25%,年耗甲苯、二甲苯等有机溶剂约 40 万吨。20 世纪 80 年代后农药制剂行业向水基化、粒状化等环境友好型新剂型发展。第三代农药制剂的发展理念是开发绿色、高效、安全、精准的农药制剂技术,政府 于 2010 年开始引导第三代农药制剂技术的开发。近年我国登记农药环保型剂型的 数量在快速上升,剂型优化趋势明显。乳油、可湿性粉剂登记比率逐步下降,而悬 浮剂、水分散粒剂和可分散油悬浮剂的比率在持续上升。
原药制剂一体化的公司复配模式更通畅。如前文所述,制剂环节距离终端需求更近, 需要具备识别需求并针对性满足需求的能力。而单纯进行原药生产的企业,由于产 业链话语权较低,且距离终端需求较远,主动识别需求的能力较弱,对于制剂复配 的控制能力也较弱,但其优点在于部分企业具备农药创制能力。因而我们认为,原 药制剂一体化的公司既有能力进行创制农药的开发和生产,又能够针对性的开发出 适合的制剂产品,尤其是针对复配的模式,这类企业可以主动选择复配品种,更有 利于与自家老品种农药进行协同,延长老产品的生命周期。

3.JS-T205:草甘膦复配,新老产品协同并进







单独使用效果突出,与草甘膦复配亦促进新老产品协同并进。苯嘧草唑对禾本科、 阔叶杂草均有很好活性,其单独使用可有效防除稗草、狗尾草、看麦娘、水莎草、 马唐、反枝苋、马齿苋、百日草、苘麻、苍耳等多种杂草,可用于小麦、水稻、玉 米、大豆、棉花和油菜等作物;同时,苯嘧草唑可有效防除小飞蓬和牛筋草等对草 甘膦产生严重抗性的杂草,且在低施用剂量下就表现出良好效果,故将其与草甘膦 混用,不仅可有效解决草甘膦抗性问题,还可以提升其速效性、降低农药使用量、 控制使用成本。因此,不论单独使用或与草甘膦复配使用,苯嘧草唑都有望成为继 草甘膦后的第二个转基因专用除草剂大品,尤其是与草甘膦复配使用,将有望带动 新老产品协同并进。
图片
图片

五、重点公司分析

图片

1.江山股份——JS-T205 有望成为灭生性除草剂爆品







公司是自配套氯碱热电的综合性农药平台。江山股份前身南通农药厂创建于 1958 年 4 月,公司至今有 60 多年的农药生产历史。截至 2022 年底,公司农药板块拥有产 能包括草甘膦 7 万吨、酰胺类除草剂 4.8 万吨、敌敌畏和敌百虫 2 万吨等,化工板 块拥有产能包括离子膜烧碱 16 万吨、三氯化磷 16 万吨、TCPP 3 万吨、BDP 1 万吨 等。创制药市场潜力巨大,公司有望迎利润+估值双提升。公司专利产品高效除草剂 JST205(原 SY-1604)品种获先正达集团中国“踏雪寻梅”奖,体现了行业高认同度, 公司拥有产品的独家专利和生产权。JS-T205 田间试验效果突出,与草甘膦复配效 果更明显,我们认为 JS-T205 有望成为继草甘膦、草铵膦等之后灭生性除草剂的爆 款新品,为公司创造丰厚盈利,同时靠成功推广提升公司估值。
制剂业务底蕴深厚,再造辉煌。公司前任董事长李大军任职期间,曾兼任中化作物董事长。2007 年中化持股江山后,中化作物作为公司制剂平台之一,江山结合中化 作物的品牌市场影响力以及公司自身的产品区域、渠道优势,大力发展制剂业务。超过十年的战略合作历史,形成了公司内部制剂技术与品牌的深厚底蕴积淀。此外,2008年公司全资控股南沈科技,作为公司制剂的复配、分装和销售平台,南沈科技成长迅速。同时公司通过并购不断吸收优质资产,拓展制剂布局。2019年9月 收购哈利民 67%股权,并于2022 年收购剩余 33%股权,打入东北市场。东北地区为玉米、大豆、水稻的主要产区,也是草甘膦、酰胺类除草剂的主要需求地区。收购哈利民使得公司将生产基地前移,凭借地域和仓储优势下沉终端市场。此外,公司亦在稳步推进 10 万吨智能制剂项目。未来随着制剂平台更加完善,制剂业务将为公司贡献更大利润。
图片

2.扬农化工——农研公司是国内优秀的研发创新平台







旗下农研公司具备打造多款创新农药经验,是国内非常强的农药创制平台。2019 扬农全资收购农研公司(前身为沈阳化工研究院),农研公司开发了多个农药新品种,如氟吗啉、四氯虫酰胺、乙唑螨腈均成为国内市场上富有竞争力的产品,新型杀菌剂氟吗啉是我国第一个获准正式登记的具有自主知识产权的农药,四氯虫酰胺(9080)、 乙唑螨腈(9625)分别在 2014 年和 2017 年上市,目前已成为扬农化工的明星产品。2017年 3 月,农研公司就其自主开发的 SY-1604(江山股份命名为 JS-T205)产品, 与江山股份签订了专利许可协议,涉及产品到期日为 2034 年12月,专利许可期间农研公司按照江山股份销售相关产品毛利的 22%收取技术使用费。
收购制剂平台中化作物,实现产销一体化。2019年,扬农化工受让中化国际持有的 中化作物保护品有限公司(中化作物)100%股权,该公司专注于全球渠道分销与国 际贸易业务,在澳大利亚、泰国、菲律宾、印度、新加坡、阿根廷、巴西、香港建 立子公司开展当地销售业务,公司产品与终端市场的桥梁已形成,制剂产品在当地 大面积推广得到了良好的基础。国内方面,中化作物下设省(地区)、县、乡镇三级 核心渠道,合计 30000 多家经销商和零售商,覆盖 1000 多家服务种植大户,包括 规模种植户和传统散户,分销渠道网络覆盖面广,推广实力强。
扬农化工是本土农药原药龙头,已经逐步形成原药、中间体、制剂的多元化产品格 局。现有杀虫剂年产能约 2.4 万吨(其中菊酯 2.25 万吨全国第一),除草剂约 5.7 万 吨(其中麦草畏 2 万吨全球第一,草甘膦 3 万吨),杀菌剂约 2.0 万吨。万吨级农药生产管理经验是做大做强的保障,能带来规模化原料采购、生产制造、物流运输等 环节的成本优势,以及稳定、大量生产诉求较强的客户优势。通过这些优势公司逐步建立国内国外核心客户基本盘,通过持续优化渠道建设和专业服务,为客户提供更丰富的产品,从而实现万吨级大单品和小单品多元化成长。
图片

3.先达股份——专注除草剂研发,新产品上市在即







公司深耕于高端除草剂领域,研发实力强,收入稳步增长。2015-2021 年随着产能 陆续投放,公司营业收入稳定增长,CAGR 达 18.30%。公司现有烯草酮产能 9100 吨,在国内厂商中领先。烯草酮产销量渐提升,持续作为主力产品贡献收入。公司在农药创制领域取得多重突破,喹草酮、吡唑喹草酯、苯丙草酮、CDH20124 多点开花。第一款创制农药喹草酮已于 2021 年上市销售,喹草酮获得国内登记后销 售规模快速提升,供不应求,先达已考虑在辽宁先达四期项目中进行扩产。未来随着海外登记的逐步落地,喹草酮有望大放异彩。后续两款创制药吡唑喹草酯、苯丙草酮原药正在登记过程中,计划 2024 年上市。吡唑喹草酯实现 HPPD 类除草剂新突破,苯丙草酮为复配提供新的方向。大豆玉米带状复合种植是未来发展趋势。另 外,玉米、大豆共用性除草剂尚处于空白,公司 CDH20124 已经进入开发管道,有 望实现共用性除草剂国产突破。
高效利用老产品,种药一体化和差异化复配创增量。抗咪唑啉酮类作物推广最为成 功,种药一体化令先达老产品焕发“第二春”。先达 2014 年开始生物育种与除草剂 结合的研发工作,2017 年开始依托咪唑啉酮产能和渠道优势,与拥有抗咪唑啉酮类水稻品种的种子公司合作,启动了甲氧咪草烟在水稻上的扩作登记。未来公司布局的生物育种抗除草剂作物启动商业化推广后,咪唑啉酮类除草剂有望焕发“第二春”。复配可有效规避杂草抗药性,公司将老药新用、新老结合,实现复配差异化。随着创新药喹草酮的上市以及噁嗪草酮、丙炔氟草胺等小体量明星农药的配套,先达可利用新老农药结合,创制更多三元甚至四元复配制剂产品。

4.先正达——全球植保及种子领导者







先正达集团整合“两化”农化资产,为全球第一大植保公司、第三大种业公司。2020年1月,中国化工以及中化集团将旗下农化板块悉数转至中农科技(先正达集团前身),其中包括安道麦与瑞士先正达,以及荃银高科、扬农化工、中化化肥三家上市公司;随着资产划拨到位,2020年6月中农科技改名为先正达集团。重整后的先正达集团包括四大业务板块,分别是总部位于瑞士巴塞尔的先正达植保、总部位于美国芝加哥的先正达种业、总部位于以色列的安道麦以及总部位于中国上海的先正达集团中国,其中先正达集团中国旗下包含植保、种业、作物营养以及 MAP 及数字农业四个业务单元。2021 年,整合后的先正达集团在全球植保行业排名第一、种子行业排名第三(仅次于孟山都和杜邦)。
图片
公司拥有全球领先的研发能力和商业化能力。公司每年投入超百亿元用于新产品研发,拥有近八千名研发人员,取得了诸多突破性的成果。在植保领域,公司拥有涵盖数百万化合物的资料库,以及全球先进的新化合物创制能力和制剂复配能力;在种子领域,公司拥有覆盖所有主要商业种子品种的优质种质库、丰富的基因型和表型资源数据,以及全球优秀的新性状研发能力;同时,公司广泛应用高通量筛选、大数据和人工智能等技术,具备极高的研发效率;在商业化能力方面,拥有全球优秀的商业化能力,面对高度复杂监管环境,可以将研发成果迅速推向100多个国家和地区。

5.中旗股份——独家专利除草剂产业化在即







许可证储备丰富,技术实力突出,布局创新药打开新盈利增长空间。公司是农药行业的高科技现代化企业,拥有多年农药出口经验,与多家跨国公司建立了长期原药 合作关系。公司海内外登记证资源丰富,截至 2022 年底,公司在国内共取得 180 项农药登记证书、18 项原药生产许可证书、乳油和水乳剂证书,同时在境外与客户联 合登记取得多个登记证书,许可证资源丰富。此外,公司已成为跨国农药公司科迪华、拜耳、先正达、巴斯夫农化的战略供应商。公司不断补充新产品和专利技术的储备,目前共拥有 114 件专利,申请 PCT 专利 8 件,美国授权专利 1 件。除南京、淮安基地外,公司于 2020 年新建淮北宁亿泰基地,该基地项目中包括1500吨公司 自主研发的独家专利新产品——精噁唑甘草胺,预计 2026 年投产,投产后考虑其在水稻杂草的独特防效且相对安全,会迅速达千吨级的用量,成为公司新的盈利增长 点。
高活性低毒性,下一个潜力巨大的水稻田除草剂。精噁唑甘草胺是具有除草活性的 N-取代烷基芳氧苯氧基丙酰胺类化合物,作用机理为 HPPD 抑制剂。由于芳氧苯氧 类化合物对禾本科植物具有很高的生物活性,只有极少数能用于水稻、小麦等禾本 类作物,目前成功应用于水稻田的芳氧苯氧丙酸酯类化合物仅有氰氟草酯和噁唑酰 草胺,但这两种除草剂都不具有广谱性。精噁唑甘草胺对抗性稗草、马唐、千金子及大龄杂草都有很好的生物活性,并且对水稻有很好的安全性。

5.清原农冠——种药一体化的民营黑马







清原农冠是一家致力于新农药创制和生物技术育种的创新型民营企业。公司始创于 2009 年,创始人为两名 80 后连磊和庄润青。公司致力于从新农药创制和生物技术育种两个维度提升世界农业生产的效率和品质。在新农药创制领域,清原农冠已成功上市了 7 个专利化合物。在生物技术性状 开发领域,公司通过基因编辑等生物技术赋予种子新的性状,开发了耐自有专利除 草剂氟草啶、氟氯氨草酯的抗性基因,配套发掘了一大批抗虫,抗病新基因、新技术。在基因编辑领域,清原拥有“CSE(循环打靶碱基编辑)”和“KSE(基因敲高)” 专利技术。2025 年公司将拥有不少于10个全新专利除草剂化合物。公司对除草剂领域持续投入研发,截止目前公司已成功上市了 7个专利杀虫剂,包括环吡氟草酮、双唑草酮、 三唑磺草酮、苯唑氟草酮、氟草啶,氟氯氨草酯,氟砜草胺。预计到 2025年,公司将拥有不少于10个全新专利除草剂化合物,实现“重新发明一遍除草剂”的远景。
(本文仅考,不代表我们的任何投资建议。如需使用相关信息,请参阅报告原文。

相关推荐