江苏一肥料公司肥料抽检不合格,销售商被查处

作者:明光市市场监督管理局 2024/7/5 9:56:25
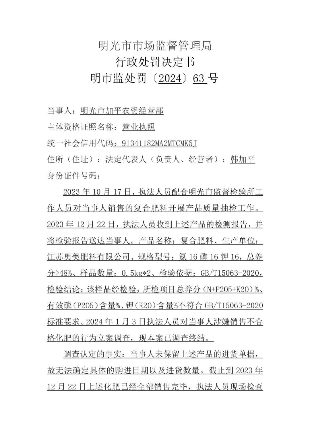
文书号:明市监处罚〔2024〕63号当事人:明光市加平农资经营部摘要: 2023年10月17日,执法人员配合明光市监督检验所工作人员对当事人销售的复合肥料开展产品质量抽检工作。2023年12月22日,执法人员收到上述产品的检测报告,并将检验报告送达当事人。产品名称:复合肥料、生产单位:江苏奥美肥料有限公司、规格型号:氮16磷16钾16,总养分&g
图片

文书号:明市监处罚〔2024〕63号
当事人:明光市加平农资经营部
摘要
       2023年10月17日,执法人员配合明光市监督检验所工作人员对当事人销售的复合肥料开展产品质量抽检工作。2023年12月22日,执法人员收到上述产品的检测报告,并将检验报告送达当事人。


产品名称复合肥料、生产单位:江苏奥美肥料有限公司、规格型号:氮16磷16钾16,总养分>48%、样品数量:0.5kg*2、检验依据:GB/T15063-2020,检验结论:该样品经检验,所检项目总养分(N+P2O5+K2O)%、有效磷(P2O5%含量、钾(K2O)%含量不符合GB/T15063-2020标准要求。

2024年1月3日执法人员对当事人涉嫌销售不合格化肥的行为立案调查,现本案已调查终结。


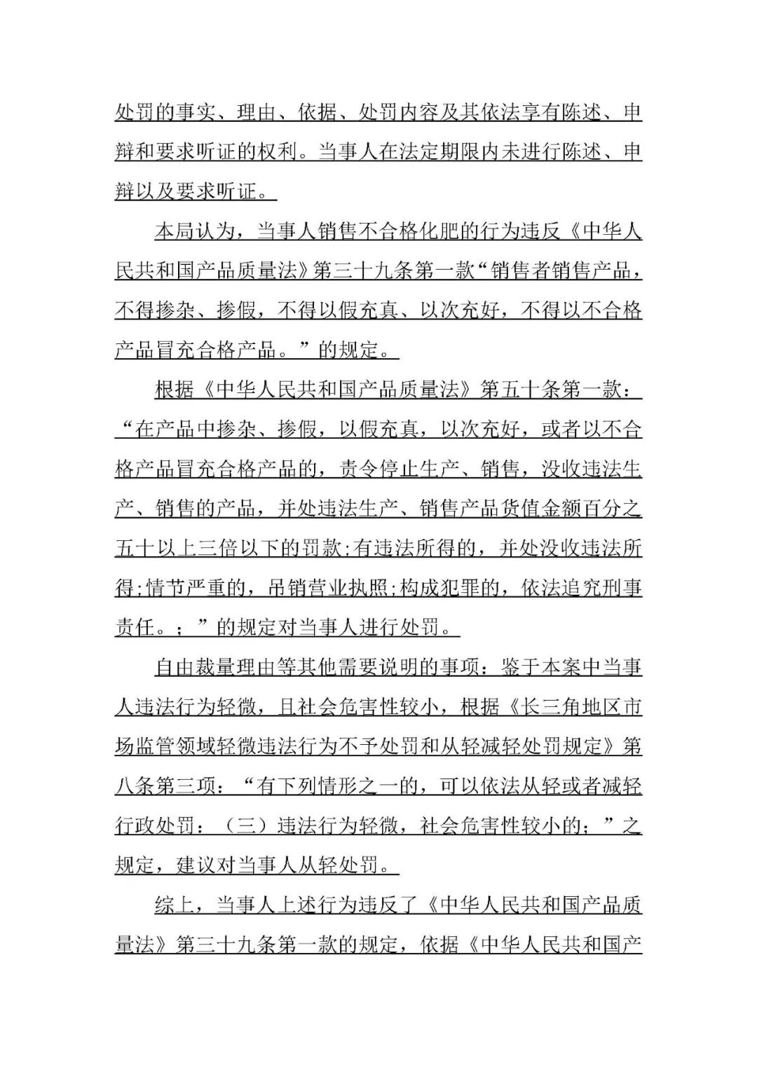
本局认为,当事人销售不合格化肥的行为违反《中华人民共和国产品质量法》第三十九条第一款“销售者销售产品,不得掺杂、掺假,不得以假充真、以次充好,不得以不合格产品冒充合格产品。”的规定。

综上,当事人上述行为违反了《中华人民共和国产品质量法》第三十九条第一款的规定,依据《中华人民共和国产品质量法》第五十条第一款的规定结合自由裁量,决定对当事人销售不合格化肥的行为处以下处罚:

1、处以货值金额的0.9倍罚款,共计0.9*15000=13500元。
2、没收违法所得750元,上述罚没款共计14250元,上缴国库。

图片
图片
图片
图片
相关推荐