最新禁限用农药汇总!

作者:种植与农资 2024/1/2 9:02:38
近些年,为保障农业生产安全、农产品质量安全和生态环境安全,有效预防、控制和降低农药使用风险,我国对于农药方面的监管越来越严,农业农村部及相关主管当局陆续发布了许多禁用和限用的农药产品清单。《农药管理条例》规定,农药生产应取得农药登记证和生产许可证,农药经营应取得经营许可证,农药使用应按照标签规定的使用范围、安全间隔期用药,不得超范围用药。剧毒、高毒农药不得用于防治卫生害虫,不得用于蔬菜、瓜果、茶叶

近些年,为保障农业生产安全、农产品质量安全和生态环境安全,有效预防、控制和降低农药使用风险,我国对于农药方面的监管越来越严,农业农村部及相关主管当局陆续发布了许多禁用和限用的农药产品清单。

《农药管理条例》规定,农药生产应取得农药登记证和生产许可证,农药经营应取得经营许可证,农药使用应按照标签规定的使用范围、安全间隔期用药,不得超范围用药。剧毒、高毒农药不得用于防治卫生害虫,不得用于蔬菜、瓜果、茶叶、菌类、中草药材的生产,不得用于水生植物的病虫害防治。

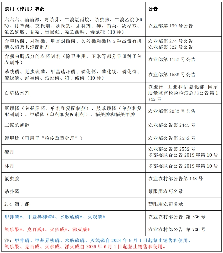
禁用(停用)农药清单


图片

在部分范围禁止使用的农药 


图片

图片

相关推荐