2023年我国原母药登记情况及原母药登记资料基本要求

作者:辉胜农药登记 2024/4/12 10:32:01
根据农药信息网查询,2023年全年已登记公示的原药及母药产品共计69个,其中原药55个,母药14个。今天小编来为大家梳理一下2023年原药(母药)登记情况,以期为广大农药企业和相关单位提供参考。已登记的原药产品主要有效成分包括:丙硫菌唑、氯虫苯甲酰胺、苯唑草酮、精草铵膦铵盐、赤霉酸、唑啉草酯等,具体见下图:图1  2023年我国已登记原药产品有效成分及数量(个)母药产品登记的主要有效成分

根据农药信息网查询,2023年全年已登记公示的原药及母药产品共计69个,其中原药55个,母药14个。今天小编来为大家梳理一下2023年原药(母药)登记情况,以期为广大农药企业和相关单位提供参考。

已登记的原药产品主要有效成分包括:丙硫菌唑、氯虫苯甲酰胺、苯唑草酮、精草铵膦铵盐、赤霉酸、唑啉草酯等,具体见下图:
图1  2023年我国已登记原药产品有效成分及数量(个)
图片
母药产品登记的主要有效成分包括:精草铵膦铵盐、烯草酮、三氟吡啶胺等,具体见下图:
2  2023年我国已登记母药产品有效成分及数量(个)

图片

69个原母药登记中,除草剂数量最多,共有25个,其次为杀虫剂18个,杀菌剂17个,植调剂共有8个,植物诱抗剂最少,仅有1个,占比情况见下图:
图3  2023年我国已登记原母药产品农药类别占比情况
图片
注:以上数据均不包含仅限出口产品
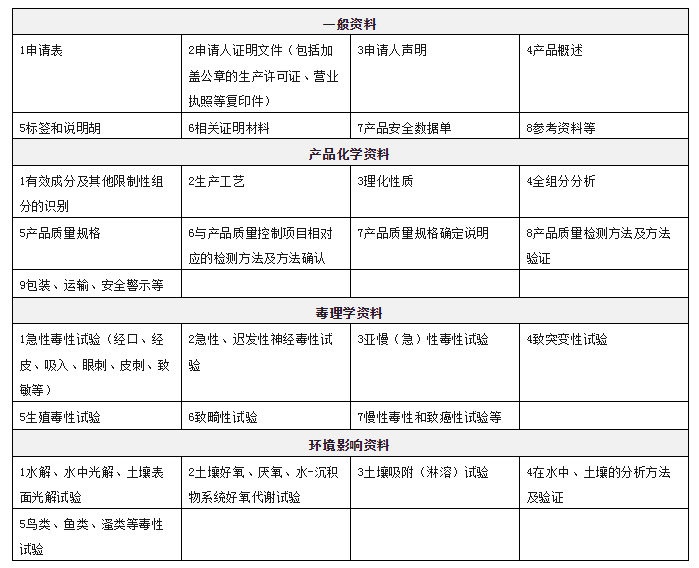
接下来我们一起了解一下农药原药母药的登记资料基本要求。

图片

以上就是目前我国2023年原药(母药)登记情况及原母药登记资料要求,需要注意的是不同有效成分所需的各类试验资料略有不同,还需具体情况具体分析。
相关推荐