黑龙江省农药产品登记情况简析及产业发展建议

作者:农药市场信息 郑庆伟 2023/7/19 14:38:51
近年来,随着黑龙江省加大招商力度、农药企业重组并购,及我国农药厂“北迁”、项目转移,黑龙江省已发展成为我国农药生产的主要基地。中国农药信息网公布的统计数据表明,黑龙江省2022年年底农药品种发展到287个,比2011年前农药品种增加了近1倍,农药产品登记数量达784个,比2011年前产品登记数量增长了0.76倍,位居我国北方十四省(市、区)前列。本文对黑龙江省农药产品登记情况进行简析,以期为保证国

近年来,随着黑龙江省加大招商力度、农药企业重组并购,及我国农药厂“北迁”、项目转移,黑龙江省已发展成为我国农药生产的主要基地。

中国农药信息网公布的统计数据表明,黑龙江省2022年年底农药品种发展到287个,比2011年前农药品种增加了近1倍,农药产品登记数量达784个,比2011年前产品登记数量增长了0.76倍,位居我国北方十四省(市、区)前列。本文对黑龙江省农药产品登记情况进行简析,以期为保证国家粮食安全、黑龙江省农药高质量发展和乡村振兴提供参考。

图片

黑龙江省农业概况

图片
图片

1.基本情况

黑龙江省,系由境内最大河流黑龙江而得名,简称“黑”,是闻名遐迩的“中华大粮仓”,辖13个地(市),67个县,9个农场管理局,4个林业管理局。

2.自然资源

(1)幅员辽阔 地貌特征为“五山、一水、一草、三分田”,土地总面积47.3万平方千米,居全国第6位,有耕地1719.54万公顷、园地6.24万公顷、林地2162.32万公顷、草地118.57万公顷、湿地350.10万公顷。

(2)耕地肥沃  域内三大平原地势低平,适合机械化耕作,三江、松嫩两大平原耕地面积占全省总耕地面积的三分之二。主要有黑土、白浆土、黑黄土、草甸土、盐碱土等,其中黑土占全省总耕地的53%

(3)气候适宜  属中、寒温带大陆性季风气候,依干燥度分为湿润区、半湿润区和半干旱区,春季低温干旱,夏季温热湿润,秋季易涝早霜,冬季寒冷干燥。年平均温度2.4℃左右,年日照时数为2258.2小时,年降水量为370~670毫米,≥10℃的有效活动积温在1900~2700℃之间,无霜期100~150天。

(4)水源丰富  境内共有水面3,000平方公里、大小河流1700多条、水域及水利设施用地168.64万公顷。主要有黑龙江、乌苏里江、松花江及嫩江四大水系及兴凯湖、镜泊湖及五大连池三大湖泊。

3.生产条件

(1)作物构成 黑龙江省是我国重要商品粮基地之一,主要种植粮油作物,尚有麻类作物、经济作物、药材作物、蔬菜和果树、食用菌及花卉等。

(2)种植品种 根据各地积温带的不同,选择适合本土的优良品种种植,如龙麦、龙黑大豆、龙小豆、龙芸豆、龙杂、龙谷、龙食葵、龙单、垦黏、克新(马铃薯)、黑农、东农、垦农、合丰、绥农、龙粳、龙糯、龙丰(果)、金香水(梨)、绥棱红李、牡红杏、龙烟、龙青(青贮玉米)、农菁(紫花苜蓿)等系列品种。

(3)有害生物 主要有水稻稻瘟病、纹枯病,玉米叶斑病,小麦赤霉病、根腐病,禾谷类黑穗病,大豆根腐病、灰斑病,马铃薯疫病、环腐病,向日葵菌核病,瓜类炭疽病、白粉病,烟草野火病、赤星病、病毒病,十字花科蔬菜软腐病,苹果腐烂病、白粉病、黑星病、早期落叶病等病害,以及蚜虫、粘虫、玉米螟、红蜘蛛、食心虫、小菜蛾、菜青虫、甘蓝夜蛾、美洲斑潜蝇、草地螟、白粉虱、二十八星瓢虫、烟青虫等害虫。旱田以稗草、狗尾草、马齿苋、苍耳、苘麻、苣荬菜等一年生和多年生杂草为主;水田以鸭舌草、牛毛毡、野慈姑、稻李氏禾、眼子菜等杂草为主。此外,农田和庭院常见小家鼠、褐家鼠等害鼠。

4.政治担当  

黑龙江省历经70多年的开发建设,特别是党的十八大以来,始终牢记习近平总书记重要指示和殷切嘱托“保障粮食和重要农产品稳定安全供给是黑龙江的头等大事”,确立了粮食安全为国家战略,把种粮作为黑龙江省重中之重工作来抓,保护‘黑土地’的同时,高标准建设绿色有机食品生产基地,落实农民利益补偿机制,调动农民种粮积极性,动员多方力量(龙科种业、立兴植保等)参与支持,推动农业强省梦想变为美好现实,2022年黑龙江粮食总产量1552.6亿斤、占全国11.3%,连续13年居全国首位。

图片

黑龙江省农药产品登记情况分析

图片
图片
图片

图1  黑龙江省农药各类别构成

截至2022年12月31日,黑龙江省登记农药产品共784个,排在辽宁之后,高于天津、北京、吉林、内蒙古、山西、甘肃、宁夏、湖北等其他北方农药产品的登记数量,居全国第14位,其中除草剂491个(见图1),杀菌剂131个,杀虫剂114个,其他农药28个,植物生长调节剂产品15个,卫生杀虫剂产品4个,杀鼠剂产品1个;原(母)83个(见表1),制剂701个(见表2);低毒654个,中等毒50个,微毒47个,高毒14个,低毒(原药高毒)12个,中等毒(原药高毒)7个;化学农药720个,生物农药64个;PD农药774个,EX农药6个,WP农药4个;共涉及有效成分169种,有化学农药148种、生物农药21种。

图片

图片

图片

1.农药生产企业

图片

图 2  主要地区农药生产企业家数占全省比例

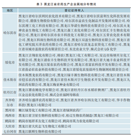
(1)企业分布 从农药生产企业分布来看,48家生产企业分布在我省10个地(市)。其中,农药企业在6家以上的地(市)有3个,按农药生产企业家数从高到低排列依次为哈尔滨市(18家)、绥化市(9家)、佳木斯市(6家)见图2;2家以上的地(市)有5个,依次为牡丹江市(4家)、齐齐哈尔市(3家)、黑河市(2家)、鸡西市(2家)、鹤岗市(2家);其余为七台河市、大庆市各有1家。黑龙江省农药生产企业分布情况见表3

图片

(2)企业证件 从农药生产企业登记证件数量来看,吉翔公司登记证件114个,高居榜首,占黑龙江省农药产品登记总数的14.54%;哈尔滨利民证件59个,位列第二,占比为7.53%;富利科技证件44个,位居第三,占比为5.61%。黑龙江省农药生产企业登记证件概况见表4。

图片

(4)合并重组  从2011-2022年黑龙江省农药企业合并重组来看,共有7家企业实现合并重组(见表5,包括并购了有关企业的部分登记证件)。从表5可以看出,前4家企业为省内重组企业,后3家系外拓并购型企业,可能成为黑龙江省农药产业竞争型成长企业。(3)招商引资  招引外资方面,与2011年登记的农药企业相比,引进外资企业2家,均为韩国企业。其一,株式会社LG化学,2011年办公地点为江苏省南京市,目前入驻黑龙江省哈尔滨市道外区。其二,株式会社 福阿母韩农,2011办公地点为北京市海淀区,现驻黑龙江省牡丹江市宁安市。招引内资方面,2022年从江苏省招进1家具有出口创汇能力的农药企业落后绥化市,现为黑龙江吉翔农化有限公司(原江苏天容集团股份有限公司)。

图片

备注:当前松辽化工(黑龙江)有限公司,曾用名黑龙江赛农姆化学有限公司,其先后变更或并购了韩农(黑龙江)化工有限公司、松辽生物农药制造(黑龙江)有限公司的部分登记证件;韩农(黑龙江)化工有限公司,曾用名东部韩农(黑龙江)化工有限公司,之前并购了黑龙江省哈尔滨正业农药有限公司的登记证件;黑龙江双盈生物科技有限公司先后并购了黑龙江岱安生物科技有限公司、山东奥坤作物科学股份有限公司(部分登记证件),等等。

(5)迁出企业  从企业转移向外搬迁来看,2011-20224家农药企业迁出黑龙江省,搬迁至吉林、河北、湖南、辽宁各1家(见表6)。此外,从撤销企业登记来看,与2011年前登记的企业相比,9家企业25个产品撤销登记(见表7)。从表7可以看出,撤销登记产品大多为高危农药(已经知道或可以预期),如含克百威、乙酰甲胺磷、溴鼠灵、多菌灵、草甘膦等成分的农药。还可以看出敌磺钠、烯唑醇、三环唑、灭草松等单剂,以及多·福·克、福·克、甲霜·福美双、唑酮·福美双、丁·扑等复配产品的品种不被市场关注、农民认可,正悄悄退出农药市场。

图片

图片

2.农药剂型

784个农药产品中,涉及农药剂型35种(见表8),依次为乳油202个、可湿性粉剂139个、水剂84个、原药78个、可分散油悬浮剂56个、悬浮剂38个、水分散粒剂29个,分别占登记总数的25.76%、17.73%、10.71%、9.94%、7.14%、4.84%、3.69%,其后悬浮种衣剂、水乳剂、可溶粉剂、微乳剂、种子处理悬浮剂等均为10个。

图片

3.农药毒性

黑龙江省登记农药产品毒性等级统计见表9,其中:低毒农药品种654个,占农药登记总数的83.4%;中等毒农药品种50个,占比6.3%;微毒农药品种47个,约占6%;其后高毒14个、低毒(原药高毒)12个、中等毒(原药高毒)7个。

图片

4.农药种类

从农药种类来看,黑龙江省农药登记产品以化学农药为主,有720个,占比达91.84%;生物农药产品64个,占比为8.16%,说明黑龙江省绿色有机农作物病虫害防治有药可用。在生物农药中,从登记品类来看,农用抗生素占半壁江山,达34个(见表10),微生物农药、生物化学农药、植物源农药次之,分别有14个、12个、3个,其他农药仅1个;从登记农药的用途来看,有杀虫剂30个、杀菌剂20个、植物生长调节剂9个、其他农药5个。从登记的有效成分来看,生物化学农药的有效成分最多,有8种,农用抗生素、微生物农药、植物源农药的有效成分次之,各有6种、4种、3种。

图片

(1)产品数量  从产品数量来看,截至2022年年底,有效期内的黑龙江省允许使用农药制剂产品共701个,单剂数量(419个)大于混剂(282个),占比分别为59.63%和40.37%,共涉及有效成分164个,有化学农药成分143个、生物农药成分21个。5.制剂登记

(2)农药类别  从农药类别来看,黑龙江省农药登记制剂产品有七类:除草剂产品443个,占农药登记总数63.2%;杀菌剂122个,占比17.4%;杀虫剂90个,占比12.84%;其他农药28个,占比为3.99%;植物生长调节剂、卫生杀虫剂、杀鼠剂共占2.57%。

登记的443个除草剂制剂产品(含杀菌剂,其中个别氟胺·灭草松和苄嘧磺隆登记在杀菌剂上,实际为除草剂)中,有单剂279个、混剂87种164个。有效成分67种,其中单剂63种、混剂4种,而混剂中只有噁嗪草酮、特丁津、唑草酮、吡氟酰草胺等4种有效成分未以单制剂形式在除草剂上登记。登记的除草剂单剂集中在前9种有效成分(见表11),占除草剂单剂登记总数的42.29%。混剂产品中,含莠去津成分的产品稳居混剂产品第一位,有35个。除草剂单剂、混剂品种的登记数量变化情况,分别见表11、表12。

图片

图片

图片

图片

图片

图片

登记的122个杀菌剂制剂产品(含杀虫剂/杀线虫剂、杀虫剂,其中淡紫拟青霉登记在杀虫剂上,实际为杀线虫剂,应归类于杀线虫病)中,有单剂60个,混剂31种62个。有效成分43种,其中单剂31种、混剂12种,而混配制剂中只有甲霜灵、福美双、盐酸吗啉胍、霜脲氰、五氯硝基苯、咯菌腈、王铜、菌核净、羟烯腺嘌呤、氟菌唑、苯醚甲环唑、嘧菌酯等有效成分未以单制剂形式在杀菌剂上登记。登记的杀菌剂单剂集中在前9种有效成分(见表13),占杀菌剂单剂登记总数的56.67%。混剂产品中,含福美双成分的产品居第一位,有36个。杀菌剂单剂、混剂品种的登记数量变化情况,分别见表13、表14。

图片

图片

图片

登记的90个杀虫剂制剂产品(含杀螨剂/杀虫剂、杀虫剂/杀螨剂、杀虫剂/杀菌剂、杀螨剂、杀菌剂,其中有的阿维菌素登记在杀菌剂上,实际为杀虫剂;苏云金杆菌登记在杀虫剂/杀菌剂上,实际为杀虫剂)中,有单剂63个、混剂21种27个。有效成分36种,其中单剂24种、混剂12种,而混剂中只有氰戊菊酯、马拉硫磷、烟碱、苦参碱、辛硫磷、氧乐果、噻虫胺、异丙威、三唑磷、矿物油、烯啶虫胺、茚虫威等有效成分未以单制剂形式在杀虫剂上登记。单剂集中在前8种有效成分(见表15),占杀虫剂单剂登记总数的66.67%。混剂产品中,含阿维菌素成分的产品居第一位,有7个。杀虫剂单剂、混剂品种的登记数量变化情况,分别见表15、表16。

图片

图片

登记的28个其他农药产品(含杀菌剂/杀虫剂、杀虫剂/杀菌剂、杀虫/杀菌剂、杀菌剂、杀虫剂,其中有的多·福·克登记在杀虫剂、杀菌剂、杀虫剂/杀菌剂、杀虫/杀菌剂上,实际为杀虫杀菌剂;福·克登记在杀菌剂、杀虫剂/杀菌剂上,实际为杀虫杀菌剂;苯甲·毒死蜱、井·噻·杀虫单、克·戊·三唑酮登记在杀菌剂上,实际为杀虫杀菌剂;苏云金杆菌登记在杀虫剂/杀菌剂上,实际为杀虫杀线虫剂)中,有单剂4个,混剂11种24个。有效成分3种,其中单剂1种、混剂2种,而混剂中只有噻虫嗪和种菌唑有效成分未以单剂形式在其他农药产品上登记。其他农药产品单剂、混剂品种的登记数量变化情况,分别见表17、表18。

图片

图片

登记的14个植物生长制剂产品中,有单剂9个,混剂4种5个。有效成分10种,其中单剂5种、混剂5种,而混剂中只有24-表芸苔素内酯、赤霉酸A3、烯腺嘌呤、噻苯隆、S-诱抗素等5种有效成分未以单制剂形式在植物生长调节剂上登记。登记的植物生长调节剂单剂集中在前2种有效成分(见表19),占植物生长调节剂单剂登记总数的66.67%。混剂产品中,含24-表芸苔素内酯的产品居第一位,有3个。植物生长调节剂单剂、混剂品种的登记数量变化情况,分别见表19、表20。

图片

登记的3个卫生杀虫剂产品中,有单剂2个,混剂1种1个。有效成分4种,其中单剂2种、混剂2种,而混配制剂中只有炔丙菊酯、右旋苯醚菊酯2种有效成分未以单制剂形式在卫生杀虫剂上登记。卫生杀虫剂单剂、混剂品种的登记数量变化情况,分别见表21、表22。

图片

登记的1个杀鼠剂产品中,有效成分为溴敌隆,为单剂(见表23)。

图片

(3)登记作物  从登记作物/场所来看,黑龙江省农药产品共登记在113种栽培类型上,在水稻[含水稻移栽田、水稻、移栽水稻田、水稻田(直播)、水稻秧田、水稻田、水稻抛秧田、水稻苗床、水稻(旱育秧及半旱育秧田)、水稻育秧田、水稻插秧田、水稻旱育秧田、抛秧水稻、移栽水稻田(东北地区)、直播水稻田]上的登记数量是388个,具有绝对的领先地位,占登记总数的35.79%,登记数量排在其后的是大豆(含春大豆田、大豆、大豆田、夏大豆田、春大豆)199个、玉米(含春玉米田、玉米田、夏玉米田)104个,占比分别为18.36%、9.59%,排在其后的是小麦(含春小麦田、冬小麦田、小麦田、冬小麦)37个、甘蓝(甘蓝田)27个、黄瓜[黄瓜(保护地)]27个、棉花(含棉花田)24个、番茄22个、花生田(含花生)22个、烟草(烟草田)21个、非耕地15个、苹果树(含苹果)13个、柑橘树(含柑橘、柑橘园)13个、林木11个,紧接着油菜田[冬油菜(移栽田)、春油菜、冬油菜、油菜(苗床)]8个、马铃薯田(含马铃薯)8个、十字花科蔬菜7个、小白菜6个,白菜、辣椒、甘蔗田(含甘蔗)各5个,西瓜、梨树(含梨)、绿豆(绿豆田)各4个,随后茶树、高粱(含高粱田)、卫生、茶园(含茶叶)、橡胶园(橡胶树)各3个,韭菜、林业苗圃、向日葵、萝卜、枣树、蔬菜、松树、猕猴桃、茄子、青菜、人参、甘薯(含甘薯田)、大麦(大麦田)、谷子(含谷子田)各2个,其余为防火隔离带、香瓜、三七、亚麻、森林、莲藕、红小豆田、十字花科叶菜、农田、柿子、糜子、草坪、红松苗圃、胡椒、香蕉、草原牧场、公路、茭白、桃树、草莓、甜菜、铁路、果树各1个。其中有的氟乐灵生产企业在大豆田、棉花上进行了登记,有的乙草胺生产企业在春玉米田、油菜田、春大豆田、花生田上进行了登记,有的精喹禾灵生产企业在油菜田、春大豆田、花生田、棉花田上进行了登记;个别苏云金杆菌生产企业在大豆、柑橘树、甘薯、苹果树、白菜、青菜、水稻、棉花、萝卜、梨树、玉米、枣树、烟草、高粱、茶树和林木上进行了登记,有的高效氯氰菊酯生产企业在韭菜、辣椒、甘蓝上进行了登记;有的枯草芽孢杆菌生产企业在水稻、黄瓜上进行了登记,有的精甲·咯·嘧菌生产企业在水稻、玉米上进行了登记;苯醚·咯·噻虫的生产企业在水稻、花生上进行了登记,呋虫胺·嘧菌酯·种菌唑生产企业在花生、水稻上进行了登记,等等。

(4)防治对象 从登记的防治对象来看,共登记在66种作物(包括场所)1084个防治对象上,水稻移栽田一年生杂草的登记数量是79个,处于领先地位,排在其后的是春大豆田一年生杂草、春玉米田一年生杂草各45个,随后水稻立枯病、稻瘟病、二化螟、移栽水稻田一年生杂草和大豆一年生阔叶杂草、一年生禾本科杂草均超过了15个。

(5)农药新品种 与2011年前登记农药品种相比,表10-22可以看出,共登记农药新品种134种(除草剂82种,单剂17种、混剂65种;杀菌剂23种,单剂9种、混剂14种;杀虫剂16种,单剂6种、混剂10种;其他农药7种,单剂0种、混剂7种;植物生长调节剂5种,单剂2种、混剂3种;卫生杀虫剂1种,单剂1种、混剂0种;杀鼠剂0种),其中东北农业大学创制的植物生长调节剂谷维菌素,黑龙江省哈尔滨富利生化科技发展有限公司研发的吡嘧·硝草酮,黑龙江华诺生物科技有限责任公司研制的吡嘧·吡氟酰,哈尔滨火龙神农业生物化工有限公司开发的呋虫胺·嘧菌酯·种菌唑、吡唑酯·咯菌腈·精甲霜,华丰作物科技(黑龙江)有限公司研发的丙炔氟·乙草胺,哈尔滨汇丰生物农化有限公司登记的滴异酯·噻吩隆·乙草胺,黑龙江科润生物科技有限公司研制的滴辛酯·噻吩隆·乙草胺,黑龙江省佳木斯兴宇生物技术开发有限公司研发的多·福·甲维盐等产品,独一无二,处于领跑地位;黑龙江省哈尔滨富利生化科技发展有限公司研制的苯·苄·西草净,韩农(黑龙江)化工有限公司生产的丙草·西草净,齐齐哈尔盛泽农药有限公司开发的苯·苄·硝草酮,黑龙江绿丰源生物科技有限公司制成的苄·扑·西草净、丙草胺·西草净·乙氧氟、丙噁·五氟磺等等,处于领先地位;黑龙江联顺生物科技有限公司生产的吡嘧·二甲戊产品处于并跑阶段,上述产品表明我省已成为我国具有自主创制农药能力的省份之一。

(6)出口农药 从出口农药(包括仅限出口农药、专供出口农药)登记来看,我国共批准我省1家企业(黑龙江吉翔农化有限公司)出口农药业务,其出口产品均为除草剂,有效成分有2个,分别是氯嘧磺隆、甲磺隆,产品登记数量共7个(见表24),其中甲磺隆为禁止在国内销售和使用的除草剂品种。

图片

据统计,黑龙江省登记的784个农药产品中,共有83个原药(含5个母药)登记证件,701个制剂产品登记。登记的68种83个原(母)药产品中,除草剂登记48个,杀虫剂24个,杀菌剂9个,植物生长调节剂1个,卫生杀虫剂1个;98%含量16个,97%含量8个,96%含量12个,95%含量27个,94%含量3个,93%含量1个,92%含量4个,91%含量1个,90%含量2个,88%含量1个,80%含量1个,79.1%含量2个,40%含量2个,100亿孢子/克、1万亿芽孢/克和50000IU/毫克各1个;低毒61个,中等毒12个,微毒8个,高毒2个;除登记的制剂产品有效成分外,原药产品有效成分5种,分别是禾草灵、噁唑酰草胺、2,4-滴、啶酰菌胺、螺虫乙酯;原药生产企业15家,其中境外企业2家。15家原药生产企业集中在7个地(市)内,依次为哈尔滨市4家,佳木斯市3家,绥化市、鹤岗市各2家,牡丹江市、大庆市、黑河市、七台河市各1家。原(母)药产品登记情况见表25。6.原(母)药登记

图片

图片

通过分析,啶酰菌胺、螺虫乙酯、氰氟虫腙、禾草灵等4种有效成分本省无制剂生产企业,其原药需要外销,表明生产上述有效成分的原药的黑龙农药、联顺生物、禾友化工3家企业属于外拓竞争型企业。另外,外资企业株式会社 福阿母韩农生产的噁唑酰草胺也为外销原药产品。

图片

存在问题

图片
图片

1.总量相对较少从表26可以看出,截至2022年底,黑龙江省农药产品登记784个,仅占全国农药产品登记总数的1.74%,说明黑龙江省农药总量相对较少,存在着巨大的发展空间。


2.企业分散不集中从企业驻地来看,48家农药企业遍布在我省10个地(市)内,依次为哈尔滨市(18家)、绥化市(9家)、佳木斯市(6家)、牡丹江市(4家)、齐齐哈尔市(3家)、黑河市(2家)、鸡西市(2家)、鹤岗市(2家)、七台河市和大庆市各有1家,表明黑龙江省农药企业分散不集中,待整合、壮大企业。

3.原药结构不合理  其一(表11-23可以看出),需外购68个成分的原药(包括烯禾啶、咪唑乙烟酸、氰氟草酯、烯草酮、嗪草酮、西草净、异丙甲草胺、异丙草胺、氟乐灵、噁草酮、丙炔噁草酮、砜嘧磺隆、丙炔氟草胺、莠灭净、异丙隆、乙羧氟草醚、扑草净、绿麦隆、2,4-滴钠盐、2,4-滴二甲胺盐、乙氧磺隆、异噁唑草酮、双草醚、三氯吡氧乙酸三乙胺盐、炔草酯、氟噻草胺、二氯吡啶酸等27个生产除草剂的原药;噁霉灵、稻瘟灵、三环唑、琥胶肥酸铜、香菇多糖、敌磺钠、百菌清、霜霉威盐酸盐、井冈霉素、异菌脲、乙酸铜、三唑酮、三乙膦酸铝、甲基硫菌灵、混合氨基酸铜、腐霉利、多菌灵、春雷霉素、烯酰吗啉、木霉菌、精甲霜灵、稻瘟酰胺、己唑醇、代森锰锌、丙森锌等25个生产杀菌剂的原药;吡虫啉、高效氯氟氰菊酯、敌敌畏、啶虫脒、甲氰菊酯、氯氰菊酯、克百威、哒螨灵、仲丁威、鱼藤酮、噻嗪酮、毒死蜱等12个生产杀虫剂的原药;萘乙酸、1-甲基环丙烯、乙烯利、多效唑等4个生产植物生长调节剂的原药)才能生产制剂产品,依赖性较强,存在‘卡脖子’现象。其二(表25可以看出),原药多半是老品种,且除草剂品种较多,吡嘧磺隆、苄嘧磺隆、丙草胺、草甘膦等产品约占我省农药原药登记总量的58%,表明原药产品存在“冰火两重天”的情况,原药结构不合理问题特别严重。

4.剂型有待改善  从登记农药剂型来看,当前我省农药新老剂型并存,对人体和生态环境污染的乳油、可湿性粉剂及粉剂占比仍较大,三者占比达44.64%。

5.高危农药较多  从我省登记农药毒性来看,高毒(含原药高毒)产品共计33个,占登记农药总数4.21%,说明我省农药产品的毒性需要进一步优化。此外,含克百威成分的产品(克·戊·三唑酮、多·福·克、福·克)面临着禁用风险(已经知道),其中单剂1个,混剂3种14个,涉及企业8家[(包括益农生化、绿洲农药、盛泽公司、火龙神、联顺生物、龙志化工、松辽化工(黑龙江)、松辽生物(黑龙江)],其中盛泽公司产品最多,达4个。

6.新农药发展不均衡  2011年后登记新农药类别来看,其结构不均衡,单剂以除草剂为主(17个),后依次为杀菌剂(11个)、杀虫剂(11个)、植物生长调节剂(2个),且新品种登记较少,不能满足服务当地作物防控的需要,尤其是农药行业内竞争需要。

7.特色作物用药缺乏  我省特色作物资源丰富,其中‘林口白瓜’生产全国闻名,目前尚未取得一条白瓜用药证件。‘伊春蓝莓’、‘方正芝麻’、‘孙吴大麻’、‘阿城菠菜’、‘五常胡萝卜’、‘宝清葡萄’、‘宾县草莓’、‘尚志枸杞’、‘铁力平贝’‘克东万寿菊’、‘宁安甜葫芦’、‘绥棱沙棘’、‘富锦菇娘’等土特产品也或多或少存在着本土“无登记农药可用”,或需依赖省外农药才能解决植保问题。

发展建议

(一)农药产业方面

1.制定农药中长期发展规划  我省发展和改革委员会、省工业和信息化厅应联合地(市)人民政府共同制定《黑龙江省化工(农药)园区中长期发展规划》,优化本省农药产业布局,调整农药产业结构,鼓动外埠农药企业落户龙江、规模化生产,推动园区内农药企业合并重组、做大做强做优,引导企业节能低耗生产,构建绿色环保剂型增长引擎,提升企业核心竞争力。同时,政府应快速反应、持续发力,在我国碳达峰(2030年)前的关键期、窗口期,把握农药发展趋势,顺势而为,实现高效低毒绿色农药项目的规划、布局、合作(促成、落实涉农院校及农技推广中心与我省农药企业创制新农药或新品种,是任务,更是担当)、开工和服务工作,保证我省农药行业高质量振兴发展。

2.继续加大招商引资力  我省营商环境建设监督局联合地(市)人民政府应进一步宣传、介绍《黑龙江省招商引资政策》,尤其是化学原料药生产企业的优惠政策,由咨询服务变公开服务,使投资者或欲在我省发展的农化企业一看就明白税收优惠、公司注册、工业用地、项目扶持、科研奖励、装备补贴、高新技术企业、总部驻地等多项惠企政策。

3.释放‘龙江’发展新理念  人才方面,落实各级各类不同层次人才的购房、生活补贴、安居、个人公积金、专业技术职称待遇、配偶安置(省内,配偶跨区域转移安置)及破格提拔、培养、使用(包括职务、职级、职称)制度,全方位挖掘未合理使用的人才,适合做机关、事业、团队领导或项目负责人的,经本人同意后可调任或安排适合职务。还应改革现有“人才”评价机制,实施更加开放有效的人才政策,建立健全不同层次专家人才空间,使更多‘新人才’被挖掘,定期发布‘新人才’进展情况,做到推陈出新(人才),营造识才、爱才、敬才、聚才的浓厚氛围,形成推动龙江人才高质量发展的合力,‘新人才’评价、使用做到“三利”,即利域(有利于地方经济社会发展)、利事(有利于单位干事创业氛围)、利他(有利于个人释放潜能获得成就感)。理念方面,转变科研人才为科普工作者也是人才,支持、鼓励万众(包括创制科研人员、技术成果转化普及人员、渠道营销人员)创业,特别是科学成果应用普及人员开发新成果、新技术、新产品,提速科技成果转化,实现政府或企业愿意、科普人员或渠道营销人员受益、用户满意,全力建构“身在龙江、心系龙江、建设龙江”美好远景,助推龙江经济繁荣昌盛。

(二)农药企业方面

4.提前布局新生力量  支持涉农高校、技校与农药企业深化产教研融合,定向培养应用型人才,改革传统学习制度,制定勤工(政府给予奖励)简学(线上学习为主)安排,实行弹性学分制和学制,军训后即向农药生产企业输送半工半读学员,使学生早日融入企业,通过训练式督导及学生生产实践和产品营销(有收入)、技术改造(专研、攻关),使学生获得归属感、成就感、幸福感,愿意留在龙江干事创业。同时,各级人力资源、市场监督、税务等部门要共同监管农药企业用工情况,做好新生力量的社保衔接工作,保护新生力量正当合法权益。

5.协助企业壮大成长  根据《黑龙江省县(市)农村经济社会统计概要》《黑龙江省统计年鉴》及特色和优势作物分布区域情况,各级政府要组织省内涉农院校、农技推广服务中心与农药企业结对子,深入开展科研攻关、推广新技术、新产品等多维合作,加速发展本地优势作物、特色作物和急需使用农药的研制,尤其是衍生农药新品种(即利用有效成分复配新的混剂)的研制(譬如蓝莓病虫草鼠害一体化防控项目子课题,包括科研立项、部门协调、多方合作、小区试验、示范、推广普及等工作,有阶段性进展、成效报告、表态总结),全面提振涉农专家干事创业热情,把专家、人才紧密团结在乡村振兴的视野之内,积聚起昂扬向上、奋发图强的精神动力,形成农药企业有需求、农业专家有舞台、农民大众得实惠、各类媒体有报道的创业创新氛围,助推农药企业可持续健康发展。

6.资源共享共同成长  一是专利技术共享,譬如省政府可协调东北农业大学技术入股,与本省1020个农药生产企业联合开发植物生长调节剂谷维菌素,通过应用作物拓展、混配新品种、增加登记证件,以及多维渠道营销,抢占水稻及其他作物生长调节市场。二是销售渠道共享,组建黑龙江省农药产品开发联盟,在经营自产的除草剂的同时,稍带推销省内农药联盟的杀菌剂、杀虫剂或植物生长调节剂等产品,实现一营多利,合作共赢。三是生产设备共享,省工信厅应全面掌握农药企业生产情况,协调、推动制剂生产设备的资源共享,适度放开闲置农药企业生产车间的设备,扩大有制剂产品需求的生产量,实现农药企业设备增值、加深友情,为产品合作开发和企业合并重组打下良好基础。

(三)农药营销方面

7.领办经营执业证照  各级政府,尤其是镇、县(区)政府要成立营商服务站,对欲从事农化(农药)行业经销的业户,把其作为“富民兴镇”工程来抓,一律派专人,一对一领办营业执照,防止发生办理营业执照过程中事难办现象发生,同时确保、监管业户合法经营。

8.加大营商环境建设  全省大力实施“助力乡村振兴计划”,营商环境建设主要体现在四个方面:资金方面,对符合条件的涉农学生,条件微成熟(考察适合干事创业,如有技术服务能力,或已租房,或有一定商品待销,想扩大经营),对销售本省农药产品的,我省农药企业提供价值20万元的创业产品,创业的学生可凭身份证贷款20万元(不受任何条件限制,并按规定给予贴息),当地政府再匹配无息创业资金10万元,全力支持涉农学子回乡干事创业。租房方面,对涉农学生在乡镇经商助力乡村振兴的,一律实行租商品房经商补贴,或政府提供闲置房屋,也可对进入国有农资大市场的涉农学生免费提供适当用于经商的场地面积,以利当地经济发展。同时建立经商房补监管机制,以防骗补。会务方面,凡在省内举办各类涉农学术会议、高端论坛、农药产品展销会等会务活动(包括农资经销商召开春秋季商品推介会,譬如在饭店举办的10几桌的商品推销活动),各类酒店(饭店)实行会务活动提前报告制度,政府安排专人服务、接待(包括登记、拍照、录像留存资料,赠送当地景点门票;陪同人员、会务举办者、酒店方也发放旅游景点门票2-10张),通过他人之口或朋友圈传播美好龙江,同时拉动地方经济发展。支持方面,在应急管理部门抓好化工园区农药企业安全生产的同时,各级政府有关部门(科学技术、市场监督、农业农村、工业信息化和科技园区管理委员会等)、社会组织(包括农药应用协会、农学会等)要积极开展技术指导、质量监管、业务培训、经验交流、项目审批等支持性服务,协助、导引企业能力建设,助推农药企业减负,实现农药企业跨越式发展。

9.全力发展订单农药  坚持以“服务三农”为主线,以“社商企共建”为抓手,各级政府要努力搭建渠道服务平台,创造农药企业、涉农商户和种植业合作社(包括一次购买农药达在万元以上、种植20公顷左右的种田农户)交流与合作的机会,鼓励其结对子、交朋友、得实惠,支持其建立直销活动,围绕农民种植的大豆、玉米、水稻等粮食作物,订制农药,实现三方(即企业,农药销售商,种田农民大户或种植业合作社)互利共赢,同时建立商品留存封样制度和销售备案、备查机制(农业综合执法大队或农技人员负责监管,制定可操作性强的流程,包括前茬农药使用情况,当前耕地质量、施药前后天气变化情况、农田风向、喷药设备、喷药操作人员技术等级、配药方法、兑水倍数、农药质量、农药使用数量、农药使用方法、作物生长情况等及邻近农户田间操作情况等,监管或服务人员、农民都需要有视频资料及农田档案资料),避免坑农、坑商、坑企等现象的发生。


相关推荐