丙硫菌唑、苯唑草酮等117个农药产品获准登记

作者:农业农村部农药管理司 2023/11/27 8:38:22
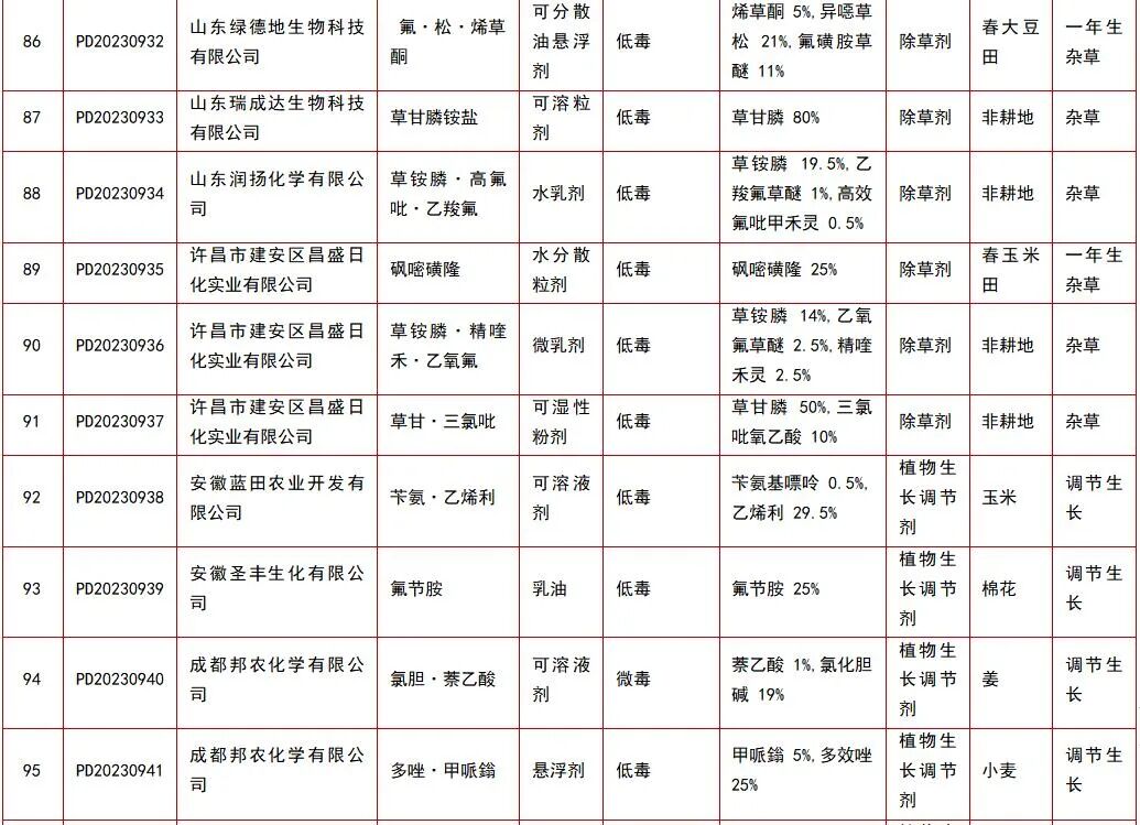
农药登记信息2023年第31期  根据《农药管理条例》《农药登记管理办法》等有关规定,经技术审查、全国农药登记评审委员会评审,批准利尔化学股份有限公司等96家企业的117个非新农药产品登记(1个产品部分同意),河南瀚斯作物保护有限公司等108家企业的201个农药产品登记变更。对批准登记及登记变更产品颁发《农药登记证》、不再核发纸质标签。具体标签内容可通过:中华人民共和国农业农村部—机关子站—种植业
图片

农药登记信息2023年第31期

  

根据《农药管理条例》《农药登记管理办法》等有关规定,经技术审查、全国农药登记评审委员会评审,批准利尔化学股份有限公司等96家企业的117个非新农药产品登记(1个产品部分同意),河南瀚斯作物保护有限公司等108家企业的201个农药产品登记变更。对批准登记及登记变更产品颁发《农药登记证》、不再核发纸质标签。具体标签内容可通过:中华人民共和国农业农村部—机关子站—种植业管理司(农药管理司)—农药行政审批信息发布—农药登记查询,也可登录中国农药信息网查询。


附件:

1.农药登记信息(非新农药)

2.农药登记变更信息

农业农村部农药管理司

2023年11月21日



附件1:农药登记信息


图片

图片

图片

图片

图片

图片

图片

图片

图片

图片

图片

相关推荐