募资13.5亿元重点布局草铵膦!绿霸股份拟在沪市主板上市

作者:财经网 樊梦迪 2023/1/6 10:59:08
2022年以来,受益行业高景气,农药价格始终处于高位,农药上市公司业绩普增。与此同时,多家农药企业“扎堆”IPO,欲叩响资本市场的大门。其中,山东绿霸化工股份有限公司(以下简称“绿霸股份”)主营农药原药、农药制剂和精细化工中间体的研发、生产和销售,拟在沪市主板上市,募集资金13.5亿元。卖百草枯年收入超3亿绿霸股份成立于1997年,是一家典型的家族企业,创始人为赵焱。赵焱1977年考入山东农业大学

2022年以来,受益行业高景气,农药价格始终处于高位,农药上市公司业绩普增。与此同时,多家农药企业“扎堆”IPO,欲叩响资本市场的大门。

其中,山东绿霸化工股份有限公司(以下简称“绿霸股份”)主营农药原药、农药制剂和精细化工中间体的研发、生产和销售,拟在沪市主板上市,募集资金13.5亿元。



卖百草枯年收入超3亿

图片

绿霸股份成立于1997年,是一家典型的家族企业,创始人为赵焱。

赵焱1977年考入山东农业大学植保系,毕业后任职于山东省农药研究所。1982年1月至1997年12月,近16年的时间里,赵焱历任山东省农药研究所第三研究室科员、主任及山东东方农药科技实业有限公司副经理、山东省农药研究所农药中试厂厂长。

1997年12月,40岁的赵焱辞职,创办了绿霸股份。

招股书显示,绿霸股份的实际控制人为为赵焱、赵传淑,一致行动人为赵然,三人分别直接持有公司37.75%、14.12%、8.83%的股份,合计控制公司60.70%的表决权股份。赵焱与赵传淑系父女关系,赵然为赵焱的弟弟。

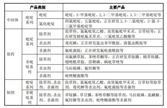
作为一家农药企业,绿霸股份是国内吡啶产业链最完整的公司之一,中间体产品包括吡啶、3-甲基吡啶四氯吡啶等,终端农药产品包括百草枯、敌草快、毒死蜱等。

图片

图源:绿霸股份招股书

绿霸股份的销售收入、利润也主要来源于吡啶产业链。

2019年至2021年(以下简称“报告期”), 绿霸股份实现营收分别为16.73亿元、23.2亿元、29.16亿元;归母净利润分别为6772.7万元、1.88亿元、2.57亿元。吡啶产业链销售收入占主营业务收入的比例分别为68.87%、76.70%和83.87%。

绿霸股份非吡啶系列产品主要包括马拉硫磷、氟铃脲等原药产品和草铵膦、草甘膦等制剂产品,正在研发或建设的非吡啶系列产品主要为苯唑草酮和草铵膦。

分产品看,近三年,绿霸股份农药原药产品收入占比攀升,2021年占比达到53.37%。原药收入的主要组成部分是除草剂,报告期各期,除草类原药占原药收入的比例分别为70.43%、75.6%和79.36%。

图片图源:绿霸股份招股书

在除草剂产品中,百草枯每年为绿霸股份贡献了3亿元左右的收入。报告期内,绿霸股份百草枯的销售收入分别为2.81亿元、3.95亿元、3.9亿元,占营收的比例分别为16.77%、17.04%和13.39%,全部出口到美国、澳大利亚、非洲等未禁用地区。

百草枯价格低廉,使用效果好,曾经位列中国生产和使用量第二位,是年销售10余万吨、年使用面积超过5亿亩的“农药之王”。但百草枯对人毒性较大,无特效解毒剂,又被称为“死亡之水”。

自2014年7月1日起,国内撤销百草枯水剂登记和生产许可、停止生产,保留母药生产企业水剂出口境外使用登记、允许专供出口生产。

到2016年7月,国内百草枯水剂停止使用,百草枯产品只能用于出口,不得在境内销售。目前,巴西、泰国、欧盟等二十多个国家和地区已禁限用百草枯。

国内原有十余家百草枯生产企业,经过不断整合,目前仍在规模化生产的主要有ST红太阳(000525.SZ)、先正达、江苏诺恩作物科学股份有限公司、绿霸股份等六家企业,行业集中度较高。根据中国农药协会统计,2021年,绿霸股份百草枯产量在国内排名第六。



绿霸的农药“朋友圈

图片

根据统计,一种新农药自开发至上市需要10年以上的时间和最高达到3.5亿美元的研发投入。

目前全球仅先正达、拜耳、巴斯夫、科迪华少部分顶尖跨国农药公司掌握专利农药的研发技术,绿霸股份等国内绝大多数农药企业都还走在仿制药的路上。

在研发投入上,2019年至2021年,绿霸股份的研发投入分别为2627.81万元、5525.68万元、6252.01万元,占营收的比例分别为1.57%、2.38%、2.14%。

值得关注的是,绿霸股份与行业内多家公司并非完全是竞争对手,而是存在业务合作。

据了解,绿霸股份的中间体产品主要客户包括医药生产型企业与农药原药生产型企业;原药产品下游主要为制剂生产型企业;制剂类产品的下游主要为农药经销商。

境外销售方面,绿霸股份主要客户包括先正达、纽发姆、UPL等。

另据招股书显示,报告期内,ST红太阳、润丰股份一直位列绿霸股份的前五大客户。2021年,绿霸股份对润丰股份的销售额为1.28亿元,占营收的比例为4.4%;对ST红太阳的销售额为1.07亿元,占营收的比例为3.66%。

与此同时,ST红太阳在2019年和2020年还是绿霸股份的第二大和第四大供应商,中农立华(603970.SH)在2021年位列绿霸股份的第一大供应商,绿霸股份该年采购金额为2.96亿元,占当期采购总额的比例为14.98%。

此外,绿霸股份还与业内公司存在股权关系上的交集。

例如,绿霸股份在新三板终止挂牌时,中农立华持股2%,为绿霸股份的第九大股东。同时绿霸股份实控人赵焱家族还通过实际控制的济南信博投资有限公司持有润丰股份2.84%的股份。据山东商报报道,2013年,赵焱曾向山东农业大学教育发展基金会捐赠润丰股份180万股。



新“农药王者”草铵膦

图片

目前,国内农药企业大致可分为原药企业、制剂企业和“中间体+原药+制剂”产业链一体化企业三大类。国内农药行业的竞争主要体现为这三类企业间的竞争。

近年来,部分中间体企业借助自有优势,参与向下延长产业链整合农药原药企业;部分头部制剂企业在渠道扩大、盈利提升后尝试向上游原药领域延伸,意图获取行业竞争的主动权;不少原药企业为了增强市场竞争能力,也已踏入制剂领域。

相比之下,产业链一体化企业通过制剂发展拓展了盈利空间,通过中间体发展提高了供应稳定性,降低了生产成本,最终提高了企业的抗风险能力和盈利机会。

A股农药上市公司中,ST红太阳、利民股份、中农联合等均为“中间体+原药+制剂”产业链一体化企业。

今年以来,已有7家农药公司向A股发起冲刺:农心科技于8月份成功登陆深交所,广康生化、泰禾化工创业板IPO均已过会,久易股份创业板IPO处于“已问询”状态,正邦作保冲刺深交所主板IPO,绿亨科技于12月9日在北交所上市。

其中,农心科技和绿亨科技仅经营利润额最高的制剂产品,其余农药企业均为“中间体+原药+制剂”产业链一体化企业。

从产品布局来看,中农联合、正邦作物将杀虫剂作为核心产品,美邦药业、农心科技、广康生化和绿亨科技将杀菌剂作为核心产品,润丰股份、久易农业、泰禾化工、山东绿霸将除草剂作为核心产品,颖泰生物的核心产品是杀菌剂和除草剂。

根据数据,2020年全球除草剂、杀菌剂、杀虫剂市场规模分别为274.07亿美元、168.04亿美元、156.81亿美元,占全球作物保护市场的比例分别为44.18%、27.09%、25.28%,其中除草剂占比最大

在除草剂中,草甘膦、草铵膦、百草枯和敌草快是全球四大灭生性除草剂。相较于草甘膦、百草枯等其他传统灭生性除草剂,草铵膦是天然产物的新型除草剂产品,具有杀草谱广、低毒、内吸好、活性高和环境友好等特点。草铵膦正在成为新的“农药王者”。

在百草枯被多国禁用的情况下,绿霸股份此次IPO同样“瞄准”了草铵膦。

招股书显示,绿霸股份拟募集资金13.5亿元,其中5.7亿元用于“年产8500吨草铵膦项目”,2.31亿元用于“年产5500吨L-草铵膦装置项目”,1.72亿元用于“年产2000吨氯氟吡氧乙酸酯高效低毒农药原药项目”,2.55亿元用于“年产30000吨盐酸(硫酸)羟胺精细化学品项目”,剩余3.5亿元用于补充流动资金。

L-草铵膦是天然物,又称精草铵膦,其除草活性为普通草铵膦的两倍,亩施用量仅为草铵膦的50%。

利民股份近期在接受机构调研时也表示,草铵膦在今年的市场表现中突出,现在市场需求还是在上升,粮食、能源危机将带动美洲地区大豆、玉米等转基因作物种植面积的增加;转基因作物的推广会带来草铵膦用量的增加。

目前来看草甘膦的产能已经受限,加上抗草甘膦的杂草增多,所以部分市场未来将由草铵膦来替代;以及国际市场尚有百草枯存量,这部分市场未来将由草铵膦及草甘膦替代。

2022年一季度至三季度,草铵膦均价为23.9万元/吨,同比增长16%。数据显示,2003年,全球草铵膦的市场只有1.95亿美元,2020年已增长至10亿美元。

在业内公司中,目前利尔化学草铵膦产能为1.85万吨,已是国内龙头企业,生产技术相较国内同行具有明显成本优势。在精草铵膦布局方面,利尔化学在津市、荆州、广安、绵阳等基地均有规划,其中津市2万吨、荆州6万吨、广安4.3万吨、绵阳3万吨。根据投资者问答,预计2023年6月津市项目能够投产。

受益草铵膦等产品需求及价格维持高位,2022年前三季度,利尔化学实现营收77.42亿元,同比增长80.92%;归母净利润14.92亿元,同比增长143.95%。

除利尔化学外,未上市公司永农生物也已实现精草铵膦的商业化量产。

相比之下,绿霸股份草铵膦、精草铵膦项目尚在建设中,“年产8500吨草铵膦项目”建设期为2年,“年产5500吨L-草铵膦装置项目”建设期为1年。

此外,吴頔研究员团队指出,草铵膦供给端压力持续,其中新安股份计划年内新增3000吨,利民股份计划新增5000吨,滨农、永农也有扩产规划。“若新增产能如期投放,我们认为草铵膦价格仍有较大下行压力。”

进入2023年,草铵膦价格下跌明显。数据显示,1月4日,草铵膦市场均价已跌至15万元/吨。


相关推荐