九倍体!昆明植物所成功解析九倍体木本竹的基因组

作者:MEPGT 李德铢 2024/9/11 14:29:09
竹子即竹亚科(Bambusoideae)是禾本科的一个重要分支,广泛分布于亚洲、非洲和拉丁美洲,约有1,700种。作为一类生长快、多年生的、可再生森林资源,木本竹子越来越多被用作木材的替代品,具有重要经济价值和生态价值。前期研究表明,木本竹子均为异源多倍体,具有长时间营养生长,一次性开花(可达到120年)等独特的生物学习性。多倍体是植物尤其是竹子进化的主要驱动力之一。竹子包含二倍体的草本竹子(2n

竹子即竹亚科(Bambusoideae)是禾本科的一个重要分支,广泛分布于亚洲、非洲和拉丁美洲,约有1,700种。作为一类生长快、多年生的、可再生森林资源,木本竹子越来越多被用作木材的替代品,具有重要经济价值和生态价值。前期研究表明,木本竹子均为异源多倍体,具有长时间营养生长,一次性开花(可达到120年)等独特的生物学习性。

多倍体是植物尤其是竹子进化的主要驱动力之一。竹子包含二倍体的草本竹子(2n=2x=20-24)、四倍体木本竹子(2n=4x=46-48)和六倍体木本竹子(2n=6x=70-72)。然而,已有的核型研究表明,少数的古热带木本竹子(paleotropical woody bamboos,PWB),如乌脚绿(Bambusa odashimae,拥有高达104条染色体。这些物种还表现出非整倍性,例如,乌脚绿有96、98、102、104条染色体。这些竹种的倍性水平尚不清楚,并对非整倍性缺乏合理的解释。

多倍体植物具有显著的优势,包括抗逆性、活力增强等。台湾“中央研究院”林崇熙团队发现乌脚绿在培养基中具有很好的活力并且能够在离体培养的条件下实现诱导开花和复壮。在试管中,研究人员利用细胞分裂素促进开花,生长素促进开花后恢复营养生长,这为探究激素调控木本竹开花提供了一个良好的实验体系。

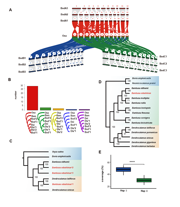
中国科学院昆明植物研究所李德铢团队,利用二代测序、三代测序(ONT)和染色质构象捕捉(Hi-C)技术,组装获得了乌脚绿高解析度的单倍型参考基因组,基因组大小为3.36G,contig N50为14.81M,杂合度为7.3%,挂载得到104条染色体,并且141,732个编码基因获得注释。通过与禾本科BOP分支的水稻、巨龙竹、麻竹基因组共线性分析,研究人员确认乌脚绿为九倍体,其亲本是六倍体竹子,分别来源于牡竹属Dendrocalamus以及簕竹属Bambusa)。

其中,簕竹属亲本提供2套单倍型基因组的遗传信息,而牡竹属亲本提供了一套单倍型基因组信息。据此推断,乌脚绿是属间与种间杂交起源的,具备3套单倍型基因组,并且每套单倍型基因组包含3个亚基因组(A、B、C亚基因组)的高复杂度的九倍体竹子。

同时,研究发现由于单倍型III的1条染色体的丢失,导致其体细胞的非整倍性。研究团队探究了乌脚绿不同亚基因组的表达模式,发现与A和B亚基因组相比,C亚基因组的基因数量最少,但是表达基因比例以及平均表达水平最高,这与研究团队最近在其它发表六倍体竹子中的结论一致。但是,在不同的单倍型基因组中,同源基因的表达偏好并不完全相同。

由于缺乏单倍型基因组,等位基因特异性表达(ASE)在竹子中的作用长期以来被忽视。通过ASE分析发现,属间杂交比种间杂交可检测获得更多的ASE基因。开花诱导期间ASE基因的平均数量(33.90%)高于诱导复壮时期(28.77%),这表明诱导开花过程中有更多的等位基因差异性表达。

该研究结果建立了杂交与竹子开花诱导之间的潜在联系,提示了等位基因差异表达对于竹子诱导开花可能产生的影响。另外,研究人员对诱导开花与复壮体系的11个不同发育阶段进行了转录组测序,发现细胞分裂素可能通过抑制开花关键基因CONSTANS(CO)与CONSTANS-like (COLs)基因表达来促进开花,而生长素通过促进CO与COLs的高水平表达恢复营养生长。这些发现有利于解析激素诱导竹子开花和复壮的分子调控机制。总之,乌脚绿的组培诱导开花体系以及高质量的参考基因组,为木本竹子的异源多倍体化、属间和种间杂交以及开花机制的研究,奠定了良好基础。

图片

图1 | 单倍型基因组和系统发育树


研究结果以Haplotype-resolved nonaploid genome provides insights into in vitro flowering in bamboos为题,近日发表在园艺学顶刊Horticulture Research上。中国西南野生生物种质资源库博士后王玉娇为论文第一作者,马朋飞研究员郭振华研究员李德铢研究员为论文通讯作者。该研究得到国家自然科学基金项目(31670227、32120103003)云南省青年人才项目(202105AC160022)等多个项目的支持。

图片

Yu-Jiao Wang, Cen Guo, Zhao Lei, Ling Mao, Xiang-Zhou Hu, Yi-Zhou Yang, Ke-Cheng Qian, Peng-Fei Ma, Zhen-Hua Guo, De-Zhu Li, Haplotype-resolved nonaploid genome provides insights into in vitro flowering in bamboo, Horticulture Research, 2024;, uhae250, https://doi.org/10.1093/hr/uhae250


Received

07 June 2024

Revision received

09 August 2024

Accepted

02 September 2024

Published

04 September 2024

昆明植物所1

相关推荐