柑橘高接换种,就是在原有老品种的枝干上改接优良品种,进行品种更新,有保持果树优良品质、提前结果等优点。高接换种管理得当,能达到一年成活,次年挂果,3~4年丰产目标,是柑橘品种更新的捷径。高接换种的对象● 果实品质差、产量低的不良品种● 柑橘园内混杂的劣株● 长期不结果的实生树● 树势严重衰退的老树● 需异花授粉或效益差的品种一般来说,基砧或中间砧要求骨干枝完好,树势健
柑橘高接换种,就是在原有老品种的枝干上改接优良品种,进行品种更新,有保持果树优良品质、提前结果等优点。高接换种管理得当,能达到一年成活,次年挂果,3~4年丰产目标,是柑橘品种更新的捷径。一般来说,基砧或中间砧要求骨干枝完好,树势健壮,树龄以20年生以下为宜。高接换种时要注意砧穗搭配,砧穗间必须具有较好的亲和性。● 酸柚砧只能高接柚的品种,不能高接甜橙、宽皮柑橘。
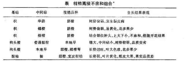
● 中熟温州蜜柑、甜橙、普通椪柑高接无核椪柑,具有较强的亲和力。● 温州蜜柑高接脐橙、柚、夏橙、普通甜橙、南丰蜜橘。● 普通甜橙高接良种甜橙;红橘高接甜橙、温州蜜柑。● 普通实生柚、枳作基砧高接良种柚,夏橙、椪柑高接脐橙。如果亲和性不好,会对高接树的生长、丰产性、果实品质等产生不良影响。(部分情况见下表)正常年份,最好的高接时间是2月下旬至4月上旬,在此期间,嫁接成活率高。其次是6月初至10月底,其中6~8月的高接的嫁接部位,主枝两侧是其最佳选择,并避免阳光直射接穗。● 嫁接时要考虑外界环境条件特别是气温的变化。气温高于36℃,或日平均气温在12℃以下,愈合组织生长缓慢,均不宜高接。● 春季高接,应在暖和无大风的晴天进行,避免在早晚气温太低时嫁接;夏、秋季气温高,避免在中午阳光强烈时嫁接。● 土壤干旱、雨天、雨后土太湿及有浓雾或强风天气均不宜嫁接,田间嫁接时要用湿毛巾包好接穗,避免风吹日晒,如土壤干旱,应在嫁接前7~10天结合施肥充分灌水1次,以保证成活率。高接换种要兼顾树形结构,尽可能降低嫁接部位。按自然开心形树形,保留3~4个分布均匀、直立的健壮主枝或粗侧枝作为高接枝,将其余的枝干全部截去。● 剪锯时要注意断口处平滑,切忌撕裂皮层和木质部。
● 锯大枝时,宜用手锯,先在枝的下方浅锯小半圈,然后自分叉点上部微斜向下部切下,以避免折裂使伤口不愈合。
● 对大伤口,要用利刀削平,并用薄膜包扎,或涂凡士林250克+多菌灵5克、黄油100克+硫菌灵2克等保护剂,以防水分蒸发,促进愈合。
春季用切接和腹接,以切接为主,结合切腹接,最好选单芽,成活后发芽生长良好;秋季用腹接。一般10年生以下的树嫁接口离地1m以下,每株嫁接10至15芽;10年生以上的树,宜在1.5m以下,每株嫁接25至30个芽。①切砧 将选作嫁接面上的剪口外缘斜削去一小块,然后沿形成层垂直或稍微向内切下,切口长约1.3厘米,不带木质部或上部显现木质、下部稍带木质。②削接穗 选有饱满芽的枝段,在芽下方1.5 毫米处用刀削一长削面,即用刀平削1刀,削面长1.4厘米左右,深度以达到形成层为准,留青见白。在长削面下端相反的一面,以45°角削断接穗(短削面) ,最后在芽上方0.2~0.3厘米处斜削1刀,将接穗削断,放入干净的湿毛巾内包住备用。③插接穗 将接穗长削面向内,插入砧木切口,如接穗与砧木纵切口的切面大小不一,要偏靠一边,使砧、穗的形成层对准,并使接穗长削面露出1~2毫米。④包扎薄膜 包扎多采用长25~30厘米、宽1~1.5厘米的聚氯乙烯塑料薄膜带,以嫁接处为中心,自下而上绑紧,封严伤口,露出芽眼即可。
①砧木削皮 在高接枝平滑的一侧,自上而下削1刀,深达形成层,长1.5厘米左右,将削皮切除2/3,保留下端1/3,以便承插接芽。②削芽 自接芽上方约0.5厘米处向芽下方直削1刀,削面长1.4厘米左右, 微带木质部,再在芽下约0.6厘米处斜削1刀将芽片取下,放入干净湿毛巾中备用。③嵌芽 拿住接芽的叶柄,将芽片嵌合在砧木削口中央,注意使两者形成层贴合。④包扎薄膜 先扎中下部,稳定芽片位置,再扎上部。夏季和早秋(8月下旬)嫁接,要露出芽眼。晚秋( 9~10月)嫁接,应将接芽全部封闭,不露芽眼,包扎完后打个活结即可。注意在高接枝上保留少量有叶枝作为辅养枝,以制造一定养分供给接穗及树体生长,待高接的接穗恢复生长后再分批去除。1、检查成活。高接后15~20天检查成活情况。没有成活的要及时补接;晚秋芽接未活的,可在次年春季补接。2、解除薄膜。切接的应在接穗新梢老熟木质化时才能解膜。解膜过早,愈合不牢固;过迟,则造成缢痕,影响生长。3、剪砧。秋季芽接的,于第2年2月下旬或3月上旬萌芽前从接芽上方1~2厘米处剪除砧木。春、夏和早秋芽接的,可行二次剪砧。4、除萌。高接后由于树体养分充足,砧木与中间砧上常抽发大量萌蘖,应除去离接芽15至20cm范围内的砧芽。下部的砧芽除徒长枝外,一般保留作辅养枝。5、摘心。接穗新梢生长到20~30厘米时,要加以摘心,促发分枝,并使基部生长粗壮。6、刷白。对裸露的枝干,在5月下旬和11月下旬及时刷涂白剂,防止日灼、冻裂。7、疏花。高接第1年,以扩大树冠为主,如接穗新梢上出现花蕾,应及时摘掉,以减少养分消耗。除以上需要注意的外,还应该加强肥水管理与病虫害的防治工作。