关于土壤调理剂的知识

作者:微生物肥料 2023/2/15 14:42:05
近些年,随着我国土壤质量退化问题的逐渐严重,土壤调理得到了越来越多人的关注,土壤调理剂也顺势火了起来。我们先来了解一下相关概念:● 土壤调理主要是指通过物理、化学或微生物的手段对土壤进行改良的行动。● 土壤调理剂加入土壤中用于改善土壤的物理和(或)化学性质,及(或)其生物活性的物料。如我们调节土壤酸性度所用的生石灰、紫砂土等。● 商品土壤调理剂多为复合型制剂,某一种调理剂同时具备多种特性和作用,以

近些年,随着我国土壤质量退化问题的逐渐严重,土壤调理得到了越来越多人的关注,土壤调理剂也顺势火了起来。我们先来了解一下相关概念:

● 土壤调理主要是指通过物理、化学或微生物的手段对土壤进行改良的行动。

● 土壤调理剂加入土壤中用于改善土壤的物理和(或)化学性质,及(或)其生物活性的物料。如我们调节土壤酸性度所用的生石灰、紫砂土等。

● 商品土壤调理剂多为复合型制剂,某一种调理剂同时具备多种特性和作用,以改良土壤障碍因子为主要功能,同时兼顾土壤肥力和植物营养,甚至是微生物状况,少量添加了一些肥料或微生物制剂。

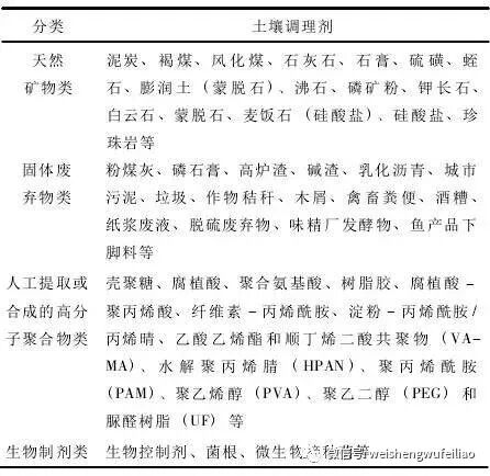
土壤调理剂的种类

图片

土壤调理剂通常按照主要原料或功效特点来进行分类。下表是按照主要原料来进行分类:

土壤调理剂的分类

图片

资料来源:《 土壤调理剂的研究和应用进展》 孙蓟锋

按照功效特点可大致分为矿物源调理剂、土壤调酸调碱剂、疏松剂或免深耕剂三类。

● 矿物源调理剂目前用作土壤改良调节剂的矿物源主要有石灰石、白云岩、膨润土、泥炭、泥炭蓝铁矿、蛭石、硅藻土、皂石、海泡石等。这些矿物常具有特殊的物理性质,用于改良土壤。

● 调酸、调碱剂 以碱渣为主原料生产的粉状酸性土壤调理剂,是比较有效的酸性土壤调理剂之一。碱渣是制碱厂的废弃物,主要成分为碳酸钙、硫酸钙等钙盐和氢氧化镁等,偏碱性(pH9~12),富含钙、镁、硒等作物生长有益元素。

● 疏松剂或免深耕剂通过水分激活它的有效成分而垂直作用于土壤,将被土壤吸附的氢离子游离出来,增加土壤阳离子交换量,使土壤形成更多的孔隙,改善土壤团粒结构,增强土壤的透气性和肥水渗透能力,从而达到疏松土壤的目的。

土壤调理剂的主要功能

图片

● 调节土壤砂粘比例,改善土壤结构,促进团粒结构形成;提高土壤保水持水能力,增加有效水供应。

● 调节土壤 pH值,降低或减少铝毒危害;改良盐碱土,调节土壤盐基饱和度和阳离子交换量。

● 调理失衡的土壤养分体系,促进有 效养分供应;修复污染土壤,重金属离子钝化作用。

● 调节土壤微生物区系,保持土壤微生物环境良好。

土壤调节剂的使用注意事项


1、根据土壤实际情况使用

使用土壤调理剂,目的是改善土壤存在的 耕性差、盐碱、酸化、有毒物质污染、养分失衡等现象。所以需要从土壤的实际情况出发,选择合适自家土壤的产品,针对性的使用,才能收到良好的效果。土壤调理剂也并非所有土地或环境上都能随意使用。

2、配合常规肥料使用

这里需要明确一下,土壤调理剂的主要作用是改善土壤环境,解决土壤障碍性问题。商品类的复合型稍含一些养料,但并不能直接当做肥料使用,甚至是代替肥料。

土壤调理剂必须与当地常规用肥共同使用,最佳配合施用方案则需要根据当地土壤的质地、盐分、水肥条件及经济效益等因素,通过田间试验来确定。

3、避免过度使用

土壤调理剂的主要作用是改良土壤的偏酸、偏碱、盐渍化以及板结状态,因此不能长期使用,否则会导致过度矫正而更不利于蔬菜生长。因此,土壤调理剂应根据不同的恶化情况使用不同的数量及次数。

4、注意使用方法

土壤调理剂在使用上一定要注意使用方法。以土壤疏松及免深耕调理剂为例,它需要根据不同的土质类型来掌握正确的用量。

对于土块板结、粘性大、水肥分布不均、耕作层较浅的土壤,每年使用2次,以后逐年减少用量直至不施。


在使用时一定要正确掌握用量,用量过低难以达到改良效果;用量过高或施用次数过多,则会造成浪费。

水是土壤免耕剂的生物活性载体,如果土壤里没有充分湿润的水分,免耕剂的生物活性就不能激活。因此,使用土壤疏松及免深耕调理剂以后要保持土壤有一定的湿度。

随着耕种面积的增加、重茬、化肥超量使用等,土壤问题仍会加剧,土壤调理剂的使用将会越来越广泛。

目前,市场上土壤调理剂鱼龙混杂,缺乏规范,质量参差不齐,宣传功效也是各种各样。个别调理剂的实际使用效果与其宣传大相径庭,有的甚至会产生副作用,如用矿渣下脚料为原料的,有造成土壤重金属积累的风险。

在这里提醒广大农民朋友,在使用土壤调理剂时,要认准产品生产企业和商标,选择优质的产品!


相关推荐