华中农业大学油菜遗传改良创新团队揭示染色体重组调控新机制

作者:华中农大 2024/7/27 13:58:46
减数分裂是真核生物有性生殖过程中的核心事件, 既保证了物种世代间染色体数目的恒定, 又带来了遗传多样性。在减数分裂中,染色体交叉重组(crossover,CO)确保了同源染色体精确分离,同时又产生了新的遗传变异,为作物育种提供了遗传基础。一方面提高重组可以加快优良基因/位点聚合速度,克服连锁累赘;反之,降低重组可用于保持杂合基因型。交叉重组在染色体上的数量和分布受到交叉促进和干涉机制的共同控制。染

减数分裂是真核生物有性生殖过程中的核心事件, 既保证了物种世代间染色体数目的恒定, 又带来了遗传多样性。在减数分裂中,染色体交叉重组(crossover,CO)确保了同源染色体精确分离,同时又产生了新的遗传变异,为作物育种提供了遗传基础。一方面提高重组可以加快优良基因/位点聚合速度,克服连锁累赘;反之,降低重组可用于保持杂合基因型。交叉重组在染色体上的数量和分布受到交叉促进和干涉机制的共同控制。染色体轴是调节交叉形成的重要结构,然而其具体功能和作用机制仍不清楚。


近日,华中农业大学作物遗传改良全国重点实验室和国家油菜工程技术研究中心油菜遗传改良创新团队在The Plant Cell上发表了题为ASYNAPSIS3 has diverse dosage-dependent effects on meiotic crossover formation in Brassica napus的研究论文,揭示了甘蓝型油菜染色体轴蛋白BnaASY3对染色体重组具有剂量依赖性的多重效应。

图片

该研究利用异源四倍体甘蓝型油菜中基因拷贝数多的优势,通过CRISPR/Cas9基因编辑技术创建了一系列Bnaasy3突变体(包括突变一对BnaASY3等位基因的突变体Bnaasy3aaCC和Bnaasy3AAcc、仅存在一个BnaASY3功能基因的突变体Bnaasy3aaCc和Bnaasy3Aacc、BnaASY3完全缺失突变体Bnaasy3aacc),并考察了BnaASY3在染色体上的蛋白剂量。研究发现,在突变体Bnaasy3aaCC和Bnaasy3AAcc中,BnaASY3在染色体上的蛋白剂量与野生型无显著差异;而在突变体Bnaasy3aaCc和Bnaasy3Aacc中,BnaASY3蛋白剂量较野生型降低了约60%-70%;突变体Bnaasy3aacc中检测不到BnaASY3的信号(图1)。


图片

图1、 BnaASY3在不同细线期和粗线期染色体上的免疫荧光定位。


通过考察结实率和花粉染色等,作者分析了不同BnaASY3蛋白剂量对油菜育性的影响,发现当BnaASY3完全缺失时,植株结实率严重下降,花粉严重败育;当一个功能性BnaASY3基因的存在时植株结实率和花粉育性可以得到较大程度恢复(图2)。四分体分析表明不同剂量的BnaASY3蛋白对减数分裂造成了不同程度的影响(图2)。


图片

图2、Bnaasy3突变体生长发育表型分析。


进一步,利用染色体展片和免疫荧光等细胞学手段,该研究发现当四个BnaASY3等位基因同时突变时,同源染色体联会受到严重破坏,交叉数量急剧减少,引起大量单价体形成,证明BnaASY3在促进重组中具有重要作用。与BnaASY3完全缺失突变体相比,一个功能性BnaASY3基因的存在可以在很大程度上挽救同源染色体联会和二价体的形成;而一对BnaASY3等位基因可以完全回补这些缺陷(图3;图4),证明BnaASY3在调控重组中具有剂量效应。


图片

图3、同源染色体联会对BnaASY3剂量敏感。

图片

图4、BnaASY3蛋白剂量对减数分裂行为的影响。


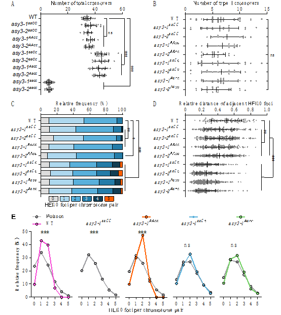
进一步分析染色体重组情况,BnaASY3完全缺失造成交叉数量严重下降,说明BnaASY3对重组具有重要作用。有趣的是,当只有一个BnaASY3基因存在时,与野生型相比,染色体重组数量显著提高,暗示BnaASY3剂量降低可以提高染色体重组频率(图4;图5)。


图片

图5、BnaASY3蛋白剂量对染色体重组的影响。


为理解BnaASY3剂量变化影响染色体重组的机制,作者分析了I类(干涉敏感性)交叉(BnaHEI10作为指示Maker)在每对染色体上的分布距离和数量,发现I类交叉在很大程度上表现为随机分布(图5;图6),暗示BnaASY3剂量的减少降低了交叉干涉力量,从而引起染色体重组数目的提升。


图片

图6、BnaASY3蛋白剂量调节染色体重组分布。


综上,该研究揭示了ASY3蛋白对染色体重组具有剂量依赖性的多重效应(图7),为染色体轴蛋白在植物染色体重组调控中的功能和作用机制提供了新见解,为将交叉重组操纵应用于作物育种提供了靶基因。


图片

图7、不同ASY3剂量下染色体重组模式图。


华中农业大学植物科学技术学院博士研究生初壘为论文的第一作者,华中农业大学作物遗传改良全国重点实验室和国家油菜工程技术研究中心杨超教授和易斌教授为论文共同通讯作者。华中农业大学油菜遗传改良创新团队张椿雨教授和德国汉堡大学Arp Schnittger教授对该工作给予了重要指导。该研究得到了国家科技创新2030-生物育种重大专项和国家自然科学基金的资助。


论文链接:

https://doi.org/10.1093/plcell/koae207

相关推荐