先正达胜诉 | 苯并烯氟菌唑和氟唑菌酰羟胺专利侵权案行政制裁公告

作者:中国农药工业协会 2025/12/4 16:59:49
近日,上海市奉贤区知识产权局发布了两份专利侵权纠纷行政裁决公告,谱析(上海)生物科技有限公司(以下简称“谱析公司”)被认定侵犯了先正达农作物保护股份公司和先正达集团股份有限公司(以下统称“先正达公司”)的两项关键化合物专利。具体而言,主要侵权事实如下:谱析公司通过其公司官网、以及该公司在第三方平台内经营的商铺实施了销售、许诺销售被控侵权“苯并烯氟菌唑(英文名称Benzovindiflupyr、CA

近日,上海市奉贤区知识产权局发布了两份专利侵权纠纷行政裁决公告,谱析(上海)生物科技有限公司(以下简称“谱析公司”)被认定侵犯了先正达农作物保护股份公司和先正达集团股份有限公司(以下统称“先正达公司”)的两项关键化合物专利。

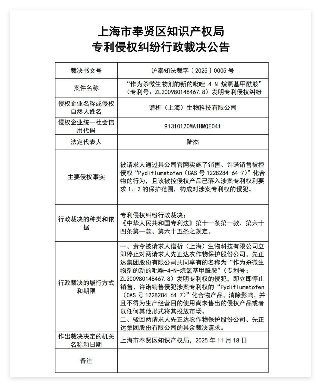
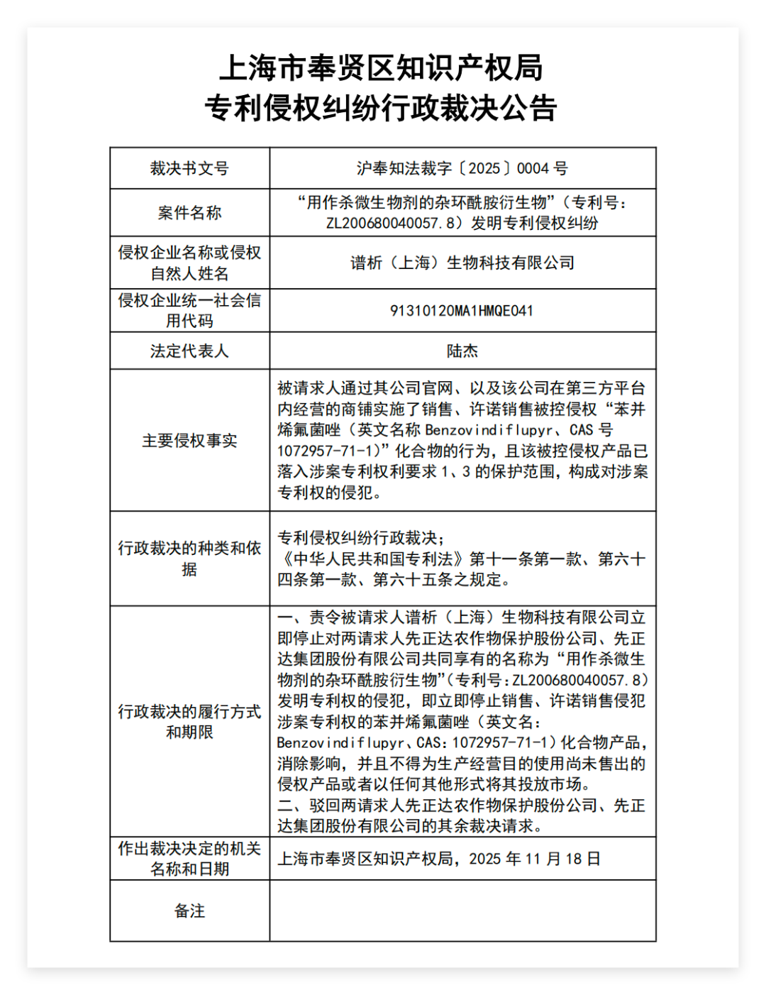
具体而言,主要侵权事实如下:谱析公司通过其公司官网、以及该公司在第三方平台内经营的商铺实施了销售、许诺销售被控侵权“苯并烯氟菌唑(英文名称BenzovindiflupyrCAS 1072957-71-1)”化合物的行为,且该被控侵权产品已落入涉案苯并烯氟菌唑化合物专利权利要求的保护范围,构成对涉案专利权的侵犯;谱析公司通过其公司官网实施了销售、许诺销售被控侵权“氟唑菌酰羟胺(英文名称PydiflumetofenCAS 1228284-64-7)”化合物的行为,且该被控侵权产品已落入涉案氟唑菌酰羟胺化合物专利权利要求的保护范围,构成对涉案专利权的侵犯。

据裁决公告,谱析公司被责令立即停止销售、许诺销售侵犯涉案专利权的苯并烯氟菌唑及氟唑菌酰羟胺化合物产品,并消除影响,并且不得为生产经营目的使用尚未售出的侵权产品或者以任何其他形式将其投放市场。

涉案两项专利是先正达研发的核心农药化合物专利:

第一项是专利号为ZL200680040057.8的“用作杀微生物剂的杂环酰胺衍生物”发明专利,核心化合物为苯并烯氟菌唑。


谱析公司通过其公司官网、以及该公司在第三方平台内经营的商铺实施了销售、许诺销售被控侵权“苯并烯氟菌唑(英文名称BenzovindiflupyrCAS 1072957-71-1)”化合物的行为,且该被控侵权产品已落入涉案苯并烯氟菌唑化合物专利权利要求的保护范围,构成对涉案专利权的侵犯。


第二项是专利号为ZL200980148467.8的“作为杀微生物剂的新的吡唑-4-N-烷氧基甲酰胺”发明专利,其核心化合物为氟唑菌酰羟胺。


谱析公司通过其公司官网实施了销售、许诺销售被控侵权“氟唑菌酰羟胺(英文名称PydiflumetofenCAS 1228284-64-7)”化合物的行为,且该被控侵权产品已落入涉案氟唑菌酰羟胺化合物专利权利要求的保护范围,构成对涉案专利权的侵犯。

苯并烯氟菌唑和氟唑菌酰羟胺是先正达公司开发的创新杀菌剂,相关产品包括美甜®、麦甜®夏甜®、珍甜®、益卉®等品牌,对小麦等主粮作物重大病虫害防控发挥着积极作用。据了解,目前在中国境内,只有先正达公司及其关联公司取得了苯并烯氟菌唑和氟唑菌酰羟胺原药及其相关杀菌剂制剂的农药登记。

依据相关法律,行政裁决书自作出之日起生效,主要处理“停止侵权”的行为禁令,侵权赔偿需另行民事诉讼。先正达可据此进一步向谱析主张经济损失赔偿。


值得一提的是,该案是奉贤区首次以口头审理方式审理的化学品发明专利侵权纠纷。因涉及专业技术,庭审特邀上海市知识产权保护中心技术调查官参与,保障了审理的专业性。


这两项裁决向农药及精细化工行业释放出明确信号:对核心化合物专利的侵权仿制行为将面临严厉行政制裁。


在全球农业科技竞争中,原创化合物研发投入大、周期长,仿制成本相对较低。此案有利于维护创新企业的市场竞争与研发回报,强化“保护知识产权就是保护创新”的行业共识,也为同类技术密集型企业提供了有效的维权参考。

相关推荐