解读:农药经营者的法律责任有哪些?

作者:农药科学与管理 2023/12/18 8:30:56
法律责任,是指法律关系主体由于其行为违法,因而应当承担的强制性消极法律后果。《农药管理条例》(以下简称“《条例》”)第七章法律责任第四十九条至第六十八条共16条,规定农药经营者法律责任的主要是第五十五条至第五十八条,农药经营者违反《条例》的法律责任主要是没收违法所得、违法经营的农药和用于违法经营的工具、设备等并处罚款;禁业责任和所经营农药造成人身、财产损害的赔偿责任。情节严重的,还应当由发证机关吊
法律责任,是指法律关系主体由于其行为违法,因而应当承担的强制性消极法律后果。《农药管理条例》(以下简称“《条例》”)第七章法律责任第四十九条至第六十八条共16条,规定农药经营者法律责任的主要是第五十五条至第五十八条,农药经营者违反《条例》的法律责任主要是没收违法所得、违法经营的农药和用于违法经营的工具、设备等并处罚款;禁业责任和所经营农药造成人身、财产损害的赔偿责任。情节严重的,还应当由发证机关吊销农药经营许可证。构成犯罪的,依法追究刑事责任。

农药经营者应当对其经营农药的安全性、有效性负责,自觉接受政府监管和社会监督(《条例》第五条)。农药经营者必须严格遵循《条例》规定的各项制度措施,从采购进货、销售推荐用药到农药废弃物回收处置等农药经营周期的每个环节履行农药经营者的责任和义务,防范经营风险。


一、农药经营者的

经营主体责任和义务


《条例》第四章规定,国家实行农药经营许可制度,农药经营者向农业主管部门申请农药经营许可证。

1.1  农药经营者主动作为的合规性行为

《条例》第二十四条至第二十七条旨在规定农药经营者应当主动作为的授权性和义务性行为,如农药经营者申请和许可,农药经营许可证,农药经营者采购农药渠道、进货查验和台账的规定;农药经营者销售农药和销售台账的规定、用药指导责任等。

1.2  农药经营者禁止性行为的规定

《条例》第二十八条针对我国农药市场突出的违法行为,从实际出发例举明示农药经营者禁止性行为:农药经营者不得加工、分装农药,不得在农药中添加任何物质,不得采购、销售包装和标签不符合规定,未附具产品质量检验合格证,未取得有关许可证明文件的农药;以及经营卫生用农药要分柜销售,经营其他农药不得兼营食品、饲料等保障经营安全的规定。

1.3  农药经营者两种特殊法律责任的规定

《条例》第四十六条规定,假农药、劣质农药和回收的农药废弃物等应当交由具有危险废物经营资质的单位集中处置,处置费用由相应的农药生产企业、农药经营者承担。
《条例》第六十四条是关于生产、经营的农药造成人身、财产损害的民事法律责任的规定。农药使用者从方便维权角度出发可选择农药经营者作为被告提起民事诉讼。本条规定重点在于诉权明示,同时明确生产者和经营者损害赔偿责任划分原则。


二、农药经营者违规的法律责任


农药经营者违反经营主体责任的规定,要依法承担相应的法律责任。本文重点讨论行政责任和民事责任。

2.1  非法经营农药的法律责任(第五十五条)

非法经营农药包括未取得农药经营许可证经营农药、经营假农药和在农药中添加物质,属于最严重的农药经营违法行为,非法经营农药的行政处罚不低于5,000元。第三款中的“责令限期改正”,属于前置条件,即在作出正式处罚决定之前,必须先责令改正,逾期拒不整改或者整改后仍不符合规定条件的,才能予以处罚(吊证);及时改正的不予处罚。对(二)(三)项行为“情节严重”行政处罚决定予以吊证的,应根据行政处罚自由裁量基准予以判定,并在执法文书中对涉案行为是否构成“情节严重”予以明示。但限制使用农药定点农药经营许可证的吊销,依据《农药经营许可证管理办法》由省级农业主管部门作为发证机关决定。
2.1.1  严厉打击无证“黑店”经营
从事农药经营,必须依法取得农药经营许可证。对于未取得农药经营许可证经营农药的,责令停止经营,没收违法所得、违法经营的农药和用于违法经营的工具、设备等;按照货值金额并处罚款;构成犯罪的,按照《刑法》第二百二十五条非法经营罪的规定,追究相应的刑事责任。对于取得农药经营许可证经营农药(限制使用农药除外)而经营限制使用农药的,按《农药经营许可证管理办法》第二十一条规定,超出经营范围经营限制使用农药,或者利用互联网经营限制使用农药的,按照未取得农药经营许可证处理。对于既无证经营,又经营假农药,应在本条规定的处罚幅度内从重处罚。
2.1.2  严厉打击经营假农药行为
《条例》第四十四条在“以非农药冒充农药或者以此种农药冒充他种农药的;所含有效成分的种类、名称与产品标签或者说明书上注明的农药有效成分的种类、名称不符的”为假农药定义的基础上,对假农药的认定做了扩充,采用法律拟制的方式规定禁用的农药、未取得登记的农药、未附具标签的农药“按照假农药处理”。禁用的农药、未取得登记的农药、未附具标签的农药虽不是本条第一款规定的假农药,但在行政法律责任追究上适用假农药的处罚条文。所谓禁用的农药是指国务院农业主管部门等向社会公布的禁止使用的农药。
2.1.3  严厉打击非法添加
《条例》第二十八条规定,农药经营者不得加工、分装农药,不得在农药中添加任何物质。加工、分装农药属于农药生产行为,应当依法办理农药生产许可证;经营者在农药中添加物质,可能对农产品质量安全造成严重隐患,对生态环境和人畜安全构成严重威胁。

2.2  经营劣质农药的法律责任(第五十六条)

对劣质农药的法律责任与经营假农药不同,经营假农药的处罚重,考虑到一般农药经营者缺乏质量检验手段,经营劣质农药的处罚相对较轻。《条例》第四十五条规定,不符合农药产品质量标准或者混有导致药害等有害成分的,认定为劣质农药;超过农药质量保证期的农药,按照劣质农药处理。该规定(超过农药质量保证期的农药,按照劣质农药处理)内容与联合国粮农组织将过期农药销毁处置的规定一致,不再将“失去使用效能的农药”列为劣质农药。农药经营者对超过质量保证期的农药一定要及时合规处理。
《条例》第二十四条、第二十五条依法确立了农药经营许可制度和农药经营许可证,其对应的法律责任―未取得农药经营许可证经营农药、经营假农药或者在农药中添加物质、经营劣质农药等非法经营农药的法律责任在《条例》第五十五条、第五十六条均有明确规定。

2.3  农药经营者违反《条例》禁止性规定和义务性规定的法律责任(第五十七条、第五十八条)

《条例》第五十七条、第五十八条集中对农药经营者违反禁止性规定、违反义务性规定经营行为的法律责任做了规定,农药经营者只要履行《条例》规定的相应的禁止性和义务性规范,与无(农药经营许可)证经营农药、经营假农药、劣质农药等非法经营农药无关的经营风险和法律责任大概率能够得以回避。
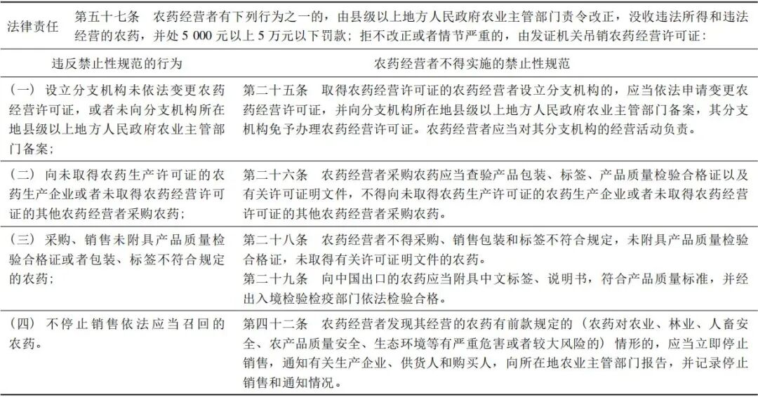
2.3.1  违反《条例》禁止性规定经营农药的法律责任(第五十七条)
农药经营者违反《条例》禁止性规定的法律责任及其对应的禁止性规范参见下表。
图片
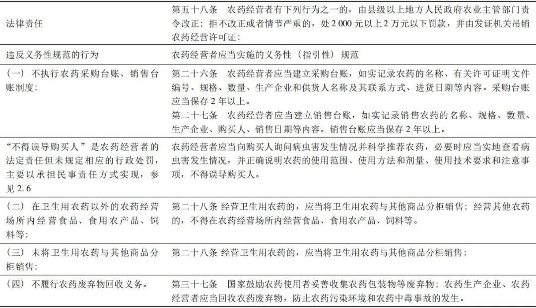
2.3.2  违反《条例》义务性规定经营农药的法律责任(第五十八条)
农药经营者违反《条例》义务性规定的法律责任及其对应的义务性规范参见下表。
图片
2.3.3  农药经营者采购和销售农药应尽的责任和义务
通过对《条例》第五十七条、五十八条规定的分析可知,对于一个取得农药经营许可证的农药经营者而言,采购和销售农药时履行《条例》规定的责任和义务可以最大程度地回避农药经营风险。
(1)采购的责任和义务,包括渠道限制、进货查验和采购台账。一是渠道限制,只能向取得生产许可的生产企业,以及取得经营许可的农药经营者购进农药。二是查验核对,要求箱有质量合格证,包装和标签合规,进货查验是农药经营者法定的责任和义务。必须加强农药产品的进货查验,可以将农药登记证号输入中国农药信息网(http://www.chinapesticide.org.cn)进行查验,凡需经核准事项与公布标签不一致的均属于不符合规定。根据《农药标签和说明书管理办法》(农业部令2017年7号),农药标签应标注可追溯电子信息码,不得使用未经注册的商标等。三是建立采购台账,如实记录农药的名称、有关许可证明文件编号、规格、数量、生产企业和供货人名称及其联系方式、进货日期等内容,保证农药溯源管理的可靠性和便利性。
(2)销售的责任和义务,包括销售台账、指导警示义务和用药服务。一是销售台账,如实记录销售农药的名称、规格、数量、生产企业、购买人、销售日期等内容。销售台账的趋势是农药经营电子化。二是指导警示义务,向购买人询问病虫害发生情况并科学推荐农药,必要时应当实地查看病虫害发生情况,并正确说明农药的使用范围、使用方法和剂量、使用技术要求和注意事项,不得误导购买人。在标签说明书明示的内容之外推荐用药构成误导的,承担有关民事责任。三是用药服务。限制使用农药的经营者还应当为农药使用者提供用药指导,并逐步提供统一用药服务(《条例》第三十三条第二款)。

2.4  农药经营者伪造、变造、转让、出租、出借农药经营许可证的法律责任(第六十二条)

取得农药经营许可证,是从事农药经营活动的前提。《条例》第四十七条规定,禁止伪造、变造、转让、出租、出借农药登记证、农药生产许可证、农药经营许可证等许可证明文件。为把好农药经营准入关,防止不符合法定条件的经营主体进入农药市场,必须严厉打击伪造、变造、转让、出租、出借农药经营许可证的行为。违反规定伪造、变造、转让、出租、出借农药经营许可证的,由发证机关收缴(伪造、变造的)或者吊销(转让、出租、出借的)农药经营许可证,没收违法所得并处罚款。
《条例》第二十五条规定,农药经营者应当对其分支机构的经营活动负责。农药经营者可依法向农业主管部门申请变更农药经营许可证。

2.5  农药经营者禁业的法律责任(第六十三条)

未取得农药经营许可证经营农药,或者被吊销农药经营许可证的,其直接负责的主管人员10年内不得从事农药生产经营活动。这是对有严重违法行为的农药经营主体的主管人员给予禁业处罚。农药经营者招用禁业人员从事农药生产、经营活动的,由发证机关吊销农药生产许可证、农药经营许可证。实践中已有司法机构宣布农药经营禁业人员的做法。
禁业规定,实际上是一种行业准入限制,也就是这些直接负责的主管人员自处罚决定之日起,10年内不得从事农药生产经营活动,充分体现了“四个最严”的要求,是对制售假劣行为的有力震慑。禁业规定在证券、新闻、体育、安全生产领域等也有类似规定,但证券、新闻、体育行业多由国家行业主管部门宣布认定从业禁业人员,安全生产责任领域受刑事处罚或者撤职处分的生产经营单位的主要负责人,自刑罚执行完毕或者受处分之日起,五年内不得担任任何生产经营单位的主要负责人。农药经营从业禁业针对的是直接负责的主管人员,按《条例》规定吊销农药经营许可证,直接负责的主管人员须被列为禁业人员。

2.6  经营的农药造成人身、财产损害的法律责任(第六十四条)

《条例》第六十四条是关于生产、经营的农药造成人身、财产损害的民事法律责任的规定。《条例》第六十四条与修订前的《条例》第四十五条(违反本条例规定,造成农药中毒、环境污染、药害等事故或者其他经济损失的,应当依法赔偿)明显不同,本条主要依据《侵权责任法》有关规定,参照了《消费者权益保障法》第四十条、《产品质量法》第四十三条的规定,从有利于保护农药使用者权益出发,规定生产、经营的农药造成农药使用者人身、财产损害的,农药使用者可以向农药生产企业要求赔偿,也可以向农药经营者要求赔偿。
值得注意的是,《条例》第二十七条第二款规定,“农药经营者应当向购买人询问病虫害发生情况并科学推荐农药,必要时应当实地查看病虫害发生情况,并正确说明农药的使用范围、使用方法和剂量、使用技术要求和注意事项,不得误导购买人。”《条例》规定农药经营者在出售农药时要遵循“开处方”的要求,“不得误导购买人”成为农药经营者的法定义务,但《条例》并未在法律责任章节规定农药经营者误导购买人应该受到行政处罚,农药经营者误导购买人可能要承担的经营风险集中体现在生产、经营的农药造成人身、财产损害的民事责任上,参见(2014)并民终字第769号民事判决书;而农药生产企业产品质量以外的风险可能体现农药产品警示缺陷上。
根据《条例》第三十八条规定,农作物药害事故由农业部门组织技术鉴定和调查处理。农业部门的技术鉴定和调查处理同其他行政部门的行政鉴定和调查处理一样,往往不具备强制执行力,最终还需要通过诉讼解决纠纷。

2.7  农药经营者承担假农药、劣质农药和回收的农药废弃物等处置费用的法律责任

第四十六条是关于假农药、劣质农药和回收的农药废弃物等合规集中处置和处置费用承担的法律责任的规定。《条例》第四十六条规定,假农药、劣质农药和回收的农药废弃物等应当交由具有危险废物经营资质的单位集中处置,处置费用由相应的农药生产企业、农药经营者承担;农药生产企业、农药经营者不明确的,处置费用由所在地县级人民政府财政列支。
《农药包装废弃物回收处理管理办法》(农业农村部 生态环境部令2020年第6号)第二十一条规定,农药经营者和农药包装废弃物回收站(点)未按规定建立农药包装废弃物回收台账的,由地方人民政府农业农村主管部门责令改正;拒不改正或者情节严重的,可处二千元以上二万元以下罚款。
《国家危险废物名录(2021年版)》第三条,列入本名录附录《危险废物豁免管理清单》中的危险废物,在所列的豁免环节,且满足相应的豁免条件时,可以按照豁免内容的规定实行豁免管理。
《国家危险废物名录(2021年版)》附录危险废物豁免管理清单如下表。
图片
据此,农药经营者对于满足相应的豁免条件的农药废弃物无须“交由具有危险废物经营资质的单位集中处置”,但应当承担相应的处置费用。

2.8  农药经营者违反《条例》的刑事责任

农药经营者违反《条例》规定构成犯罪的,依据《刑法》第一百四十条生产销售伪劣产品罪,第一百四十七条生产、销售伪劣农药罪,第二百二十五条非法经营罪承担相应的刑事责任。生产、销售假劣农药,使生产遭受较大损失(2万元)以上的,构成“生产、销售伪劣农药罪”。如果没有使生产遭受较大损失,但销售金额在5万元以上的,应认定为“生产、销售伪劣产品罪”。伪劣产品尚未销售,货值金额达到15万元以上的,构成“生产、销售伪劣产品未遂罪”。违反国家规定,生产、销售国家禁止生产、销售、使用的农药情节严重的,依照刑法第二百二十五条的规定以非法经营罪定罪处罚。非法经营罪同时又构成生产、销售伪劣产品罪,生产、销售伪劣农药、兽药罪等其他犯罪的,依照处罚较重的规定定罪处罚。但《条例》修订时扩充的“按照假(劣质)农药处理”能否适用于刑事定罪处罚有待于进一步明确。
来源:《农药科学与管理》2023年第9期;作者:高中华1  赵辉2  张金志3  张萍1  张荣全1  于辉1*(1.山东省农药检定所;2.济南市农业综合行政执法支队;3.青岛市农业行政执法支队)

相关推荐