中国化工产业结构转型步入“快车道”?

作者:化工平头哥 2024/1/18 10:16:03
在2023年12月27日,国家发发改委发布了《产业结构调整指导目录(2024年本)》,这是在2023年本基础上做了一定的修改。《产业结构调整指导目录》是指导我国化工产业发展方向的重要政策性文件,对于我国化工产业中的细分领域具有明确的政策性主导,并且还公布了“鼓励类”、“限制类”、“淘汰类”相关化工产业,对于此类产业在政策审批、发展趋势及项目咨询方面,在中国范围内具有十分重要的政策参考意义。本次发布

在2023年12月27日,国家发发改委发布了《产业结构调整指导目录(2024年本)》,这是在2023年本基础上做了一定的修改。

《产业结构调整指导目录》是指导我国化工产业发展方向的重要政策性文件,对于我国化工产业中的细分领域具有明确的政策性主导,并且还公布了“鼓励类”、“限制类”、“淘汰类”相关化工产业,对于此类产业在政策审批、发展趋势及项目咨询方面,在中国范围内具有十分重要的政策参考意义。
本次发布的《产业结构调整指导目录(2024年本)》,较2023年本具有哪些调整和变化?
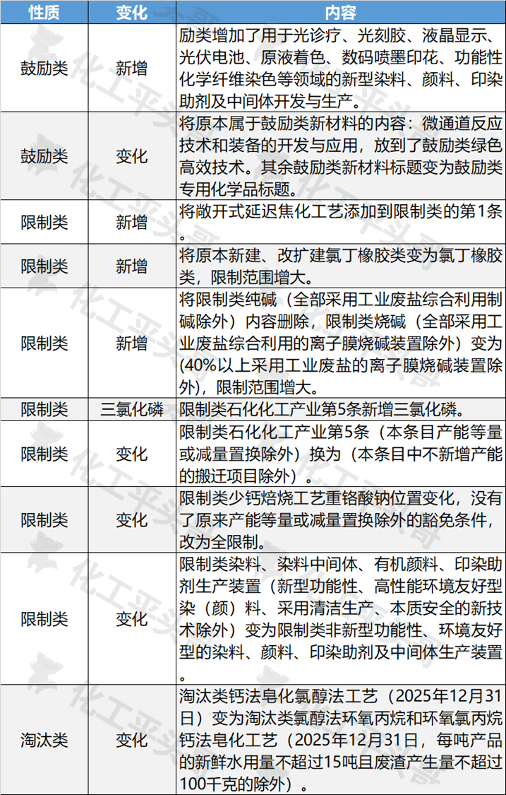
表1《产业结构调整指导目录(2024年本)》和2023年的差异性对比图片
数据来源:石化联合会轻烃芳烃专委会
为什么国家发改委发布《产业结构调整指导目录》越来越频繁?
据笔者观察到,最近几年发布的《产业结构调整指导目录》的具体时间为2023年和2019年,其中2019年发布后间隔了4年才有了最新的内容。而此次仅间隔1年,就已经发布了最新的《产业结构调整指导目录》,或向市场发布了以下几个信号?
第一,与新能源相关类新材料产品正在快速入局。
在此次发布2024年较2023年版本中,其中关于新增的用于光诊疗、光刻胶、液晶显示、光伏电池、原液着色、数码喷墨印花、功能性化学纤维染色等领域的新型染料、颜料、印染助剂及中间体开发与生产,新增到鼓励类化工项目中。这些新材料产品,很大程度上代表着新能源相关的新材料产品,如光伏电池、光刻胶、液晶显示及功能性化学染色纤维等新材料产品。
新能源行业的发展是中国化工产业发展的重要驱动力量,带动着我国新材料工业的升级迭代。新能源行业的发展带动着新材料产业的不断迭代,国家必须紧跟行业发展趋势,特别是对于不断涌现的新材料产品,都需要受到国家的政策支持和鼓励。所以,此次《产业结构调整指导目录》的高频发布,也是对化工及新材料产业快速发展的及时响应。
第二,中国化工产业结构正在快速转型。
从最新发布的2024本中可以看到,有诸多化工产业被列入到限制类发展条目中,其中包括与“氯”、“焦化”、“烧碱”、“磷”、“焙烧”、“印染”等关键字眼相关的产业,也在扩大器限制类范围。从这一点上可以看到,中国化工产业在于“高能耗”、“高污染”、“高资源性”的项目限制范围呈现扩大的趋势,对此类项目的发展政策要求不断提高,倒逼中国化工产业的转型提速。
中国化工产业自始至终存在高污染、高排放、高能量消耗的特点,行业特点较其他产业具有明显的发展局限性。国家对于此类产业的发展从2019年版中就已经十分明确,从2019年至今已有5年的时间,政策要求从限制到淘汰,从小范围到普遍范围。相关有实力的企业早已做了相关结构性调整,抓住发展趋势才能顺应时代发展浪潮。
第三,限制类发展项目逐渐扩大,重化工企业应尽快转型。
从最新发布的2024年本可以看到,作出的十项改变有7项为限制类化工项目,限制类化工项目范围的扩大和内容的增多,是国家政策对于传统化工产业发展态度的本质性转变。在此之前,化工产业的本质为更多的能源消耗和更高的污染排放,虽然这几年国家对于技术的推进导致很多企业已做了明显的改变,但依旧难改化工产业的本质特点。
另外,随着新能源行业的快速发展,新能源驱动下的新型化工产业呈现井喷,这一方面为化工政策的调整提出了崭新的思路和趋势性方向,另一方面很多化工企业也抓住了新能源这波浪潮实现了快速转型发展。所以从目前化工态势来看,化工政策和化工发展趋势都顺应了这一预判,也是中国化工产业发展的必然方向,而那些尚未作出改变的化工企业,特别是“重型”化工企业,未来将会面临新能源化工发展浪潮下的“反向吞噬”。
第四,碳达峰临近下的化工“达峰”压力。
在2030年碳达峰逐渐临近前提下,化工产业目前仅有在炼油和乙烯端有明确的规模化要求,但是化工产业毕竟是门类众多的产业,复杂性不言而喻,不可能针对每一个行业有具体的达峰政策要求出现,所以需要在宏观纬度进行发展限制。在这样的前提下,平头哥预计,可能会有更多的行业被列入到限制类发展范围中,予以逐渐降低化工行业达峰前的压力。
在这样的前提下,化工企业需要尽快作出改变,特别是技术革新迭代、产业链精细化延伸、新能源相关的化工转型等方面的改变,否则将会面临巨大的发展压力。


相关推荐