绿霸股份闯关A股,半数募资瞄准草铵膦

作者:中国农药工业协会 2023/2/17 10:44:57
近日,山东绿霸化工股份有限公司更新了招股书,公司拟在沪市主板上市。山东绿霸拟募资13.5亿元,分别用于年产8500吨草铵膦、年产5500吨L-草铵膦装置等5个项目。招股书显示,1997年6月20日,绿霸有限创始人之一周保东与山东燕山集团总公司下属公司济南燕牌集团有限责任公司签署协议书,约定济南四新化工厂将农药生产设备等相关资产以50万元的价格转让给周保东。1997年10月,周保东与赵焱相识并决定共

近日,山东绿霸化工股份有限公司更新了招股书,公司拟在沪市主板上市。山东绿霸拟募资13.5亿元,分别用于年产8500吨草铵膦、年产5500吨L-草铵膦装置等5个项目。


招股书显示,1997年6月20日,绿霸有限创始人之一周保东与山东燕山集团总公司下属公司济南燕牌集团有限责任公司签署协议书,约定济南四新化工厂将农药生产设备等相关资产以50万元的价格转让给周保东。


1997年10月,周保东与赵焱相识并决定共同创业,设立山东绿霸,从事农药生产经营相关业务。山东绿霸的董事长赵焱,可以说是实打实的科班出身。从山东农业大学植保系毕业后,赵焱在1982年进入到山东省农药研究所工作,历任第三研究室科员、主任及山东东方农药科技实业有限公司副经理、山东省农药研究所农药中试厂厂长。从1998年至2009年,任山东绿霸董事长兼总经理。


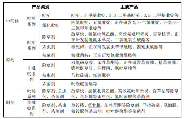
绿霸股份主营农药原药、农药制剂和精细化工中间体的研发、生产和销售,是国内以吡啶产业链和灭生性除草剂为特色的农化企业,产品功能覆盖除草、杀虫、杀菌等方面,广泛应用于农、林、牧等领域的病虫草防治及动物饲料、医药等领域。


目前,公司在吡啶产业链上已完成布局的产品较多,主要包括吡啶、3-甲基吡啶等中间体和氯氟吡氧乙酸、敌草快、百草枯、毒死蜱等原药及制剂产品。


2019-2021年及2022年上半年,绿霸股份吡啶产业链分别实现11.46亿元、17.76亿元、24.29亿元和21.194亿元销售收入,占主营业务收入的比例分别为68.87%、76.7%、83.87%和85.88%。

图片


从产品上看,近三年,绿霸股份农药原药产品收入占比攀升,从2019年的38.99%一路上升至2022年上半年的68.3%。原药收入的主要组成部分是除草剂,包括氯氟吡氧乙酸、敌草快和百草枯等。报告期内,除草类原药占原药收入的比例分别为70.43%、75.6%、79.36%和86.28%。

图片

其中,百草枯价格低廉,使用效果好,曾经位列中国生产和使用量第二位,是年销售10余万吨、年使用面积超过5亿亩的“农药之王”。但百草枯对人毒性较大,无特效解毒剂,又被称为“死亡之水”。


2012年4月24日,根据原农业部、工信部、原质检总局第1745号联合公告要求,自2014年7月1日起,撤销百草枯水剂登记和生产许可、停止生产,保留母药生产企业水剂出口境外使用登记、允许专供出口生产,2016年7月1日起停止百草枯水剂在国内销售和使用。国际市场方面,欧盟、巴西、泰国等国家或地区也对百草枯的使用出台了禁止或限制措施。


在除草剂产品中,百草枯每年为绿霸股份贡献了3亿元左右的收入,产品全部出口到美国、澳大利亚、非洲等未禁用地区。绿霸股份也坦言,若未来我国或境外其他国家或地区扩大百草枯等产品的禁用范围或者增加相关生产、使用限制,则可能会对公司的销售带来不利影响。


除了百草枯以外,绿霸股份现有产品毒死蜱原药及制剂也属于国家限用的农药,自2016年12月31日起禁止在蔬菜上使用。


对于绿霸股份产品可能存在的风险,监管也在反馈意见中要求其说明公司现有产品及募投项目产品的毒性级别、是否属于高毒农药,是否属于国家禁用或限用类型,是否属于限制类或淘汰类等。


在百草枯被多国禁用的情况下,此次IPO绿霸股份瞄准了草铵膦。相较于草甘膦、百草枯等其他传统灭生性除草剂,草铵膦是天然产物的新型除草剂产品,具有杀草谱广、低毒、内吸好、活性高和环境友好等特点。本次募集项目中,绿霸股份更是将一半以上的资金用于草铵膦项目。


绿霸股份草铵膦、精草铵膦项目尚在建设中,“年产8500吨草铵膦项目”建设期为2年,“年产5500吨L-草铵膦装置项目”建设期为1年。


此外,值得关注的是,绿霸股份与行业内多家公司并非完全是竞争对手,而是存在业务合作。


据了解,绿霸股份的中间体产品主要客户包括医药生产型企业与农药原药生产型企业;原药产品下游主要为制剂生产型企业;制剂类产品的下游主要为农药经销商。


境外销售方面,绿霸股份主要客户包括先正达、纽发姆、UPL等。


相关推荐