2024年第二批:224个农药产品拟获批登记!

作者:农业农村部农药检定所 2024/3/11 9:24:14
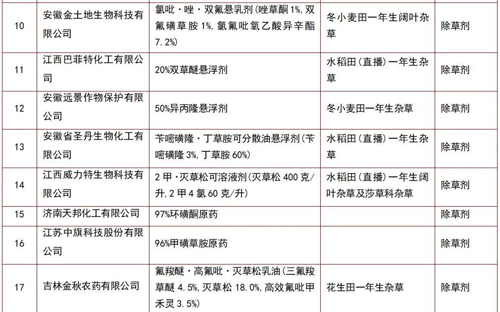
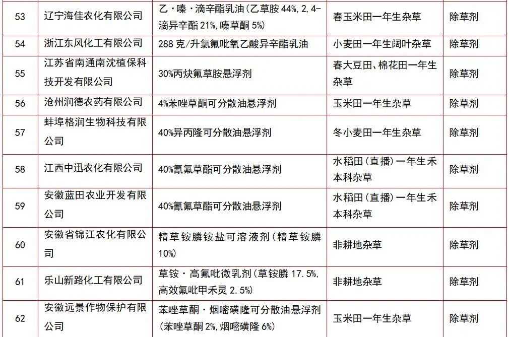
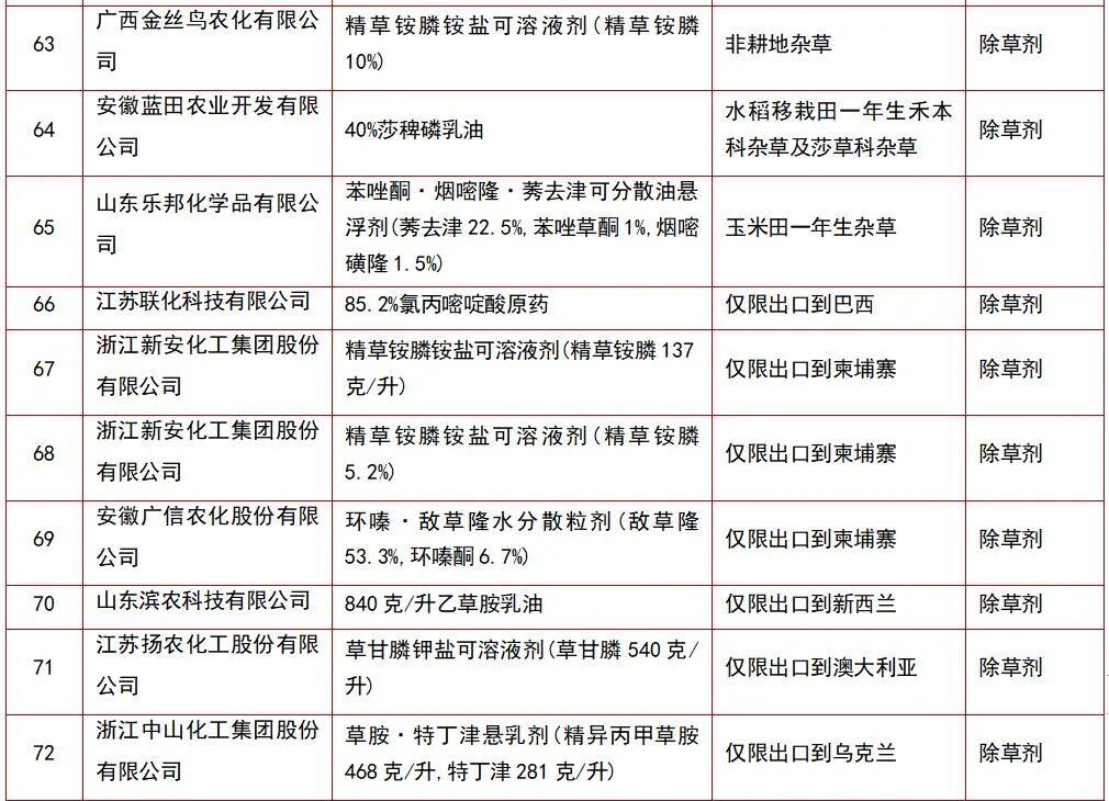
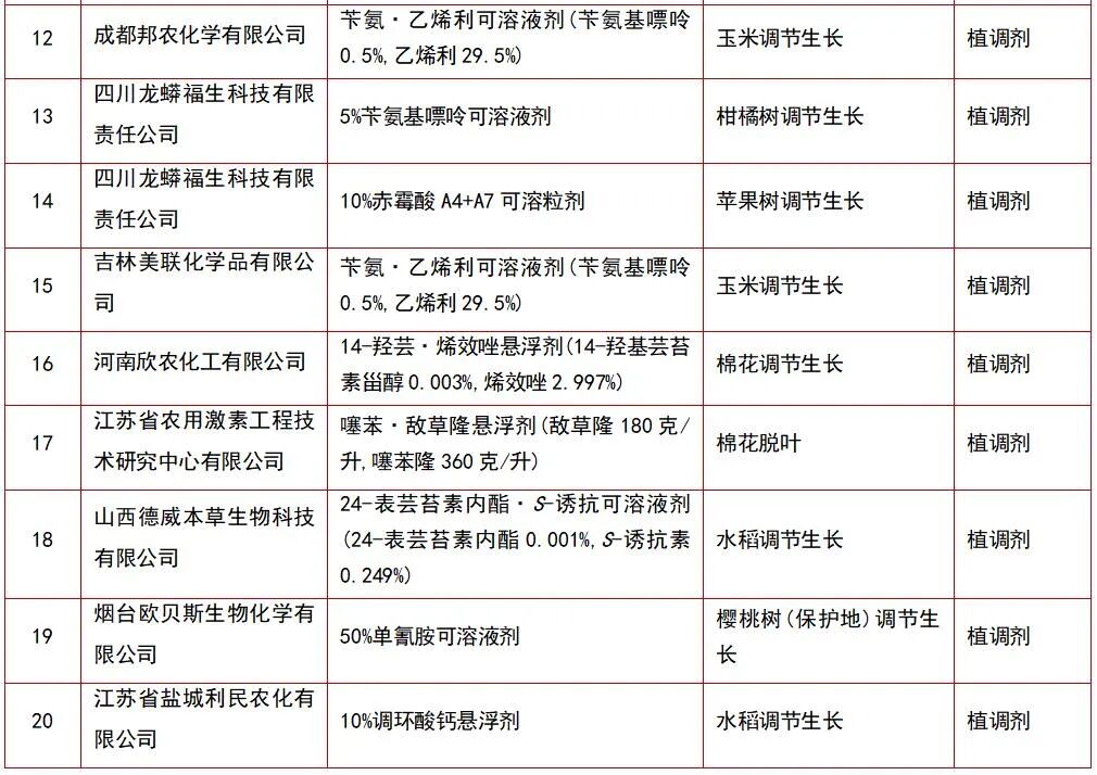
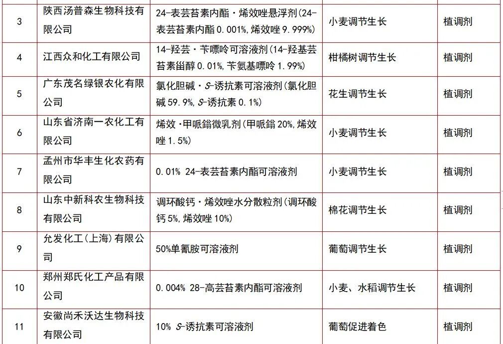
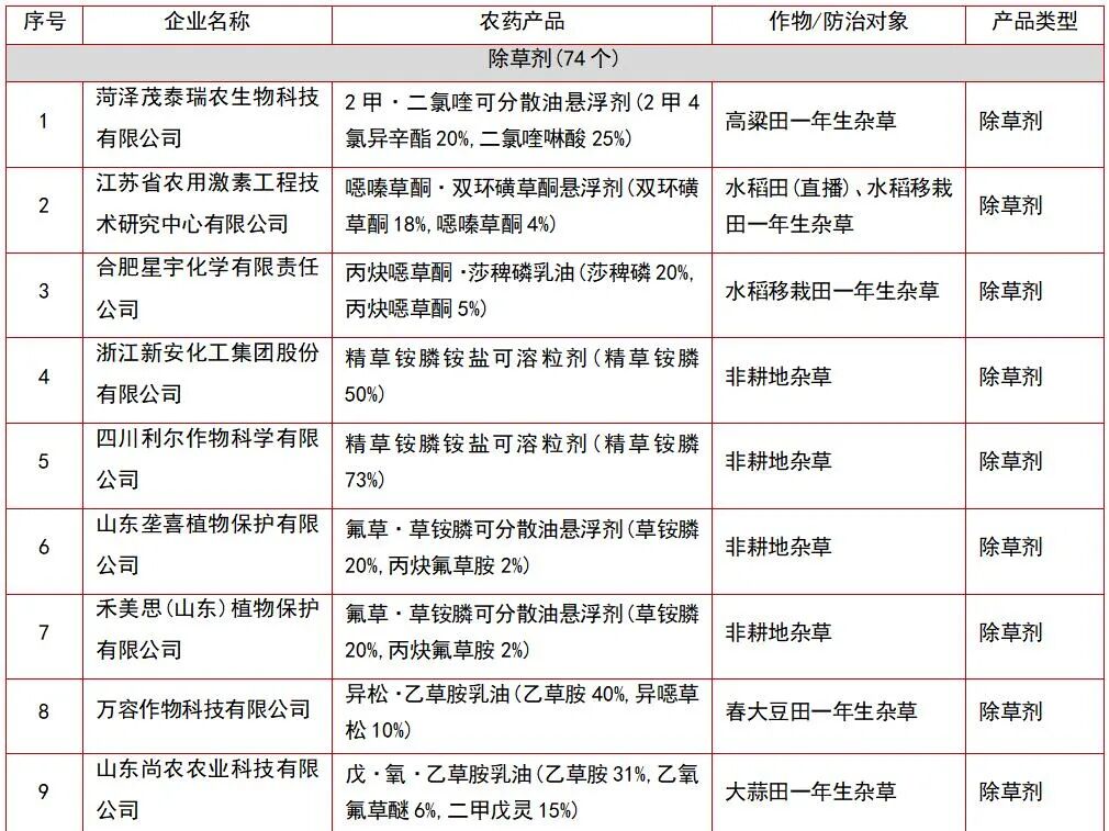
2024年2月29日,农业农村部农药检定所公示了2024年第2批拟批准登记农药产品名单。拟批准登记的224个农药产品包括:除草剂74个,杀虫剂70个,杀虫杀菌剂2个,杀菌剂42个,杀螺剂2个,杀螨剂10个,卫生杀虫剂4个,植物生长调节剂20个。表1  224个拟批准登记农药产品名单

2024年2月29日,农业农村部农药检定所公示了2024年第2批拟批准登记农药产品名单。

拟批准登记的224个农药产品包括:除草剂74个,杀虫剂70个,杀虫杀菌剂2个,杀菌剂42个,杀螺剂2个,杀螨剂10个,卫生杀虫剂4个,植物生长调节剂20个。

表1  224个拟批准登记农药产品名单

图片

图片

图片

图片

图片

图片

图片

图片

图片

图片

图片

图片

图片

图片

图片

图片

图片

图片

图片

图片

图片

图片

图片

图片

图片

图片
相关推荐