天津拟认定化工园区名单公示!(附2022年版认定评分标准)

作者:中国农药工业协会 2022/12/29 10:48:47
近日,天津市工业和信息化局公示拟认定化工园区名单,依据工业和信息化部等部委《化工园区建设标准和认定管理办法(试行)》(工信部联原〔2021〕220号)、《天津市化工园区认定评分标准(2022年版)》及相关规范标准,经园区自评、区级初审、市级专家评审、市相关部门确定,拟认定“南港工业区、大港石化产业园区”为化工园区。2022年12月14日,天津印发天津市化工园区认定评分标准(2022年版)。根据评分

近日,天津市工业和信息化局公示拟认定化工园区名单,依据工业和信息化部等部委《化工园区建设标准和认定管理办法(试行)》(工信部联原〔2021〕220号)、《天津市化工园区认定评分标准(2022年版)》及相关规范标准,经园区自评、区级初审、市级专家评审、市相关部门确定,拟认定“南港工业区、大港石化产业园区”为化工园区。


图片


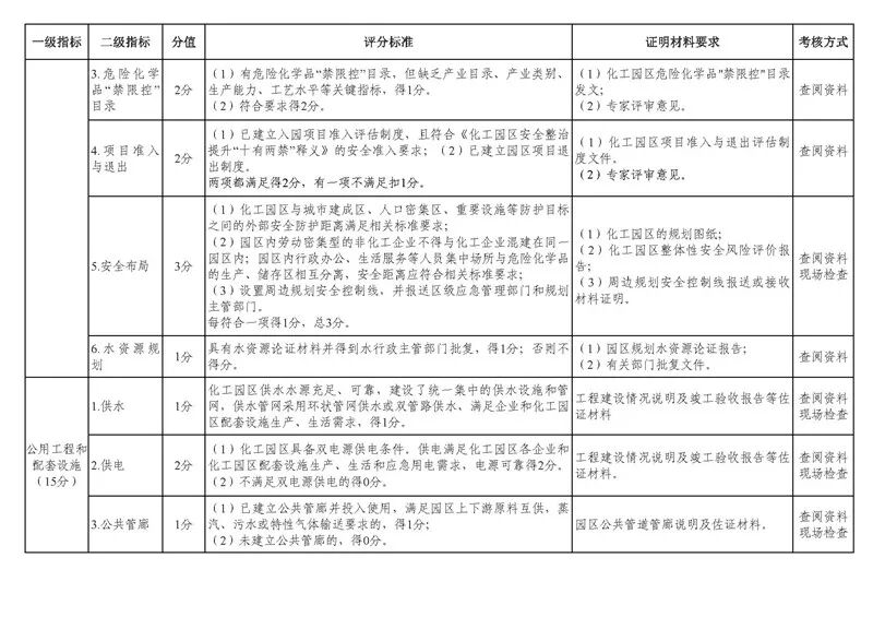
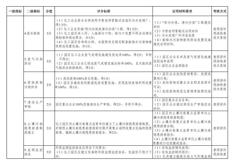
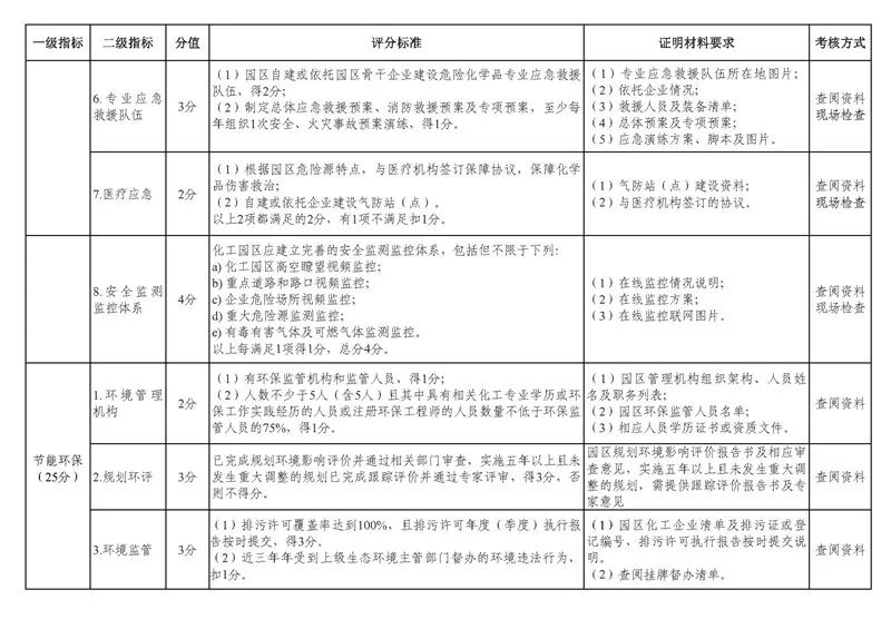
2022年12月14日,天津印发天津市化工园区认定评分标准(2022年版)。根据评分标准,化工园区存在以下情况之一的,直接判定为未通过化工园区认定。 

  • 园区无明确管理机构。 
  • 无明确的四至范围或化工园区外部安全防护距离不符合标准要求。 
  • 未依法开展规划环境影响评价、整体性安全风险评估。
  • 选址在地震断层、生态保护红线、永久基本农田、自然保护区、饮用水水源保护区以及其他环境敏感区等地段、地区。
  • 化工园区未制订危险化学品“禁限控”目录、未明确化工项目安全准入条件。
  • 化工园区内部布局不合理,企业之间存在重大风险叠加或失控。
  • 认定化工园区认定总评分未达到70分,或复核总评分未达到80分。

图片

图片

图片

图片

图片

图片

图片

图片

图片

图片

图片

图片



相关推荐