南农/江苏农科院联合揭示Fhb1抗小麦赤霉病的新机制

作者:小麦研究联盟报道 2024/4/25 14:25:06
小麦赤霉病是一种主要有禾谷镰刀菌引起的重大真菌病害,不仅导致产量损失,还会产生以脱氧雪腐镰刀菌烯醇(DON)为代表的真菌毒素,危害人畜健康。近年来,我国成为受赤霉病危害最严重的国家之一,年均发病面积约占小麦播种面积的20%,严重威胁我国粮食安全生产。培育和种植抗赤霉病小麦品种是控制该病害最有效的途径之一。Fhb1是目前为止效应最大的赤霉病抗性QTL,被广泛应用于小麦抗赤霉病育种中。Fhb1的关键基
小麦赤霉病是一种主要有禾谷镰刀菌引起的重大真菌病害,不仅导致产量损失,还会产生以脱氧雪腐镰刀菌烯醇(DON)为代表的真菌毒素,危害人畜健康。近年来,我国成为受赤霉病危害最严重的国家之一,年均发病面积约占小麦播种面积的20%,严重威胁我国粮食安全生产。培育和种植抗赤霉病小麦品种是控制该病害最有效的途径之一。Fhb1是目前为止效应最大的赤霉病抗性QTL,被广泛应用于小麦抗赤霉病育种中。Fhb1的关键基因—TaHRC (编码组氨酸富集钙结合蛋白)在2019年被克隆 (Li et al., Nat genetics, 2019; Su et al., Nat genetics, 2019),且TaHRC感(S)和抗(R)等位基因的编码蛋白仅在N端的前21个氨基酸存在差异,但其确切的抗感机制仍不清楚。
2024年4月23日,国际权威学术期刊Cell Host & Microbe在线发表了由南京农业大学植物保护学院李刚教授与江苏省农科院小麦遗传育种团队何漪副研究员合作完成的题为 “A phase-separated protein hub modulates resistance to Fusarium head blight in wheat” 研究论文(封面文章)。该研究揭示了Fhb1位点关键基因编码蛋白TaHRC通过“液-液”相分离驱动大分子凝聚复合体调控小麦抗赤霉病抗感的作用机制。
图片
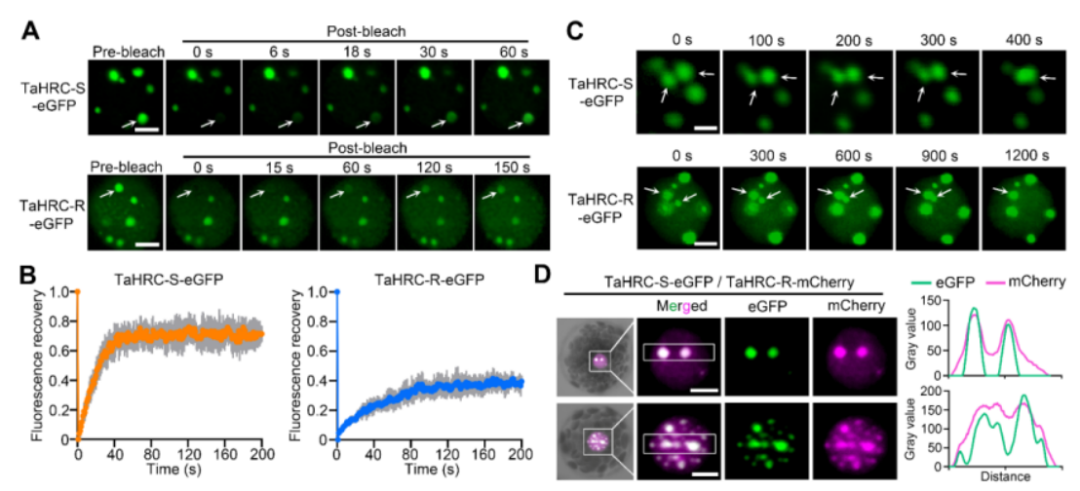
该研究首先利用基于小麦原生质体的瞬时表达体系,发现TaHRC-S和-R蛋白均能在细胞核中通过“液-液”相分离(LLPS)形成凝聚体,但凝聚体状态不同,其中TaHRC-S清晰明亮,TaHRC-R较为弥散;进一步通过荧光漂白(FRAP)和蛋白融合实验发现,TaHRC-S和-R蛋白凝聚体的分子间交换效率不同,TaHRC-S具有更强的LLPS能力(图1)。随后通过以等位基因自身启动子启动的稳定转化小麦植株,在自然条件下验证了这种细胞学的大分子凝聚体差异,并且该特征与TaHRC-S和-R的感/抗功能相关联。
图片
图1: TaHRC-S和-R蛋白形成核凝聚体
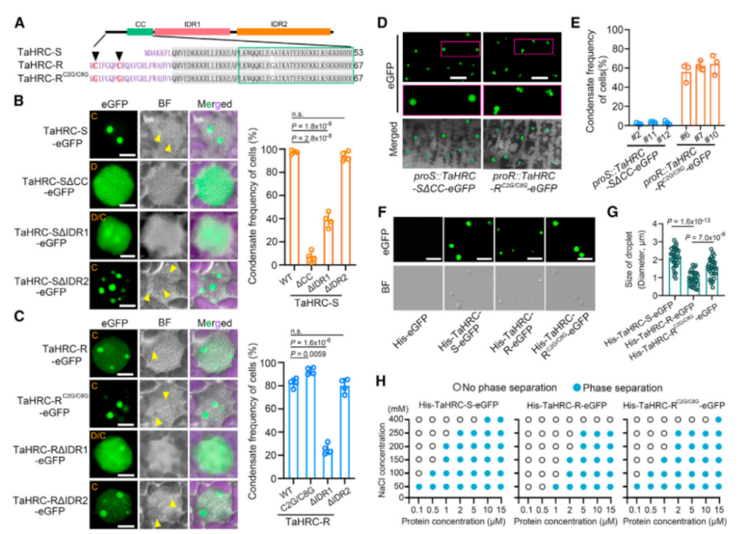
通过结构域分析发现,TaHRC-S和-S均含有coiled-coil(CC)、intrinsically disordered region (IDR)1和IDR2,仅在N端的前21个氨基酸存在差异。进一步通过结构域截断和特异位点定点突变表明,两个蛋白凝聚体的差异是由TaHRC-R蛋白N端的半胱氨酸引起的,从而导致TaHRC-S和-R的CC结构域构象差异,该CC结构域对TaHRC凝聚体的形成是必不可少的。研究还利用体外相分离体系,进一步证实了TaHRC-S和-R均能通过LLPS形成凝聚体,且N端的半胱氨酸决定了TaHRC凝聚体状态的差异变化(图2)。
图片
图2: N端的半胱氨酸决定了TaHRC凝聚体的差异
DON毒素是禾谷镰刀菌的致病因子,可以促进赤霉病菌在小麦组织中的扩展,加剧赤霉病的发生。在稳定转化植株和小麦原生质体中,证实DON可以显著诱导TaHRC-S形成凝聚体,对TaHRC-R无影响(图3)。随后发现CC结构域影响了TaHRC蛋白对DON的响应,其中TaHRC-R蛋白N端的半胱氨酸可能决定了其对DON引起的氧化还原环境不敏感,进而导致其凝聚体对DON不敏感。通过对小麦、烟草和拟南芥进一步分析发现,TaHRC-S响应DON形成凝聚体会促进DON介导的细胞死亡而导致FHB感病,而非凝聚态的蛋白却抑制DON介导的细胞死亡,因此具有FHB抗病功能。
图片
图3: TaHRC-S和-R凝聚体对DON毒素的响应
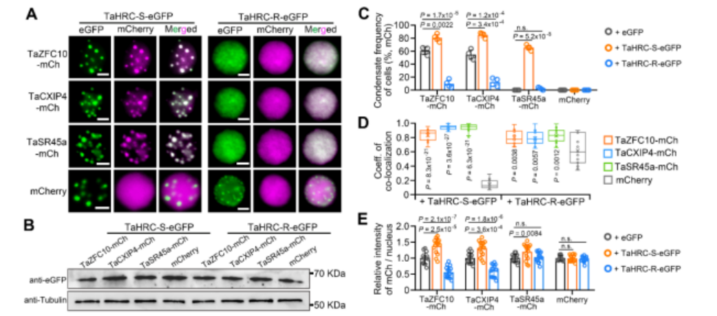
利用酵母文库筛选和互作验证,发现TaHRC还能招募除自身外的至少7个蛋白,形成‘TaHRC-hub’,有意思的是,该hub中的所有成员蛋白都含有相分离特征的无序区(IDR);这些复合体成员包括钙离子结合蛋白TaCXIP4、锌指蛋白TaZFC10以及剪切体组分蛋白U1和Ser/Arg-rich可变剪切因子(TaSR45a)等,且都具有形成凝聚体的潜力。研究进一步揭示,TaHRC-S能驱动TaHRC-hub成员的相分离,形成凝聚态的TaHRC-S-hub;而TaHRC-R则表现出相反的功能,抑制hub成员的相分离,导致形成非凝聚态的TaHRC-R-hub(图4);DON可进一步促进TaHRC-S-hub的相分离,发挥致病因子的功能,而对TaHRC-R-hub无影响。以上功能差异均是由TaHRC-S和-R蛋白N端的半胱氨酸变异引起的。该结果揭示了TaHRC-S和-R蛋白通过相反的机制驱动其复合体成员的相分离,进而分别维持复合体的“凝聚态和非凝聚态”,发挥赤霉病“感与抗”的功能。
图片
图4: TaHRC-S促进而TaHRC-R抑制hub复合凝聚体形成
剪切因子TaSR45a自身不能形成凝聚体,但是DON及TaHRC-S可以驱动TaSR45a 蛋白LLPS形成凝聚体;通过过量表达TaSR45a(弥散态)、过量表达人工改造TaSR45a-FUS(凝聚态)以及基因编辑获得敲除突变体进行遗传分析,发现不同凝聚状态的TaSR45a对赤霉病抗性功能相反,即非凝聚态的TaSR45a具有抗病功能,而凝聚态的TaSR45a-FUS具有感病功能(图5)。
图片
图5: 凝聚态和非凝聚态的TaHRC-hub成员功能相反地调控赤霉病的抗性
进一步通过可变剪切分析发现,TaHRC-S和-R蛋白驱动的复合体相分离相反地调节pre-mRNA可变剪接的稳定性(图6),其中包括多个免疫应答激酶的可变剪切,最终介导小麦赤霉病的感病性和抗病性。
图片
图6: TaHRC-hub不同凝聚状态介导pre-mRNA可变剪接的稳定性
综上,本研究系统揭示了Fhb1关键基因编码蛋白通过驱动凝聚复合体调控小麦赤霉病抗/感的生物学机制,为作物应答重要病害的通路探究和抗性育种利用提供了全新的思路。
图片
南京农业大学植物保护学院稻麦真菌病害与控制团队李刚教授为论文通讯作者,江苏省农科院粮作所小麦遗传育种团队何漪副研究员、澳大利亚阿德莱德怀特研究所Xiujuan Yang博士和南京农业大学植保学院在读博士夏小波为论文共同第一作者。南京农业大学植物保护学院稻麦真菌病害与控制团队负责人张正光教授,澳大利亚阿德莱德大学Matthew Tucker教授和Ryan Whitford博士,西北农林科技大学江聪教授,扬州大学马鸿翔教授,青岛农业大学马武军教授和中国科学院刘聪研究员等多家合作单位的研究人员参与了该研究工作。该研究得到国家重点研发、国家自然科学基金等项目的支持。
论文链接:https://authors.elsevier.com/a/1izph6t8JEqoAj
相关推荐