研究揭示叶绿体PPR蛋白调控水稻分蘖芽伸长的分子机制

作者: iPlants 李学勇 2024/9/2 14:44:15
分蘖是影响水稻产量的重要农艺性状,分蘖芽的休眠与伸长是决定水稻分蘖数目的关键因素。该过程受到多种植物激素和糖的共同调控,其中独脚金内酯和糖互相拮抗调控水稻分蘖,但二者相互作用的机理尚不完全清楚。https://doi.org/10.1016/j.xplc.2024.1010732024年8月27日,中国农业科学院作物科学研究所李学勇研究团队在Plant Communications在线发表了题为“
分蘖是影响水稻产量的重要农艺性状,分蘖芽的休眠与伸长是决定水稻分蘖数目的关键因素。该过程受到多种植物激素和糖的共同调控,其中独脚金内酯和糖互相拮抗调控水稻分蘖,但二者相互作用的机理尚不完全清楚。
图片

https://doi.org/10.1016/j.xplc.2024.101073

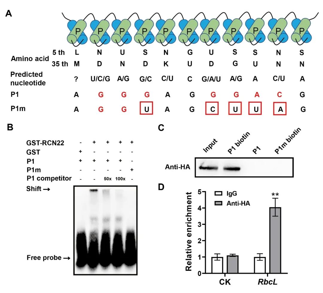
2024年8月27日,中国农业科学院作物科学研究所李学勇研究团队在Plant Communications在线发表了题为“The chloroplast pentatricopeptide repeat protein RCN22 regulates tiller number in rice by affecting sugar levels via the TB1-RCN22-RbcL module”的研究论文。该团队通过图位克隆的方式鉴定到了一个新的水稻分蘖数调控基因RCN22RCN22基因编码一个叶绿体定位的PPR蛋白并调控光合作用碳反应关键酶Rubisco大亚基(RbcL)mRNA的稳定性。通过RNA-EMSA,RNA-pulldown和RIP-qPCR等实验证明RCN22蛋白可以特异性地结合在RbcL mRNA的5‘-UTR区域并调控其稳定性。
图片
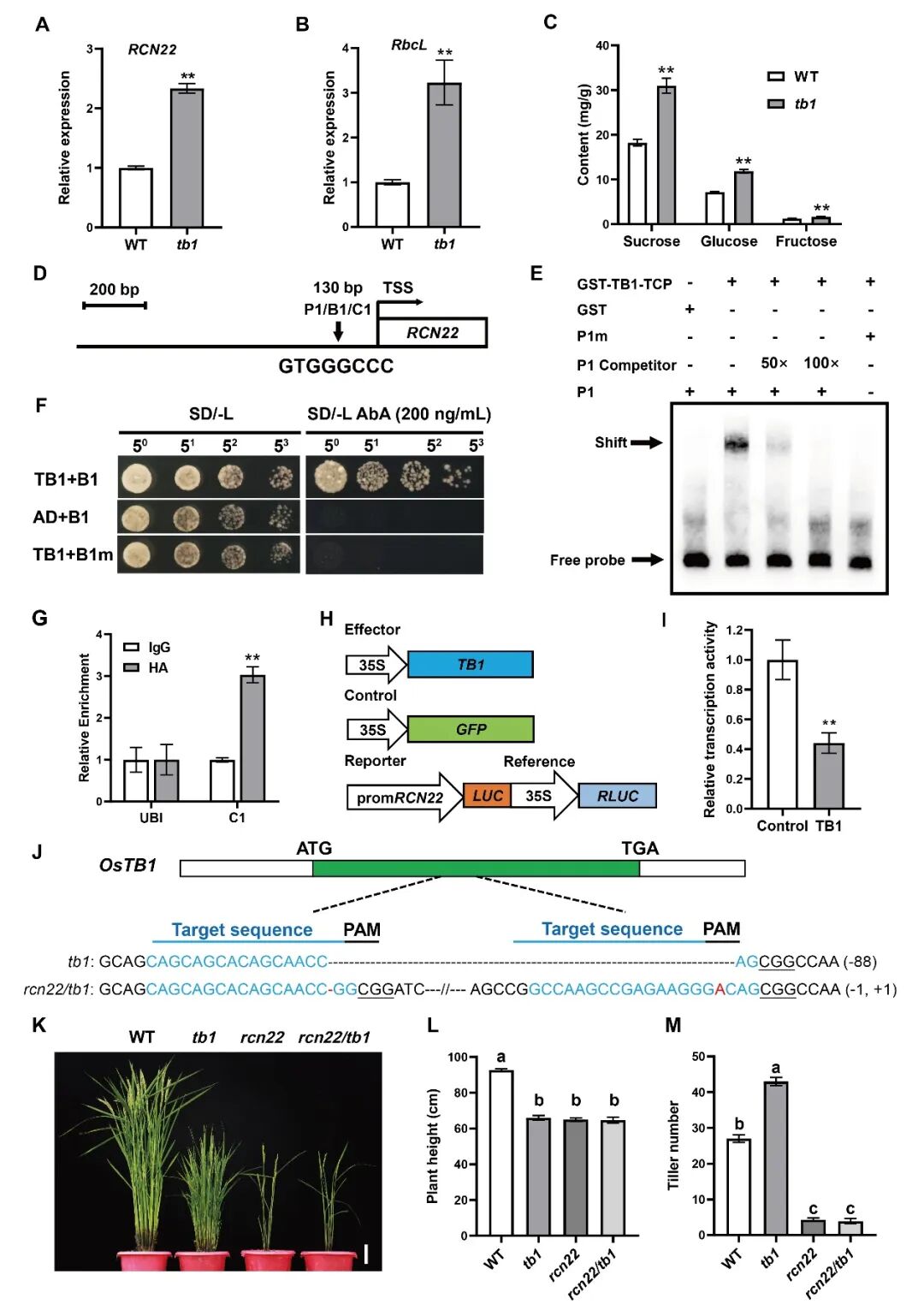
RCN22基因突变后,突变体的碳同化效率下降,从而引起分蘖芽中糖含量降低。进而激活独脚金内酯信号途径正调控基因D3TB1的表达,以及独脚金内酯信号途径的阻遏蛋白D53的降解,导致分蘖芽进入休眠状态。外源糖处理实验证明,施加高浓度的蔗糖可以弥补rcn22突变体分蘖芽伸长的缺陷。
图片
此外,研究人员还发现,在RCN22基因的启动子区域存在一段典型的TB1结合位点“GTGGGCCC”。分子生化结果表明,TB1可以特异性地结合该位点并负调控RCN22基因的表达。遗传学实验表明,在tb1突变体中敲除RCN22基因后分蘖数目明显减少,证明RCN22TB1的下游基因。
图片
综上所述,本研究揭示了一个关于碳同化模块RCN22-RbcL与独脚金内酯信号传导模块D3-D53-TB1形成的负反馈调控环共同影响水稻分蘖芽伸长的机制,对水稻分蘖生长的分子机理提出了新的见解。
图片
中国农业科学院-中国农业大学联合培养博士生莫天宇和中国农业科学院在读博士生王天浩为该论文的共同第一作者,中国农业科学院作物科学研究所李学勇研究员为该论文的通讯作者。中国农业大学李自超教授和山东省农业科学院袁守江研究员也参与了此项研究。该研究得到了“科技创新2030”—重大项目、中国农业科学院创新工程、国家自然科学基金面上项目和山东省农业良种工程项目的资助。
相关推荐