研究揭示植物调控自身细胞大小的分子机制
作者: iPlants
2024/9/9 13:42:55
从细菌到数英寸长的神经元,大小对细胞的工作方式很重要。然而,细胞如何调节自身大小的问题仍然是个谜。长期以来,人们一直认为 DNA 可以用作衡量细胞大小的尺度,但尚不清楚细胞如何读取这些信息。Science杂志在线发表了来自英国JIC中心Robert Sablowski课题组题为“Cell size controlled in plants using DNA content as an inter
从细菌到数英寸长的神经元,大小对细胞的工作方式很重要。然而,细胞如何调节自身大小的问题仍然是个谜。长期以来,人们一直认为 DNA 可以用作衡量细胞大小的尺度,但尚不清楚细胞如何读取这些信息。Science杂志在线发表了来自英国JIC中心Robert Sablowski课题组题为“Cell size controlled in plants using DNA content as an internal scale”的研究论文。该研究揭示了植物细胞使用其 DNA 含量作为内部衡量标准来评估和调整它们大小的分子机制。

细胞平均大小取决于细胞生长量和分裂成两部分的频率之间的平衡。细胞在分裂之前会生长到一定的大小。但是一个细胞怎么知道它增长了多少呢?研究这个问题的好的模型是植物茎尖分生组织,分生组织细胞不断生长和分裂,提供新细胞来分化为叶、花和茎。然而它们的分裂通常不相等,产生不同大小的细胞。随着时间的推移,这些差异应该会增加,但分生组织细胞在很长一段时间内都保持在一个狭窄的大小范围内。其分子机制仍然知之甚少。
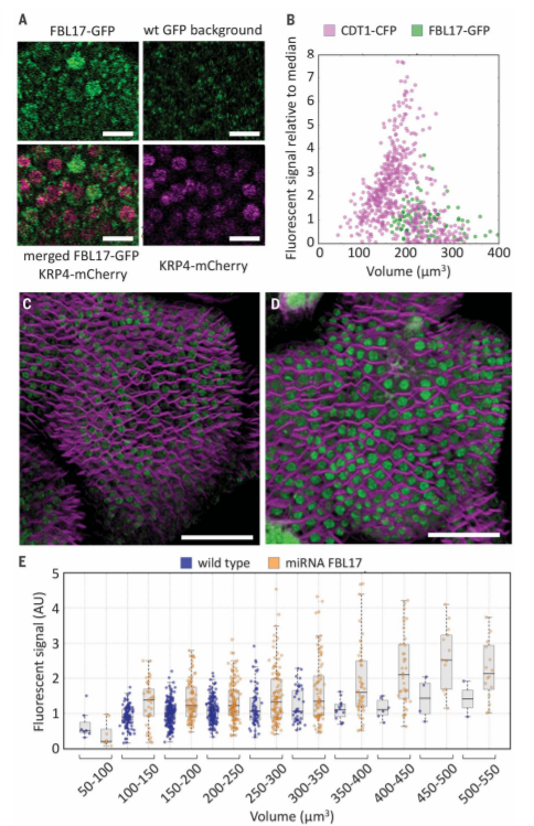
该研究通过跟踪了分生组织细胞随时间的生长和分裂的过程,发现虽然细胞可以以不同的大小开始它们的生命,但当细胞准备好复制它们的 DNA 时,大部分初始变异性已更正细胞的大小。然后进一步发现,KRP4蛋白是延迟 DNA 复制的开始,并发现无论它们的初始大小如何,细胞新生时总是具有相同数量的 KRP4。这意味着当一个细胞新生时太小,它会接收到更高浓度的 KRP4,这会延迟其进行 DNA 复制,从而让细胞有时间赶上其他细胞的相同大小。相反,如果细胞出生时太大,KRP4 会被稀释,因此它可以快速进入下一阶段而不会进一步生长。随着时间的推移,这使分生组织细胞保持在狭窄的尺寸范围内。
那么是什么确保细胞以相同数量的 KRP4 开始呢?研究进一步表明,当细胞分裂时,KRP4 会结合DNA,DNA 以相同的副本提供给每个新生细胞。通过这种方式,KRP4 的初始量与细胞的 DNA 含量成正比。此外,为了确保 KRP4 与 DNA 含量成比例地在母细胞中积累,任何未与 DNA 结合的过量 KRP4 在细胞分裂之前被另一种称为 FBL17 的蛋白质破坏。
综上所述,该研究的发现可能解释了基因组大小与细胞大小之间的关系—具有大基因组的物种,因此细胞中的大量 DNA,往往具有更大的细胞。这在作物植物中尤为重要,其中许多已被选择包含存在于其野生祖先中的基因组的多个拷贝,从而导致更大的细胞以及通常更大的果实和种子。
论文链接:https://science.sciencemag.org/content/372/6547/1176