50个!一省推介发布2025年度农业主导品种

作者:种业商务网 2025/1/13 9:59:17
关于推介发布四川省2025年度农业主导品种主推技术的通知川农函〔2025〕5号各市(州)农业(农牧)农村局:为加快高产优质品种和先进适用技术推广应用,发挥科技对粮油等主要作物大面积单产提升的支撑作用,我厅围绕全省农业高质量、绿色低碳发展和乡村产业振兴等重大技术需求,经公开征集、推广单位筛选初评、专家组评审等程序,遴选了50个农业主导品种,84项农业主推技术,现予以推介发布。请各地农业农村部门高度重
关于推介发布四川省2025年度农业主导品种主推技术的通知
川农函〔2025〕5号
各市(州)农业(农牧)农村局:
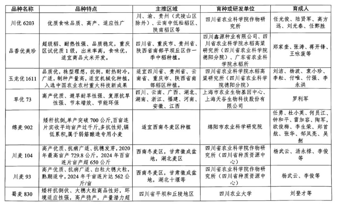
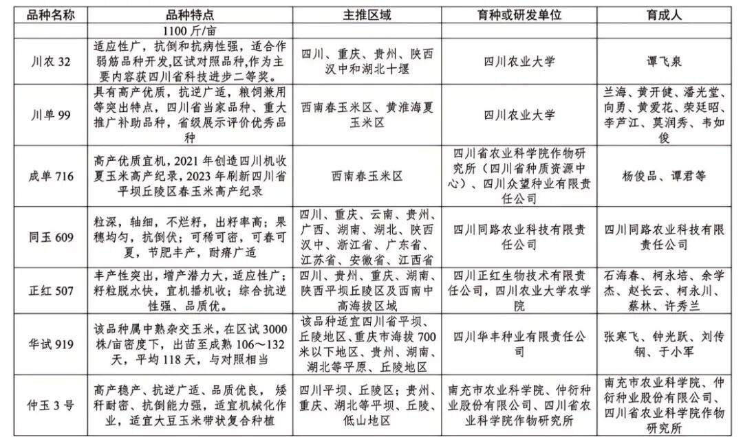
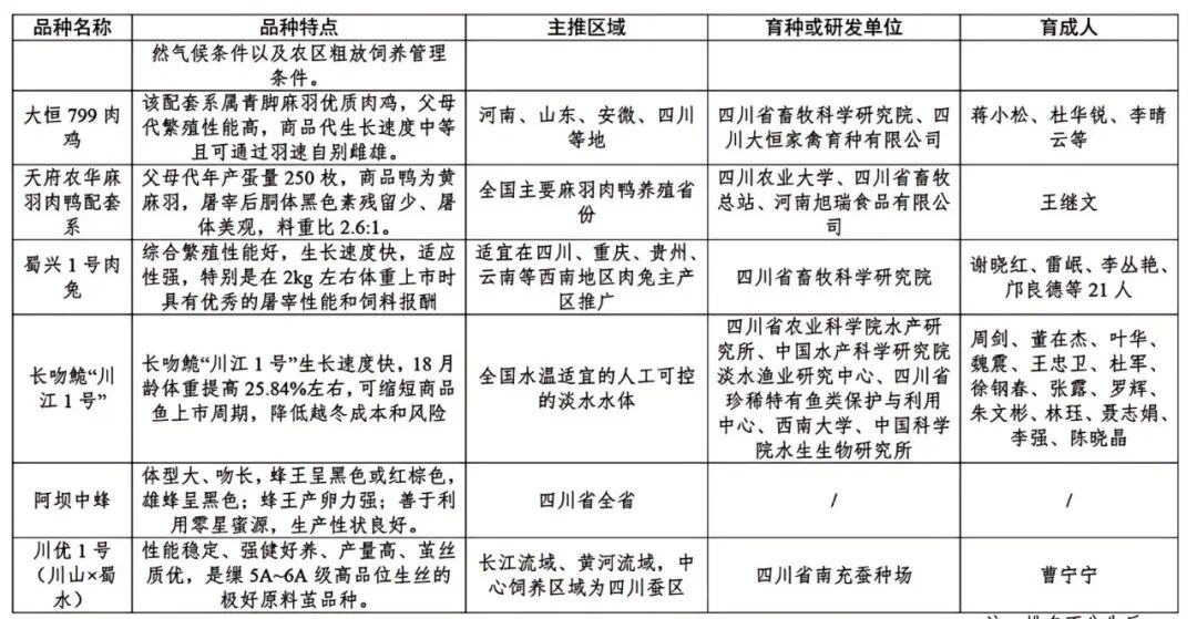
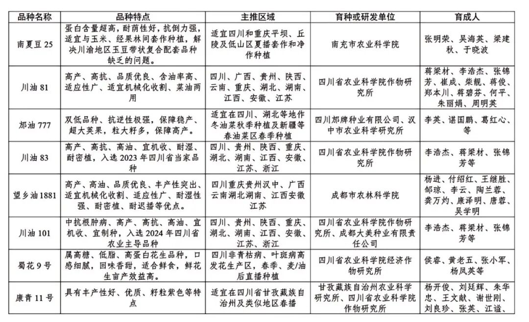
为加快高产优质品种和先进适用技术推广应用,发挥科技对粮油等主要作物大面积单产提升的支撑作用,我厅围绕全省农业高质量、绿色低碳发展和乡村产业振兴等重大技术需求,经公开征集、推广单位筛选初评、专家组评审等程序,遴选了50个农业主导品种,84项农业主推技术,现予以推介发布。
请各地农业农村部门高度重视,依托基层农技推广体系、各类生产经营主体、农业社会化服务组织等,发挥农业科技试验示范基地、科技示范主体等示范展示和引领带动作用,组织专家、农技人员开展主导品种和主推技术示范推广和指导培训,引导广大农业生产经营者科学应用优良品种和先进适用技术,为推动建设新时代更高水平“天府粮仓”,促进乡村全面振兴提供有力科技支撑。
各地农业农村部门应结合本地主导产业发展和农业生产经营主体技术需求,遴选推介适宜本地区的农业主导品种主推技术
图片图片

图片图片图片图片图片

图片图片图片

来源:四川省农业农村厅

相关推荐