理想的健康的土壤该是什么样子?

作者:有机农化大全 2023/4/13 14:49:40
土壤是地球生物圈的重要的组成部分,是农业和自然生态系统的基础。正是由于其特殊性质——肥力,才使得绿色植物能健康生长。土壤肥力虽与土壤物质组成有联系,但主要受土壤性状的影响。所以土壤是否健康,需要考量的指标是多方面的。日本的土壤检测报告  来源:飞同学简单来说,土壤肥力就是“土壤运行能力”,你也可以理解为土壤活力。虽然每个人或是每种作物对“健康的土壤”的理解是不同的,但通过测定土壤中的物理
土壤是地球生物圈的重要的组成部分,是农业和自然生态系统的基础。正是由于其特殊性质——肥力,才使得绿色植物能健康生长。

土壤肥力虽与土壤物质组成有联系,但主要受土壤性状的影响。所以土壤是否健康,需要考量的指标是多方面的。
图片

日本的土壤检测报告  来源:飞同学

简单来说,土壤肥力就是“土壤运行能力”,你也可以理解为土壤活力。虽然每个人或是每种作物对“健康的土壤”的理解是不同的,但通过测定土壤中的物理、化学和生物学性质等分析性指标,适当的进行调整,以达到适应作物健康生长的需求。
图片
 来源:《土壤质量指标和评价方法》 张华

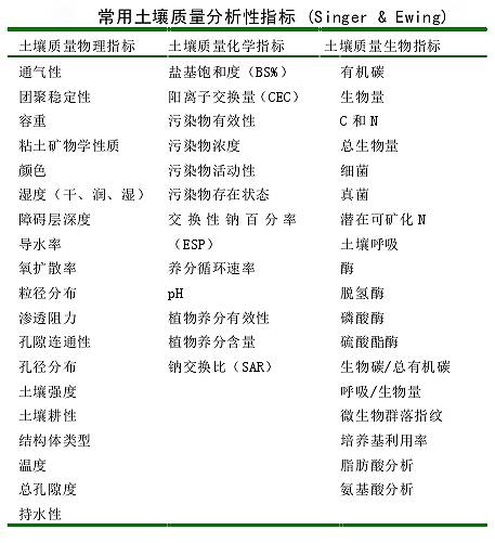
物理指标

土壤物理状况对作物生长和环境质量有直接或间接的影响。土壤团聚性会影响到土壤侵蚀,水分运动和植物根系生长;土壤孔隙提供了空气交换、水分运动和养分传输的通道,也直接影响着植物根系的生长。

围绕着土壤中固、液、气三相的分配,各种土壤物理属性是相互联系和制约的。

土壤团聚性好的土壤一般具有较好的土壤孔隙分布,土壤团聚体间的大孔隙和团聚体内的小孔隙相互补充,使土壤具有较好的持水性、导水性和通气性。

土壤结构差、团聚性差、容重大,则容易带来固结、结皮、滞水等问题,进而导致根系发育不良,养分传输受限,污染物质难以降解,具有较差的土壤生产和环境质量。

化学指标

各种土壤养分和土壤污染物在土壤中的存在形式和浓度,直接影响作物生长。土壤的一些基本化学性质如阳离子交换量(CEC)、pH和电导率(EC)影响着这些养分和污染物在土壤中的转化、存在状态和有效性。

● CEC  指土壤胶体所能吸附各种阳离子的总量,是限制土壤化学物质存在状态的阈值。

● pH  指土壤酸碱度,是限制土壤生物和化学活性的阈值。

● EC  用来衡量可溶性离子浓度,是限制植物和微生物活性的阈值。

生物指标

土壤支持不同种群的生物,从病毒到大型哺乳动物,这些生物和作物与其他系统成分相互作用。许多土壤生物可以改善土壤质量状况,但是也有一些生物如线虫,病原细菌或真菌会降低作物生产力。

作物最适宜的土壤指标参考范围

CEC保肥能力参数与其他指标的关系

图片

作物最适宜的EC范围

图片

作物最适宜的pH值范围

图片

不同土壤最佳的田间持水量

图片

土壤有机质含量分级

图片

图片


土壤是由固体、空气和水分组成,固体部分最主要来自其发育的岩石母体的原生和次生矿物颗粒以及来自于生物(动植物和微生物)活体和残体留下的有机质。

理想的土壤中,固体占50%,空气和水分各占25%。固体中矿物部分占45%,余下5%的有机质中,各种活动的生物有机质占10%,根系有机质占10%,已经转化为稳定的高分子的“死的”有机质占80%左右。

图片
在这些组分中,能够影响土壤健康、人类能调节的土壤部分是有机质,有机质是土壤活力的核心。
有机质是土壤活力的核心 

有机质本身就是养分的储藏库,同时深刻地影响着土壤的物理、化学和生物学性质。假设某一土壤表土有机质含量4%,有机质氮含量5%,一季作物中有机质分解率2%,则土壤有机质供应之氮可达80kg/公顷,此供应量几乎可满足大部分作物之需求量,据估算,1%的土壤有机质相当于含有18公斤养分/亩。
图片
同时,土壤有机质是衡量土壤保肥能力的阳离子交换量(CEC)的主要贡献者,高达50%~100%。因此有研究表明,土壤中的有机质从2%降低到1.5%,土壤的保肥能力将下降14%。

此外,土壤有机质深刻影响水分的存储。一英亩大、一英寸厚、含2%有机质的土壤储水量可达12.1万升,含量5%和8%的土壤分别可储水30.3万和48.5万升。研究表明,土壤有机质从1%升到3%,土壤的保水能力增加6倍。

当然,土壤有机质也深刻影响着土壤的质地和结构。丰富的有机质下,土壤可以形成稳定的大量有机无机复合体,具有良好的土壤结构,不仅抗土壤侵蚀,也为根系提供理想的水分和空气条件。

最主要的是,土壤有机质是土壤中各种大大小小生物的碳源和能源。丰富的有机质下,土壤中自然形成庞大的食物网,构建健康的生态系统,这个庞大的生态系统是土壤活力的来源,从养分转化直到病虫害控制,都起着极为重要的作用。

有研究表明,一个理想的土壤生态系统中,每平方米的土壤含脊椎动物1只、蜗牛和蛞蝓100只、锅虫和蚯蚓3000只……线虫500万只、原生动物100亿只、细菌和放线菌10万亿个。这些动物组成一个食物网金字塔,这些生物一年中生物量总和达400~470公斤/亩。

是我们保护土壤的时候了 

以最高产为目的的现代农业的耕作体系下,土壤状况已经和理想土壤越来越远,无怪乎我们看到了曾经是鱼米之乡的顺德有数平方米种不出几斤蔬菜的土地。

对照着以上理想土壤的条件和应该有的有机质含量、土壤生物网,我们现在的土壤距离有多远呢?

是时候保护土壤啦!为子孙后代留下青山绿水,也就是为子孙后代留下了金山银山。


相关推荐