萧玉涛团队揭示草地贪夜蛾快速入侵和定殖成灾的新机制

作者:昆虫小学生 2024/7/8 14:45:57
近日,国际著名综合性学术期刊Advanced Science在线发表了中国农业科学院深圳农业基因组所萧玉涛团队的最新研究论文“Novel mito-nuclear combinations facilitate the global invasion of a major agricultural crop pest”。该成果基于长期田间系统追踪监测、飞行生物学、群体基因组学和比较转录组学等数据报
近日,国际著名综合性学术期刊Advanced Science在线发表了中国农业科学院深圳农业基因组所萧玉涛团队的最新研究论文“Novel mito-nuclear combinations facilitate the global invasion of a major agricultural crop pest”。该成果基于长期田间系统追踪监测、飞行生物学、群体基因组学和比较转录组学等数据报道了草地贪夜蛾两种线粒体生物型“分工明确、团结协作、多兵种作战”的入侵扩散模式。
图片
    草地贪夜蛾是联合国粮农组织全球预警的重大迁飞性农业害虫,原生于美洲热带和亚热带地区,根据寄主偏好性主要分为水稻型和玉米型两种生物型。到目前为止,监测发现中国地区的草地贪夜蛾是以玉米型核基因组背景为主导的杂交种群,且核基因组背景比较单一(Zhang et al., 2020;2023)。然而,入侵中国的草地贪夜蛾种群含有两种线粒体生物型,即携带水稻型线粒体个体(FAW-mR)和携带玉米型线粒体个体(FAW-mC)。自2019年入侵我国以来,我们通过连续3年(2019-2021)的田间系统追踪监测,发现初期入侵我国和首批入侵我国非越冬区的FAW-mR比例占明显优势(>98%)。同时,我们提取了联合国粮农组织网站记录的草地贪夜蛾首次入侵非洲各国家的数据,发现入侵非洲的FAW-mR比例同样具有相似的变化趋势(图1)。我们推测FAW-mR可能具有更明显的远距离迁飞优势,率先迁入我国后逐渐扩散蔓延。
图片
图1 2019-2021年草地贪夜蛾生物型的田间比例动态变化
     随后,我们在室内研究发现FAW-mR利用更快的振翼频率、更低的翅负载和更高的能量代谢来驱动更强的远距离迁飞能力,快速入侵到新栖息地;而FAW-mC则将能量更多地转移到生殖投资(Maternal investment)中,表现为更快的发育速率和更高的繁殖力。基于大量的线粒体全基因组数据和透射电镜(TEM)分析发现,FAW-mR和FAW-mC线粒体编码的蛋白基因中共存在18处稳定的氨基酸变异,我们推测两种生物型在我国新入侵环境中表现出的不同适应性特征,可能是由于线粒体编码基因的个别氨基酸变化所导致的。为明确线粒体编码蛋白中的氨基酸变化是否与两者生物学差异相关,我们进行了线粒体复合物结构功能预测(图2)。
图片
图2 线粒体复合物结构功能预测模型
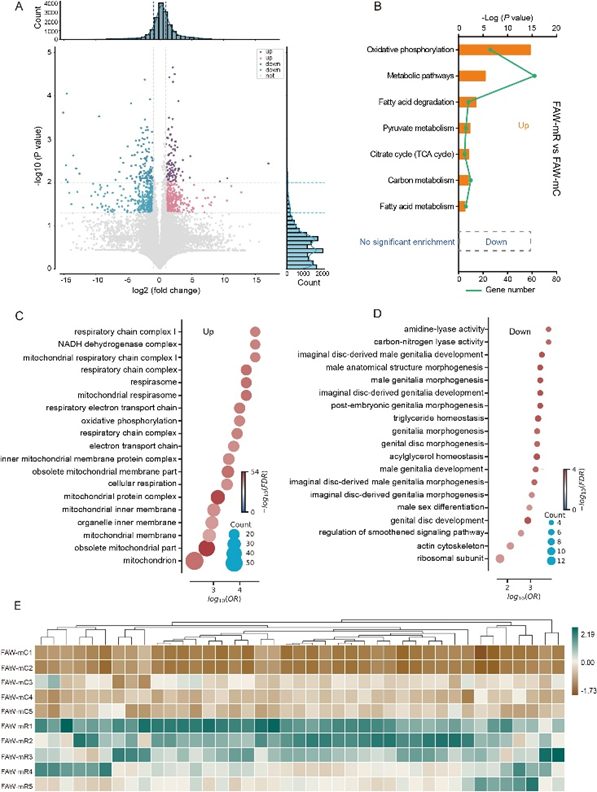
    通过线粒体复合物结构功能预测发现ND5有可能起着关键作用,在复合物I结构中,线粒体编码的ND5蛋白是四个质子泵之一,核编码的NDUFA11对于复合物I的组装是必需的,去除它将消除其活性,直接影响生物体能量代谢进程。我们发现NDUFA11中的两个残基与线粒体ND5的“活塞臂”纠缠在一起,其中FAW-mR苯丙氨酸的替换(ND5 550F)引入了一个更大的疏水芳香侧链,预测会改变其与磷脂酰肌醇分子形成π-堆积的相互作用。这种结构预测模型与FAW-mR中观察到的更高ATP产量和更紧凑的线粒体结构一致。进一步转录组分析表明FAW-mR上调基因显著富集到能量代谢相关通路,可以产生较多远距离飞行所需的能量(图3)。
    该研究从现象(生态学现象)到本质(飞行生物学差异),从整体(核质互作网络)到局部(潜在基因位点)揭示了草地贪夜蛾在我国快速入侵扩散和暴发成灾的潜在机理(图4),为该入侵害虫的监测预警和迁飞阻截提供了重要的科学依据;同时为解析其他重大外来物种的入侵机制提供了借鉴和指导。
图片
图3 草地贪夜蛾能量代谢(OXPHOS)相关基因表达分析
图片
图4  草地贪夜蛾快速入侵扩散的潜在分子机制
     中国农科院深圳农业基因组所博士后(现为副研究员)李洪冉为本论文第一作者,博士生梁馨月,博士后彭炎、刘振兴,副研究员张磊为共同第一作者,萧玉涛研究员为论文的通讯作者。中国农业科学院吴孔明院士给予了重要指导。兰卡斯特大学Kenneth Wilson教授、美国橡树岭实验室等参与了相关工作。该研究得到了国家自然科学基金、中国农科院创新工程和深圳市孔雀团队等项目资助。
全文链接:http://doi.org/10.1002/advs.202305353
相关推荐